搜索
首页
大数快讯
大数活动
服务超市
文章专题
出海平台
流量密码
出海蓝图
产业赛道
物流仓储
跨境支付
选品策略
实操手册
报告
跨企查
百科
导航
知识体系
工具箱
更多
找货源
跨境招聘
DeepSeek
首页
>
数字化评测 | 工业和信息化部办公厅关于发布中小企业数字化水平评测指标(2024年版)的通知
>
数字化评测 | 工业和信息化部办公厅关于发布中小企业数字化水平评测指标(2024年版)的通知
广州专精特新发展促进会
2024-09-09
0
各省、自治区、直辖市及计划单列市、新疆生产建设兵团中小企业主管部门:
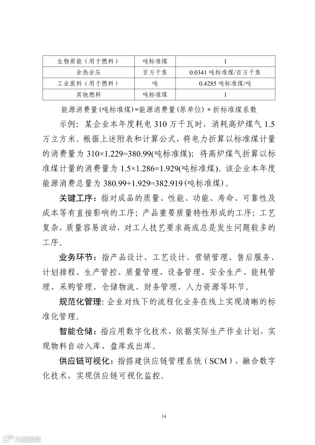
自《中小企业数字化水平评测指标(2022年版)》发布以来,已有24万余家中小企业运用该评测指标进行线上评测,明确自身数字化水平、坚定数字化转型方向。为进一步提升该评测指标的科学性、适用性和前瞻性,给中小企业提供更加清晰明确的数字化水平评测和转型指引
工具
,我部组织相关单位,结合该指标的使用情况,完善形成《中小企业数字化水平评测指标(2024年版)》(以下简称《评测指标(2024年版)》)。现印发给你们,使用方式包含但不限于以下三种:
一是企业根据自身实际情况自愿自主填报,进行真实性承诺即可获得评测结果。评测结果将作为《优质中小企业梯度培育管理暂行办法》(工信部企业〔2022〕63号)的附件2“专精特新中小企业认定标准”中“数字化水平”指标的评价依据。
二是根据《评测指标(2024年版)》开发的评测系统(登录https://zjtx.miit.gov.cn,数字化转型板块)供广大中小企业免费使用。鼓励相关单位采用《评测指标(2024年版)》开展调查研究或运用评测结果。
三是中小企业数字化转型试点城市试点企业数字化水平的评定,需按照《评测指标(2024年版)》进行现场评定。
附件:中小企业数字化水平评测指标(2024年版).pdf
工业和信息化部办公厅
2024年9月4日
【声明】内容源于网络
0
0
广州专精特新发展促进会
以“立足专精特新,促进企业发展”为宗旨,开展政策措施宣讲和解读;建立“专精特新”中小企业培育库,提供梯度培育服务;搭建政企沟通平台,畅通反馈渠道;深入企业调研,掌握企业内外需求,发挥各行优质资源赋能作用,开展企业供需对接,促进企业升级发展。
内容
597
粉丝
0
关注
在线咨询
广州专精特新发展促进会
以“立足专精特新,促进企业发展”为宗旨,开展政策措施宣讲和解读;建立“专精特新”中小企业培育库,提供梯度培育服务;搭建政企沟通平台,畅通反馈渠道;深入企业调研,掌握企业内外需求,发挥各行优质资源赋能作用,开展企业供需对接,促进企业升级发展。
总阅读
285
粉丝
0
内容
597