大数跨境

中小企业看过来!100门优质免费课程来了

中小企业看过来!100门优质免费课程来了 广州专精特新发展促进会
2024-11-11
2
导 读
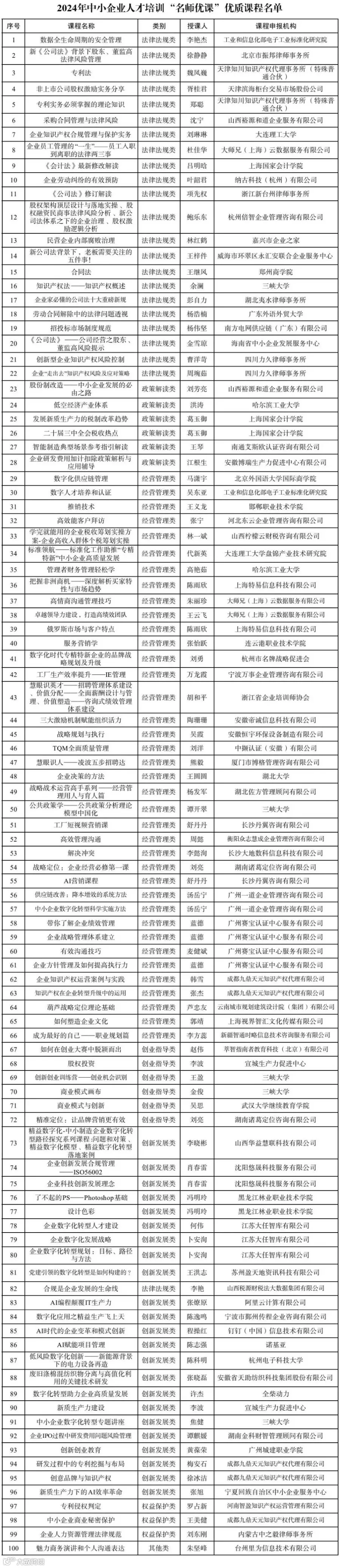
经公开征集、各地中小企业主管部门推荐、专家评审、企业家评价等程序,工业和信息化部近日发布2024年中小企业人才培训“名师优课”优质课程名单,共包括100门优质课程。工业和信息化部已建立“名师优课”课程库。中小企业可通过中国中小企业服务网(网址:www.chinasme.cn)、“企业微课”平台(网址:www.qiyeweike.com)、优质中小企业梯度培育平台(网址:zjtx.miit.gov.cn)等在线免费收看学习。



关于发布2024年中小企业人才培训“名师优课”优质课程的通知


工信厅企业函﹝2024﹞407号



省、自治区、直辖市及计划单列市、新疆生产建设兵团中小企业主管部门:
为贯彻落实党中央、国务院关于促进中小企业发展的决策部署,加强中小企业人才培养公共服务,助力中小企业提升生产经营管理水平,我部组织开展2024年中小企业人才培训“名师优课”征集遴选活动。经公开征集、各地中小企业主管部门推荐、专家评审、企业家评价等程序,优选出100门优质课程,现予发布。有关事项通知如下:
一、我部已建立“名师优课”课程库,中小企业可通过中国中小企业服务网(网址:www.chinasme.cn)、“企业微课”平台(网址:www.qiyeweike.com)、优质中小企业梯度培育平台(网址:zjtx.miit.gov.cn)等在线免费收看学习。
二、各地中小企业主管部门要加强“名师优课”课程推广应用,依托各级中小企业公共服务机构、中小企业公共服务平台、小微企业创业创新基地、中小企业特色产业集群等开展公益送课行活动,并以“名师优课”课程为引领,组织带动各类培训机构挖掘课程资源,丰富培训内容,不断扩大服务供给,夯实公共培训服务基础。

三、“名师优课”课程为公益性培训服务资源,任何组织和个人不得使用“名师优课”课程开展收费服务或进行其他形式的牟利活动。









附件

工信部发布首批50门中小企业人才培训“名师优课”优质课程


来源:工业和信息化部中小企业局


【声明】内容源于网络
0
0
广州专精特新发展促进会
以“立足专精特新,促进企业发展”为宗旨,开展政策措施宣讲和解读;建立“专精特新”中小企业培育库,提供梯度培育服务;搭建政企沟通平台,畅通反馈渠道;深入企业调研,掌握企业内外需求,发挥各行优质资源赋能作用,开展企业供需对接,促进企业升级发展。
内容 597
粉丝 0
广州专精特新发展促进会 以“立足专精特新,促进企业发展”为宗旨,开展政策措施宣讲和解读;建立“专精特新”中小企业培育库,提供梯度培育服务;搭建政企沟通平台,畅通反馈渠道;深入企业调研,掌握企业内外需求,发挥各行优质资源赋能作用,开展企业供需对接,促进企业升级发展。
总阅读285
粉丝0
内容597