“越来越好”国际设计大赛是在中央广播电视总台、广东省人民政府、广州市人民政府、深圳市人民政府指导下设立,面向全球评选的国际化综合设计领域赛事。大赛于2024年创办,每年举办一届。
📢 今年大赛已启动,颁奖典礼将在广州举办。
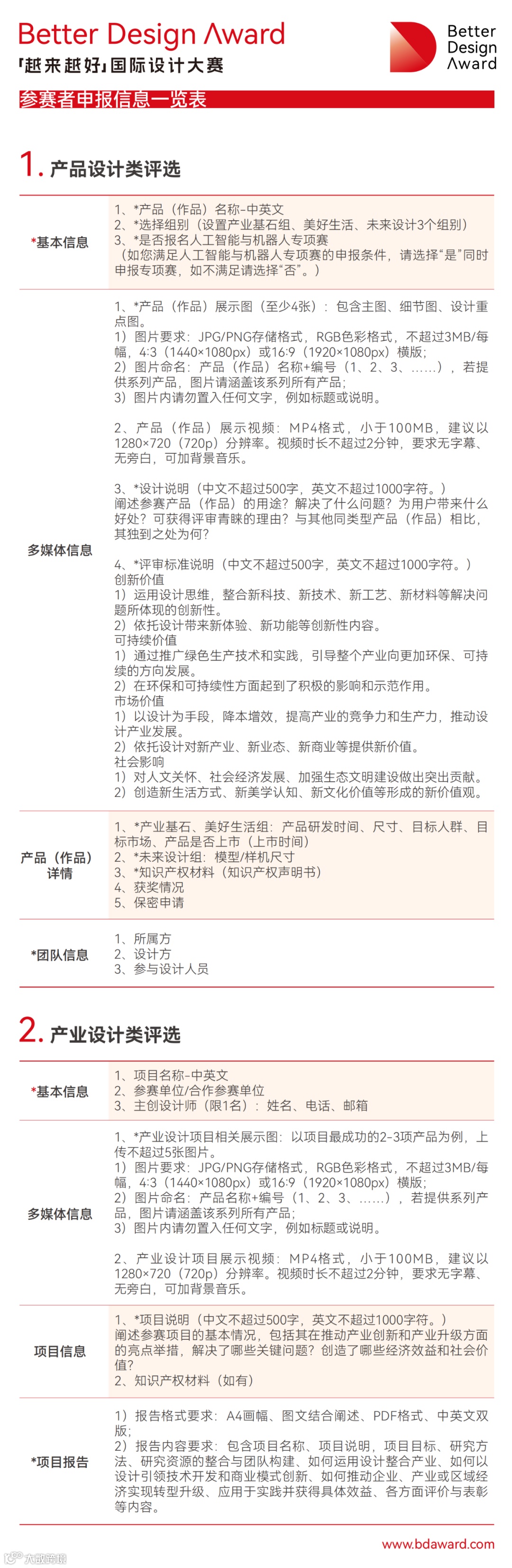
📅 报名时间为5月23日至8月15日,全球范围内的企事业单位、设计机构、院校、设计团队、科研机构及个人均可扫码报名(如下图)。
报名二维码
大赛设置产品设计和产业设计两大类别,并设有“人工智能与机器人”专项赛。
本届大赛奖金池总额达 420万元,各等级奖金数量从上届的50项扩大至332项,大幅提升!
🏆 “产品至尊奖”12个(奖金最高30万元)
🤖 “人工智能与机器人设计奖”10个(奖金2万元)
🏭 “产业设计奖”10个(奖金1万元)
✨ 产品设计奖200个(奖金2千元)
💡 概念设计奖100个(奖金1千元)
对获得名次的南沙区人工智能企业或在以上大赛获得名次后落地南沙的人工智能初创团队,按照所获奖项资金奖励标准的 1:1 给予奖励。
获奖作品还将享受“获奖奖励+奖后服务”的全方位支持,包括:
宣传推广助力设计成果转化
1.系列访谈节目:围绕BDA获奖作品背后的设计人才、品牌力量 与文化内涵等话题策划专访栏目。
2.系列微纪录片:通过微纪录片的形式展示BDA大赛的获奖作 品的设计理念、创新点、应用价值等。
政策扶持
支持优秀设计机构、设计师引进。对符合条件的 设计机构落实场地租金、税收等优惠政策。
融资对接
为获奖企业、人才、作品孵化提供支持,对接投融资机 构、创新创业人才培训机构、创客孵化空间。
大咖交流
搭建同行及跨界平台交流,促进获奖者与全球 设计界、学术界、媒体界、产业界、金融界等 行业大咖交流合作。
营销渠道拓展
在设计团队搭建、产品加工链、销售链构建方面提 供相关行业协会、电商平台等资源深度支持,帮助 宣传,协助促销。
品牌推广及展览展示
邀请获奖者参与年度颁奖典礼,参加国内外知名设计奖评 奖、设计展及其他专业展等,获奖者作品将参与线上、线下 展览等全球巡展活动,以及博物馆永久性展示。
社会荣誉
对获得大奖入围奖以上(不含入围奖)的产品(作品)和单位 进行通报,并推荐符合条件的主创设计师参评广东省技术能 手、五一劳动奖章、三八红旗手等荣誉。
📈 旨在推动设计创新资源聚集,加速设计成果的转化与落地。
央视全媒体矩阵曝光
全球户外广告宣传
「越来越好」国际设计大赛户外广告宣传,闪耀纽约、伦敦、米兰、香港等多个城市。

