大数跨境

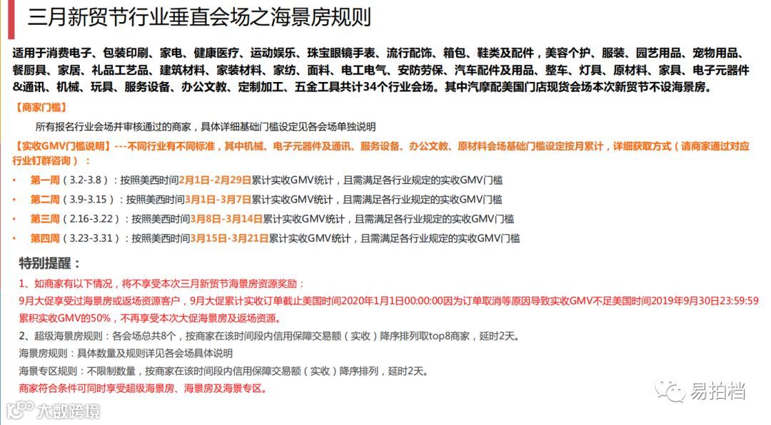
阿里巴巴3月新贸节海景房资源门槛

阿里巴巴3月新贸节海景房资源门槛 易拍档
2020-03-02
2
导读:阿里巴巴3月新贸节海景房资源




毕姥爷  微信18823235085,QQ3004497020  

手机18823235085  欢迎咨询!

广州畅纵进出口服务有限公司,整理报道!

阿里巴巴本地服务商,阿里一拍档

服务热线:020-31063702

专业,用心,开放,共赢,您身边的出口服务专家!

报关,外汇,退税,信用证,赊销,流水贷,物流,信保一达通


【声明】内容源于网络
0
0
易拍档
外贸出口服务专家,一达通服务,报关,外汇,退税,物流,信用证,赊销,流水贷等,网站代运营,财税代理等综合服务平台
内容 273
粉丝 0
易拍档 外贸出口服务专家,一达通服务,报关,外汇,退税,物流,信用证,赊销,流水贷等,网站代运营,财税代理等综合服务平台
总阅读152
粉丝0
内容273