得益于电子商务的迅猛发展及“剁手族”日益增长的物质需求,电商企业规模不断壮大,申请IPO的电商企业日趋增多,比如排队中的“三只松鼠”、“小狗电器”等。基于消费者“从众心理”,一般评价高、订单数量多的商品更易被“剁手族”“拔草”,由此引发了部分电商的“刷单”行为以吸引消费者。“刷单”不仅虚构收入,同时还构成不正当竞争的违法行为,成为了证监会对电商企业IPO审核的关注要点。
经我们检索,至今共有7家企业在申请IPO时被直接反馈问及“刷单”问题,该等企业均为以线上销售为主的企业,目前,唯一已成功过会的企业为御家汇,其对于解释其不存在“刷单”情况的解释具有一定的参考价值。
一、什么是“刷单”行为
我国《中华人民共和国反不正当竞争法》第八条规定:“经营者不得对其商品的性能、功能、质量、销售状况、用户评价、曾获荣誉等作虚假或者引人误解的商业宣传,欺骗、误导消费者。经营者不得通过组织虚假交易等方式,帮助其他经营者进行虚假或者引人误解的商业宣传。”即将于2019年1月1日生效的《中华人民共和国电子商务法》第十七条规定:“电子商务经营者应当全面、真实、准确、及时地披露商品或者服务信息,保障消费者的知情权和选择权。电子商务经营者不得以虚构交易、编造用户评价等方式进行虚假或者引人误解的商业宣传,欺骗、误导消费者。”
“刷单”、“刷好评”行为属于对商品销售状况、用户评价作虚假的商业宣传,欺骗误导消费者的行为。该等行为依据《中华人民共和国电子商务法》第八十五条及《中华人民共和国反不正当竞争法》第二十条规定可由监督检查部门责令停止违法行为,处二十万元以上一百万元以下的罚款,情节严重的,处一百万元以上二百万元以下的罚款,可以吊销营业执照。
“刷单”、“刷好评”的一般流程为:
1、【汇款】电商企业先将刷单所需费用汇至专门账户;
2、【下单】刷单人员通过线上销售平台向电商企业下单;
3、【发货】电商企业委托第三方物流公司通过下达虚拟邮包或发空邮包两种模式向刷单人员发货。虚拟邮包是指向第三方物流公司购买订单号,由第三方物流机构虚构订单信息(包括收件人信息、物流情况等),当快递信息系统上显示邮包已签收后,刷单人员在电子商务平台上进行收货确认操作。发空邮包是指委托第三方物流公司寄送无真实货品的邮包,但邮包收件人信息与刷单人员下单所提供的信息一致,并由刷单人员签收后在电子商务平台进行收货确认操作;
4、【付款】刷单人员通过专门账户支付向电商企业支付货款;
5、【好评】刷单人员通过线上销售平台给电商企业好评。
6、【获取货款】电商企业收到扣除平台费用后的订单货款。
二、如何解决“刷单”行为
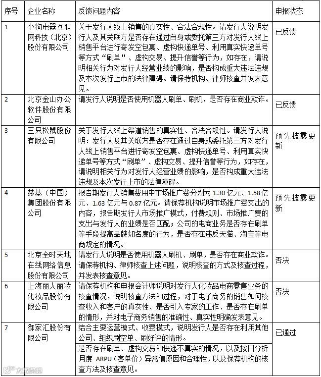
7家企业IPO反馈被问及的“刷单”问题的具体内容如下:
从反馈及审核情况来看,“刷单”、“刷好评”触碰了“虚构收入”、“违规经营”的红线,并且,直接导致审核机构对发行人的核心竞争力、可持续盈利能力及诚信存疑。目前尚未出现承认自己存在“刷单”行为的成功上市案例(但新三板存在该等案例,如鲜花网)。
我们认为,与历史沿革等问题不同,“刷单”并非为IPO及上市的永久的硬伤,如拟上市公司报告期内确实存在“刷单”行为,可通过“时间换空间”的方法解决。如果报告期内“刷单”金额及占比较低,可考虑通过剔除该等行为对公司业绩的影响并阐释该等行为情节轻微且公司已对此采取相应的补救、防范措施再加上实际控制人兜底承诺进行解释,但目前我们尚未见到该种情形成功上市的案例。
三、刷单”问题的应对方法
从证监会对御家汇IPO申请的反馈意见,可见IPO审核机构对刷单问题的关注点、对“刷单”行为所采用的核查方法,以及因“刷单”可能造成财务数据及物流情况、客单率大幅波动的异常之处。利用电商平台进行销售行业的拟IPO企业也可从该案例汲取应对IPO审核机构反馈问题的思路:
(一)御家汇的基本情况
御家汇主要从事面膜等护肤品的研发、生产和销售,公司拥有“御泥坊”、“小迷糊”、“花瑶花”、“师夷家”、“薇风”的主要品牌,产品包括面膜类、水乳膏霜类等,其中以面膜类为主。公司主要通过互联网销售产品,与天猫、京东、唯品会、聚美优品等电商平台建立了良好的合作关系。报告期内,其主要财务指标情况如下:
(二)御家汇的商业模式
御家汇通过线上和线下两种渠道对外销售,以线上销售为主。线上线下划分依据主要为是否利用电子商务渠道(包括电话、电视购物)进行产品销售。御家汇线上销售主要通过天猫、淘宝、唯品会、京东、聚美优品、快乐购等互联网电商平台和电视购物平台以及公司自有线上平台对外销售;线下销售主要通过直营店、经销/代销商进行销售。不同销售渠道销售收入如下:
2014至2017年1-6月,天猫商城(包括天猫国际)、淘宝、唯品会、京东商城、聚美优品渠道产生的销售收入占公司主营业务收入的比重合计分别为86.26%、83.04%、78.94%和80.52%,是公司主要的渠道,报告期内,发行人通过各主要渠道商进行销售的情况如下:
御家汇在线上经销、线上代销模式下,向唯品会、京东、聚美优品发货。终端消费者在电子商务平台上下单后,由电子商务平台唯品会、京东、聚美优品自行向终端消费者发货。唯品会、京东、聚美优品均系知名互联网电子商务平台,配合发行进行“刷单”、“刷好评”的可能性及难度较大,因此,“刷单”及“刷好评”如存在,则应主要发生在线上自营的情形下。
(三)“刷单”反馈问题及回复思路
御家汇曾被3度反馈问及“刷单”问题,其中第1次与第2次问题内容一致,均为“结合主要运营模式、收费模式,说明发行人是否存在利用其他公司、组织刷空单、刷好评的情形”,御家汇对此的回复也未见差异。第3次问题为“是否存在刷单、虚构交易和快递不真实的情况,以及按日分析月度 ARPU(客单价)异常值原因和合理性,以及保荐机构的核查方法及核查意见”,可见审核委员对“刷单”问题的重视以及对此更加深入的审度。对此,御家汇是这样应对的:
1、就“结合主要运营模式、收费模式,说明发行人是否存在利用其他公司、组织刷空单、刷好评的情形”,御家汇的回复思路如下:
(1)阐述刷空单、刷好评的流程及特征。
(2)阐述发行人的主要运用模式:分为线上经销、线上代销及线上自营的3种模式,并分模式阐述不存在刷单及刷好评的情形:
①线上经销、线上代销
发行人向唯品会、京东、聚美优品发货。终端消费者在电子商务平台上下单后,由电子商务平台唯品会、京东、聚美优品自行向终端消费者发货。唯品会、京东、聚美优品均系知名互联网电子商务平台,不存在配合发行人发送空邮包进行刷空包、刷好评的动机。
②线上自营
1)阐述发行人已具备品牌知名度及良好的推广途径,不存在通过刷空单、刷好评等手段提高品牌知名度的主观动机。
2)通过测算并结合线上平台的规则证明对于交易量较大的店铺,以刷空单、刷好评等手段提高品牌知名度不具备可操作性且成本较高。
3)刷空单核查:
A.分析性复核
中介机构取得了发行人在线上自营模式各渠道销售费用明细,并对佣金率占各渠道收入比重进行了分析性复核,未发现异常;发行人快递费用占营业收入比重较为稳定,未发现异常。
B.IT审计和函证电商平台
其他中介机构会同会计师(IT审计)对于报告期内发行人线上自营模式每月客单价、购买频次以及客单价分布情况进行了分析性复核,未发现异常。
中介机构对于天猫、蘑菇街交易金额进行了函证,回函金额与发行人收入确认金额、信息系统订单金额相比不存在异常。
C.抽查和电话访谈
中介机构抽查了发行人报告期内各期线上自营平台的发货记录明细,与发行人的支付宝及其第三方平台资金流水明细进行核对,未发现异常。
中介机构获取发行人报告期内线上自营模式下各期单个账户购买金额在人民币2,000元以上的销售明细,以及报告期各期成交金额最大的10天和“双十一”当天的销售明细,并随机抽取32,389单委托第三方电话访谈机构进行电话访谈并对于大额客户进行现场访谈,询问销售客户是否购买相关产品,是否已经收到货物。根据访谈结果,明确表示未购买、未收到商品客户占总接受访谈人数的总体比例低于1%,中介结构核实了上述客户的发货记录和支付宝流水记录,未发现异常。
D.快递合作方及快递信息真实性的核查
发行人报告期内合作的主要快递公司均为快递行业内知名企业,管理相对规范。中介机构对报告期内的销售记录随机抽取50笔/月,核查该销售记录对应的快递单,并向主要快递公司函证该快递单对应的发货人、收货人、手机号码、收货地址是否与发行人信息系统所记载的信息一致。回函未见异常。
4)刷好评核查
发行人在天猫、淘宝网平台上开设的店铺评分情况与同行业主要竞争对手店铺评分情况基本相符,未发现明显异常情况。发行人在淘宝网平台上开设店铺的信用评价稳定,未发现异常情况。
5)违规情况
天猫、淘宝平台拥有丰富的反虚假交易手段并制订了严格的处罚措施,大卖家在天猫、淘宝网平台刷单的现象基本不会存在。
根据发行人店铺后台数据统计,报告期内,发行人店铺存在被天猫、淘宝平台监测到69单订单异常涉嫌虚假交易而判定发行人违反天猫、淘宝规则的情况,涉及订单金额10,542.5元,占发行人线上订单金额的占比极低。
中介机构就上述异常订单核查了对应的快递单,并电话访谈了对应的买家,不存在异常情况。通过走访天猫,天猫负责人表示平台系统从多维度判定异常订单,标准非常严格,可能存在误判的情况,并证明报告期内御家汇在天猫、淘宝开设的店铺不存在自行或利用其他公司、组织刷空单(空邮包)、刷好评的情形。
(3)根据发行人主管工商部门出具的证明文件,报告期内,发行人不存在因刷空单、刷好评受到主管工商部门行政处罚的情形。
2、就“是否存在刷单、虚构交易和快递不真实的情况,以及按日分析月度 ARPU(客单价)异常值原因和合理性,以及保荐机构的核查方法及核查意见”,御家汇的回复思路如下:
(日均客单价=日均成交金额/当日客户 ID 数去重)
(1)阐述发行人报告期内月度 ARPU 值变化情况,ARPU值在报告期内整体较为稳定,报告期各月整体走势趋同。
(2)对于环比变动超 10%月份及其报告期每个期间客单价最高及最低月份进行了按日分析,并逐月说明发行人日均客单价受到产品结构、爆款产品价格、促销策略、电商平台促销活动、人均购买件数等因素影响,客单价存在正常波动情况,报告期内发行人日均客单价较低,不存在单日大额客单价(超过 120 元)情形,整体不存在异常情形。
四、结语
由御家汇这一案例可见,拟上市公司应从公司实际的经营模式着手,通过①对比各渠道的佣金率、快递费率,说明不存在异常波动;②对客单价、购买频次以及客单价分布情况、变化的合理性进行分析复核,说明不存在异常的情形;③对线上销售平台、第三方物流机构进行函证,确认实际销售金额/物流情况与订单情形一致;④抽查订单并对顾客进行电话访谈,确认真实性;⑤对线上平台认定的违法订单进行逐一核查其真实性,并取得线上销售平台的合规说明;⑥与存在竞争关系的企业的购物评分情况进行比较,说明不存在异常;⑦取得主管政府部门的合规证明等方式来自证清白。依赖“刷单”“刷好评”进行推广必然不是公司发展的长久之计,企业自身的核心竞争力才是其不断发展及壮大之根本,也只有拥有自身核心竞争力的企业在面对“刷单”问题自证清白时更加充满底气及自信。
作者简介:
赵剑发,广东广信君达律师事务所合伙人,专注于公司并购与重组、企业境内外上市、私募股权/创业投资领,在中国企业境内外上市、发债、新三板挂牌、重组改制、收购兼并及私募投资方面拥有丰富经验。
鲁莎莎,广东广信君达律师事务所执业律师。
【声明】本微信订阅号对所有原创、转载、分享的内容、陈述、观点判断均保持中立,推送文章仅供读者参考。本订阅号发布的文章、图片等版权归作者享有,如需转载原创文章,或因部分转载作品、图片的作者来源标记有误或涉及侵权,请通过留言方式联系本公众号运营者。谢谢!


