引言
一、科创板的缘起、定位与影响
二、注册制历史、发展与现状
三、注册制的国际经验
四、科创板与现有板块的对比、与域外相近市场的对比
五、科创板面临制度上的不确定性
六、注册制倚赖制度及政策供给
七、AB公司基本面分析(略)
八、AB公司上市板块选择、申报时机选择及原因分析(略)
九、概括的意见
四、科创板与现有板块的对比、与域外相近市场的对比
在资本市场走向市场化路上,我国作出了诸多努力,从起初建立上海证券交易所,设立上交所主板,再到老三板、中小板、创业板、国际板、新三板、战兴板、区域性股权市场、基础层、创新层、CDR,最后到现在提出建立科创板,我国多层次的资本市场建设已经初见规模,但建设效果还不甚理想。在当前的多层次资本市场中,各板块的作用和基本定位如下图所示:

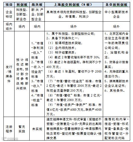
(一)科创板与战兴板、上海股交N板及北交所科创板之间的对比

资料来源:中国证监会、上交所、上海股交、北交所及公开资料整理。
(二)科创板与主板、中小板、创业板、新三板的对比

资料来源:中国证监会、上交所、深交所、股转系统及公开资料整理。

资料来源:香港联交所、NASDAQ官网及公开资料整理。
五、科创板面临制度上的不确定性
(一)注册制发行条件不确定性
网络上盛传科创板注册制的发行条件,这些条件包括:“主要面向有较强科技创新能力和高成长型企业,要求研发投入较高且公司科技研发人员不低于公司人数占比10%,公司营收中高新技术产值不低于收入50%,公司具有自主知识产权且具有“新技术、新模式、新业态、新产业”的四新特征科技企业,其中对成长性进行了强调规定,要求渡过初创期,且最近两年营业收入连续增长30%且具有一定规模的科技公司。其中对企业规模要求需满足以下条件之一:
1、连续两年盈利,净利润累计不少于400万元;
2、最近一年盈利,营业收入不少于2000万元;
3、市值不少于2亿元,最近一年营业收入不少于2000万元,最近两年经营性活动产生的现金流净额累计不少于200万元;
4、市值不少于3亿元,最近一年营业收入不少于2000万元;
5、市值不少于6亿元,总资产不少于6000万元,净资产不少于4000万元。”[24]
上述条件未得到上交所确认,但不强调盈利要求是可以确定的。对于目前或未来有意向在科创板上市的企业,建议先扎扎实实做好基础工作,盈利反而不是当下追求,掌握核心科技才是登陆科创板的第一要务。
(二)上市后再融资条件不确定性
无论是哪个板块,上市后都还会有再融资的需求,但在科创板注册制下,科创板上市公司再融资的条件也存在不确定性。当前上市公司再融资方式包括如下:

在主板/中小板上市的上市公司再融资条件方面,一般包括以下几个考评指标:1、盈利指标;2、业务稳定性;3、人员稳定性;4、资产、核心技术的重大不利变化;5、影响公司持续经营的重大事项;6、利润分配;7、其他指标。如为非公开发行股票方式再融资的,须满足:1、对象要求;2、价格条件;3、锁定期限。[25]
在创业板上市的上市公司再融资条件,一般包括:1、盈利指标;2、内控要求;3、分红要求;4、重大不利影响存续;5、资产负债率;6、独立性。如为非公开发行股票方式再融资的,须满足:1、对象要求;2、价格条件;3、锁定期限。[26]
未来在科创板上市的公司再融资条件,预计将与首发条件保持协调,对盈利的要求不再限制,但对于资产、核心技术、人员、重大事项等方面或更为严格。因科创板承载着作为资本市场对外开放窗口的历史任务,对于上市公司具备核心竞争力要求是明显较高的,这些公司应当具备一定的资源竞争能力。目前有意向或未来有意向在科创板上市的企业,应当更加注重核心技术的积累,在国内同行业有实力成为独角兽,有实力与国外的竞争者相抗衡。
(三)公司透明化要求带来的不确定性
我国A股上市公司的透明化要求已经很高,但由于信息披露质量、信息披露积极性、信息披露的履行能力等仍存在欠缺,仍然有大量的上市公司不重视信息披露工作。据笔者统计,2018年1-7月期间,中国证监会及其派出机构对上市公司作出的行政处罚决定中,信息披露违法类[27]处罚决定占据第一位。
2018年1-7月份,中国证监会及其派出机构作出的行政处罚决定书共194份,同比2017年1-7月份证监会及其派出机构作出的224份行政处罚决定书,没有显著减少。在2018年1-7月份的194份行政处罚决定书中,有76份为信息披露违法类行政处罚;在趋严的监管态势下,上市公司的透明化程度将越来越高。未来科创板的上市公司透明化程度或将更高。
有论调称中国不是市场经济国家,[28]因为市场中仍有太多政策调控的手段;本文认为,维持经济稳步增长是一项长久的任务,参与经济建设的市场主体大部分还缺乏主动性和自觉性,“上有政策,下有对策”的思维根深蒂固,要实现市场经济并不是政府一厢情愿的,更多地需要市场经济主体的共同参与,只有在思想上进步,才能在行动上做出样子。在市场化的科创板中,如果缺少了市场化的文化,注册制将名不副实,最后只会沦为我国多层次资本市场的窠臼,挥之不去,又弃之可惜。建议筹备申报科创板的企业,要从思想上接受监督、接受检查。本文认为,未来现场检查制度将成为常态,不是抽签碰运气,而是大部分企业都可能受到现场检查。随着执法力度加强及执法资源的充沛,不能接受被监督的企业也将不断地受到处罚。
(四)日常监管制度不确定性
注册制框架下,科创板的监管力度、手段或将强于主板,体现的是市场的权利义务对等原则。可以预见的是,科创板的日常监管制度,也将与之前战略新兴产业板所提及的一样,将有专门监察机制,提升日常监管力度,加强异常交易的监控,这体现另一个方面,即要求上市公司在信息披露工作上需要更加积极主动,对上市公司证券事务人员的专业性提出了较高的要求。
金融服务与市场规制的传统理念是,纠正与信息不对称和外部性相关的,特别是同系统性风险相关的市场失灵,以支持市场效率和有效的资源配置;从供方角度,信息不对称会导致资本成本的增加;对需方而言,则会使零售投资者在评估复杂产品和监控投资公司时,面对更为加剧的困难。
在过去三十余年间,信息披露监管研究室最活跃的金融市场学术研究活动之一,信息披露始终是金融市场规制的核心支柱。虽然强制披露的成本和适当设计引发了长期争议,但披露作为总体上干预程度最低的形式,实现了收益。[29]证券市场的日常监管仍然将以信息披露为焦点,在科创板中,上市公司定期报告、临时披露的工作中,日常监管措施或在短期内不会有较大调整,但长期来看,科创板上市公司的信息披露工作或更加繁琐,也面临更为频繁的监管。
(五)责任追究机制的不确定性
在美国证券发行审核及香港证券发行注册制下,责任追究机制相对更为完善,民事赔偿制度方面也较为合理。如在民事赔偿方面,香港《证券及期货条例》第307Z规定了就违反披露规定须负的民事法律责任,第1款规定,除另有规定外,任何违反披露规定的人,负有损害赔偿法律责任,赔偿另一人因该项违反而蒙受的金钱损失。第3款规定,(a)不论有关损失是否由于上述的另一人曾以受该项违反披露规定影响的价格订立交易所引致的,及(b)该项违反披露规定的人是否亦根据本条例招致任何其他法律责任,第1款仍适用。[30]
此外,因注册制发行审核体系中保荐机构的作用及权限更大,对应所承担的责任可能会有所加重,与之对应的,辅导、承销费用也可能水涨船高。
目前,我国《证券法》第192条规定,保荐人出具有虚假记载、误导性陈述或者重大遗漏的保荐书,或者不履行其他法定职责的,可以给予警告、没收业务收入、罚款、暂停或者撤销资格等行政处罚,未明确是否可以入刑。所以,无论是刑法还是证券法,都没有将保荐人纳入欺诈发行的主体范围,仅规定了保荐人出具虚假保荐书的行政责任。[31]在香港证券监管改革中,曾就是否引入保荐人失职刑事责任制度引发激烈讨论;在美国、新加坡等地,相关法律均明确规定,保荐机构在发行过程中虚假陈述的,应予承担刑事责任。
(六)退市标准的不确定性
在未来的科创板中,常态化的退市制度是科创板政策改革的方向。此前主板、中小板退市制度的改革,即在创业板中先行先试,而往后常态化的退市执行机制,科创板或许将成为一个新的试验田。
目前,我国上交所主板、深交所主板、中小板、创业板均已有明确的退市制度,但股转系统公司在2016年发布《挂牌公司股票终止挂牌实施细则(征求意见稿)》至今,未见实施细则落地,新三板摘牌潮已经到来,从摘牌企业情况来看,都是参照征求意见稿的流程办理。
结合此前传闻的战兴板退市条件,目前实行的主板、中小板及创业板退市条件,以及实际上已在运作的新三板挂牌公司摘牌细则等规定,各板块的终止上市/挂牌条件如下表所示:

流水不腐,户枢不蠹。在科创板的退市标准中,考虑到股权结构特殊、盈利指标不作为硬性条件等因素的存在,科创板的退市标准将与主板、中小板、创业板、新三板的有所不同,在以上两方面有所回避,但在信息披露方面则可能更趋严格。
(七)制度变革导致辅导工作不确定性
如前文所述,注册制下,保荐机构扮演的角色将更为重要,上交所逐渐成为发行审核中心,对其他中介机构提出的要求也将更加严格。对于拟申请在科创板上市的公司而言,目前除了面对着制度上的不确定性之外,还有因制度变革、经验空白所带来的辅导工作上的不确定性。场内市场注册制的实践或许不会有翻天覆地的改革,大部分实践经验仍可以沿用,但由于目前还没有任何注册制的指引文件出台,也没有先例可供参考,因此当下即宣告“冲刺”科创板显得不合时宜。建议拟上市企业平心静气等科创板注册发行指引,结合自身条件进行考量,理性对待充满政策色彩的科创板。
六、注册制的实施倚赖制度及政策供给
根据目前的形势判断,预期科创板及注册制相应的制度及政策将在近期逐步发布并征求意见,本文认为,注册制的顺利实施还需要诸多的制度及政策供给,包括构建以注册制为基础的发行审核制度、更严格的信息披露及日常监管制度、常态化的退市制度、更完善的责任追究机制等。
(一)注册制作为基础的发行审核制度
本文认为,注册制为基础的发行审核制度有两个基本点:1、交易所为主导,证监会为辅助;2、排除对申请企业的价值判断。
从核准制到注册制,根本上还是需要审核人员观念上的变化,让“上帝的归上帝,凯撒的归凯撒,市场的归市场”。1933年,美国颁布的《证券法》即确立了证券发行审核的注册制度,从观念上比较,美国坚持“经济人的理性与有限理性”,加之成熟机构投资者市场的专业化程度,使得美国监管层在思考“投资者是否需要保护”[32]的问题上,已有一个倾向性的答案;而我国证券市场散户投资者为主的结构,决定了在对投资者的保护措施方面,除了保护投资者获取信息方面的对等之外,还存在代替投资者做决策的成分。
A股的改革开放需要市场化,而市场化不但要求审核人员改变观念、开放思想,形成以交易所为中心的证券发行审核注册制度;还需要市场经济主体真正市场化、投资者也同样市场化。“独立之思想,自由之精神”,没有证券监督管理部门的价值判断保护,需要投资者在股海中大浪淘沙,当前具备这种独立分析能力的投资者,在A股投资者中或许不占多数,但随着投资者专业水平提高及信息获取越发便利,市场化也随之而来,而无论本次科创板是否成功,逐步开放的证券市场都将是大势所趋。
(二)更严格的信息披露及日常监管制度
信息披露是成熟市场投资者最为看重的,充分而准确的信息披露,能够为投资者做出正确决策提供正确的依据。科创板注册制的核心及灵魂即在于信息披露,在注册制下,信息披露应当成为发行审核及日常监管制度的核心和基础。
核准制也有严格的信息披露要求,甚至明确要求公司具备持续的盈利能力且财务状况良好,[33]企业盈利能力能否转好的判断是相对主观的价值判断,不同的审核人员对企业未来发展情况有自己的把握,核准制下要求一方面确实保护了投资者,但另一方面,也使得投资者对监管机构形成依赖心理,其个人投资水平得不到应有的提高。[34]
本文认为,注册制下更为严格的信息披露制度,应是要求上市公司更加全面、及时、准确、真实地履行信息披露义务的制度,由于过分强调业绩要求,导致部分公司铤而走险,粉饰财报,修饰业绩;但对提供虚假信息的违法行为,我国目前的监管制度也较为宽容。如《公司法》第202条规定,公司在依法向有关主管部门提供的财务会计报告等材料上作虚假记载或者隐瞒重要事实的,由有关主管部门对直接负责的主管人员和其他直接责任人员处以三万元以上三十万元以下的罚款。
《证券法》第193条规定,信息披露义务人未按照规定披露信息,或者所披露的信息有虚假记载、误导性陈述或者重大遗漏的,对其直接负责的主管人员和其他直接责任人员给予警告,并处以三万元以上三十万元以下的罚款。
此外,《会计法》规定,公司管理层提供虚假财务报告的,处2000元-2万元罚款;《刑法》第161条规定,管理层提供虚假财务报告,构成提供虚假财会报告、不依法披露信息罪的,对公司、企业中直接负责的主管人员和其他直接责任人员,处3年以下有期徒刑或者拘役,并处或者单处2万元以上20万元以下罚金。不履行或违规履行信息披露的成本过低,日常监管威慑力不足。
没有严格的信息披露制度及日常监管制度,将使得科创板与初衷相悖,“妖股”成风的现象仍然可以见到,“任何法律不能没有牙齿,制度只有以责任为后盾才具有法律上之力。一切以法律形态实现的目的、宗旨、权利皆是如此。”[35]
(三)常态化的退市制度
美国证券市场完善的退市制度是对其IPO注册制的保障,美国证券市场经历了上百年的发展,截止到目前上市公司也只有三千多家,合理的退市率也使得美国证券市场良性发展。据NYSE、NASDAQ官网统计,2001年-2015年纽交所年平均退市数约为130家,年平均退市率约为5%;纳斯达克年平均退市数约为300家,年平均退市率约为9%。[36]在我国沸沸扬扬搭建多层次资本市场的时候,美国正在想方设法“消灭”上市公司。
注册制的根本就是“采用了财务退市标准和市场化退市标准”,“大进大出”是优胜劣汰机制及资源配置功能的充分体现。1995年至2005年十年间,美国三大股市共有9273家公司退市,基本上一年1000家左右。其中,NYSE十年总计退市1906家,NASDAQ十年退市6257家,AMEX十年退市1010家。此外,从1985年到2008年,NASDAQ有11820家IPO,但同期退市数达到12965家;从2001到2013年,伦敦交易所(London Stock Exchange,简称LSE)IPO为965家,退市公司高达2004家。[37]
成熟资本市场能够实现常态化退市的基础在于退市制度更科学合理,以美股为例,美股更多选择市场类量化指标为主,如股价、股东人数、市值以及市场流动性等指标,从上文归纳来看,A股也强调股价、流动性,股东人数的市场类指标,但仍然重视财务类指标,加之地方保护主义及执行力度较低,使得A股退市率低。从长远来看,常态化退市制度是注册制得以成功运行的基本制度之一,未来科创板应当实现发行常态化与退市常态化,使得板块均衡发展,优胜劣汰。
(四)责任追究机制的补充与完善
有专业人士统计,2017年全年证券虚假陈述案件共有2960件,其中判决案件1932件,裁定案件1028件;判决案件中,投资者获赔的案件中有1846件,占判决案件的95.5%;[38]但裁定类案件均为驳回起诉或原告撤诉案件,裁定驳回的理由主要集中在被告尚未收受到有关虚假陈述的行政处罚,但是投资者作为原告仍然提起诉讼,法院遂认为没有行政处罚的前置条件,因此作出驳回起诉的裁定。[39]
“书本上的法律”尚且没有得到有效执行,司法部门尚且没有将“书本上的法律”深入到行动中去,更不能期待上市公司严格遵守法律去行动。一个时代的法律制度,书本上的法律制度和行动中的法观念、外在的法规则与内在的法信仰仍存在着很大的落差与断裂,[40]要在证券市场形成有效的责任追究机制,不是靠抱怨制度不合理就能实现目的,还需要将修订的制度执行到位。
七、AB公司基本面分析(略)
八、AB公司上市板块选择(略)
九、概括的意见
因此,无论企业选择什么板块上市,做好企业规范化工作,提升业绩,进一步提高企业质量,为尽快IPO做好铺垫工作。
本文意见仅供参考。
注解
作者简介
广东广信君达律师事务所石其军律师团队主要提供证券与资本市场法律事务服务,服务内容包括但不限于公司运营规范法律服务、上市公司法律服务、证劵业务、非上市公司融资服务等,在企业并购重组、证券发行、基金、公司法律服务等诉讼、非诉讼业务领域具有丰富经验。石其军律师团队近年承担了润都股份、宏大爆破等近三十家公司的改制、上市及上市公司的并购重组业务,主持了玉柴股份变速箱合资项目、奥地利MIBA公司中国合资项目等项目。
往期回顾
THE END
*声明:本微信订阅号对所有原创、转载、分享的内容、陈述、观点判断均保持中立,推送文章仅供读者参考。本订阅号发布的文章、图片等版权归作者享有,如需转载原创文章,或因部分转载作品、图片的作者来源标记有误或涉及侵权,请通过留言方式联系本公众号运营者。谢谢!
作者:石其军团队
排版:品牌部


