
前言
一、完善档案管理工作的意义
首先,《私募投资基金监督管理暂行办法》中要求,“私募基金管理人、私募基金托管人及私募基金销售机构应当妥善保存私募基金投资决策、交易和投资者适当性管理等方面的记录及其他相关资料,保存期限自基金清算终止之日起不得少于10年。”而《证券期货投资者适当性管理办法》中规定,“经营机构应当按照相关规定妥善保存其履行适当性义务的相关信息资料,防止泄露或者被不当利用,接受中国证监会及其派出机构和自律组织的检查。对匹配方案、告知警示资料、录音录像资料、自查报告等的保存期限不得少于20年。”由此可见,档案管理工作其实是私募机构合规管理工作不可缺失的一部分。
其次,档案管理工作贯穿于私募机构日常经营的各个方面,档案资料是对机构经营行为的记录、留痕,规范、完善的档案管理工作虽无法为机构创造正向收益,但是,一旦机构出现纠纷或面临外部检查、调查的情况下,完备的档案资料将成为机构自我保护的重要武器。
二、如何开展档案管理工作
我们知道,私募机构的日常经营活动涉及方方面面,各职能部门所经手的每个业务环节都可能产生相应的档案资料,这就意味着档案管理应是私募机构全员共同完成的工作,而并非是特定某个岗位或部门所能单独完成的。鉴于此,笔者建议,私募机构可通过逐步建立符合机构实际情况、具备可操作性的档案管理制度及流程,将档案管理职责分类落实到各职能部门及岗位上,确保各职能部门及岗位都能够履行好自身的档案管理职责。
从完整意义上讲,私募机构内部档案不仅包括与私募业务活动相关的档案,也包括机构在行政、人事、财务等企业运营工作档案。未免赘述,以下将仅针对与私募业务活动相关的档案管理工作进行罗列分析:
(一)档案管理意识
如前文所述,机构档案管理工作是需要全员参与、协同完成的工作,因此,笔者认为,私募机构可通过培训、绩效考核等方式加强员工的档案管理意识,逐步培养员工对重要文件、信息、资料进行留痕的主动性。
(二)归档方式
归档方式需区分纸质档案和电子档案:
1、对于纸质档案,建议机构制定细化的管理制度,对档案文件进行分类保存,同时,在办公场地设置专门的档案室或档案储存柜,指定专人保管档案储存场地或装置的钥匙,并设置规范的档案存入、借出程序,以确保档案文件的归档、查阅、借用等行为有迹可循,从而机构清晰掌握档案去向及保管情况;
2、对于电子形式的档案文件,其天然存在的流通便捷性势必带来信息安全方面的弊端,为解决保密问题,机构可采取电子文件加密、统一文件存储空间、设置文件查阅及下载权限等方式从技术上降低电子档案文件泄露的可能。另外,虽然倡导无纸化办公,但笔者认为,对于部分重要的电子档案文件,从文件备份、方便查阅的角度来说,打印成纸质文件进行归档保存也是有一定必要的。
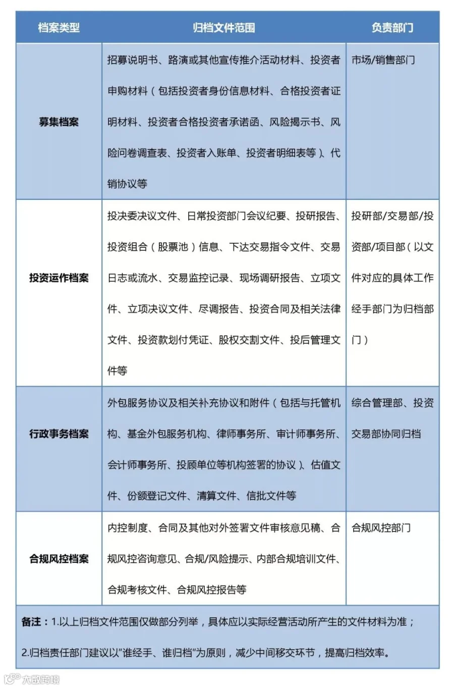
(三)归档文件范围及责任部门
从私募基金的一般业务流程来看,与私募业务活动相关的档案可大致分为募集档案、投资运作档案、行政事务档案、合规风控档案,针对上述四类档案,具体的归档文件范围及建议归档负责部门如下:

作者简介
侯榆律师团队是由广东广信君达律师事务所侯榆律师为首组建的金融法律服务团队。其团队专注于私募管理人登记申请、机构日常合规运营、基金产品备案、股权设计、投后管理、IPO、并购重组、重大商事诉讼等,为客户提供专业化法律服务。
*声明:本微信订阅号对所有原创、转载、分享的内容、陈述、观点判断均保持中立,推送文章仅供读者参考。本订阅号发布的文章、图片等版权归作者享有,如需转载原创文章,或因部分转载作品、图片的作者来源标记有误或涉及侵权,请通过留言方式联系本公众号运营者。谢谢!
作者 | 薛怡雯
排版 | 王 婕
审定 | 钟智芬
来源 | 侯榆资本频道



