最高人民法院公告
《最高人民法院关于废止部分司法解释(第十三批)的决定》已于2019年5月13日由最高人民法院审判委员会第1768次会议通过,现予公布。
最高人民法院
2019年7月8日
法释〔2019〕11号
最高人民法院
关于废止部分司法解释(第十三批)的决定
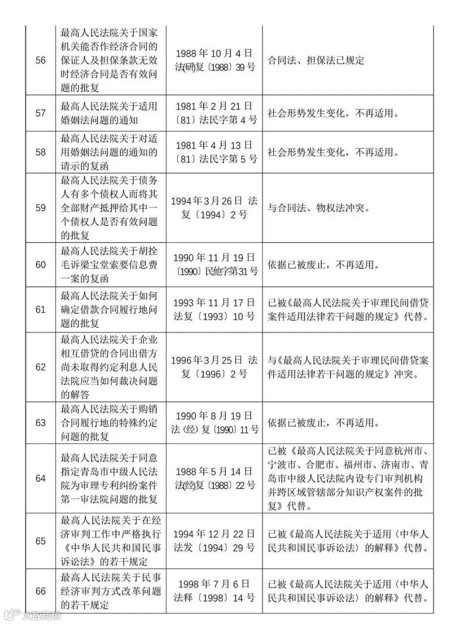
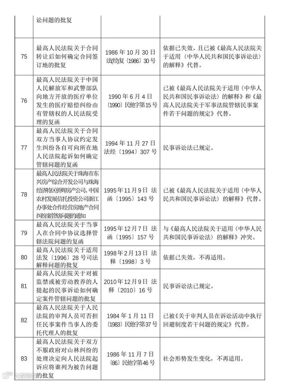
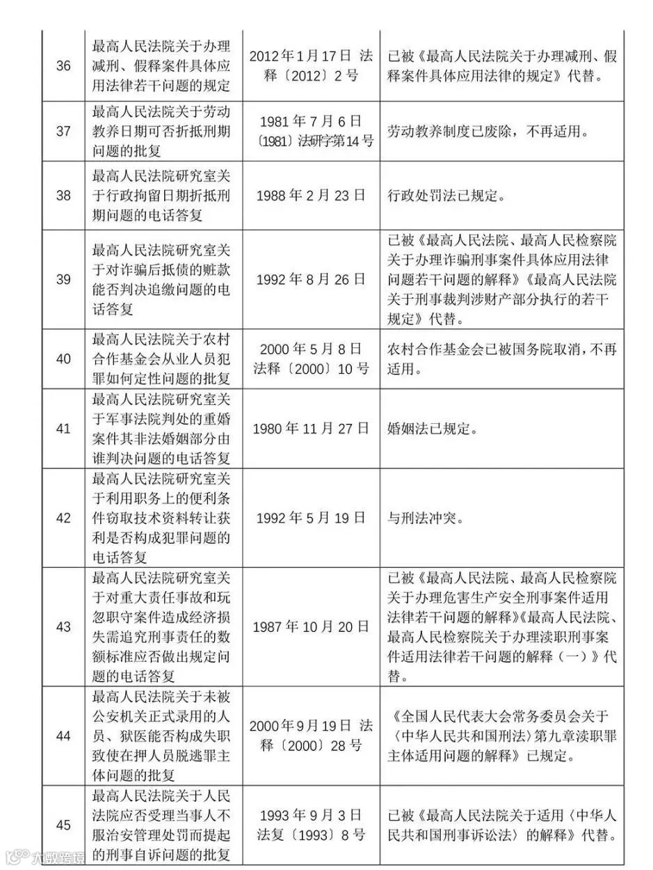
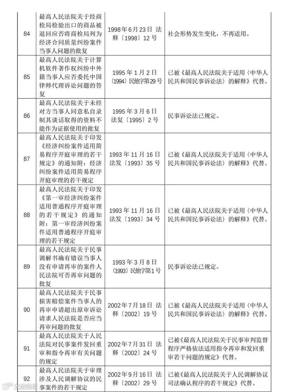
为适应形势发展变化,保证国家法律统一正确适用,根据有关法律规定和审判实际需要,现决定废止103件司法解释(目录附后)。废止的司法解释自本决定施行之日起不再适用,但此前依据这些司法解释对有关案件作出的判决、裁定仍然有效。
本决定自2019年7月20日起施行。
2019年7月8日
1、我们知道这是最高人民法院第二次对司法解释进行全面清理。请问司法解释全面清理的具体程序是怎样的?
2、此次司法解释清理工作是如何贯彻平等保护民营企业这一重要理念的?
3、下一步,最高法院对司法解释清理和修订工作有什么计划安排?
来源丨最高人民法院
人民法院新闻传媒总社
排版丨朱惠婷
审定丨王永航


