
引言
大家都知道,证明一个过去发生的事实,我们不可能要求法官和我们一起再经历一次同样的事情,只能依靠证据“再现”,而证据是否达到了证明程度就需要依靠证明标准来判断。民事诉讼中原被告双方对于一项事实有争议,最终谁的主张会被法官支持,就要看他拿出的证据,能否让法官根据证明标准作出肯定性评价。当证据没有达到确实充分的程度,法官不能依据现有证据直接判断待证事实真伪时,待证事实“很可能”如何,成为法官认定事实的重点考量要素。这里的“很可能”就是本文所探讨的民事诉讼证据的高度盖然性。一个被理论界和实务界广泛采纳的高度盖然性的定义是,“法官从证据中虽未形成事实必定如此的确信,但内心形成事实极有可能或非常可能如此的判断。”[1]
一、我国民事证据的高度盖然性标准
一般认为,2002年实施的《关于民事诉讼证据的若干规定》第73条第1款“双方当事人对同一事实分别举出相反的证据,但都没有足够的依据否定对方证据的,人民法院应当结合案件情况,判断一方提供证据的证明力是否明显大于另一方提供证据的证明力,并对证明力较大的证据予以确认。”是我国民事诉讼对高度盖然性证明标准的引入。而2015年实施的《最高人民法院关于适用〈中华人民共和国民事诉讼法〉的解释》(以下称“《解释》”)则进一步对高度盖然性标准进行了明确以及细化。
《解释》第108条规定:“对负有举证证明责任的当事人提供的证据,人民法院经审查并结合相关事实,确信待证事实的存在具有高度可能性的,应当认定该事实存在。对一方当事人为反驳负有举证证明责任的当事人所主张事实而提供的证据,人民法院经审查并结合相关事实,认为待证事实真伪不明的,应当认定该事实不存在。法律对于待证事实所应达到的证明标准另有规定的,从其规定[2]。”
盖然性是案件事实是否存在的一种确定性程度,或概率。法官基于高度盖然性认定案件事实,需要从证据中获得事实极有可能如此的心证,法官虽然还不能够完全排除其他可能性,但已经能够得出待证事实十之八九是如此的结论。[3]从《解释》起草者处了解到,我国对于高度盖然性的程度要求是75%。[4]如果用一个刻度盘来表示,50%表示信与不信之间,高度盖然性标准则属于75%-99%的橙色部分。

在高度盖然性标准之下,当双方穷尽所有证据,法官依然无法直接认定案件的事实,就需要结合案情,对双方的证据进行衡量,当法官对证据所证明的事实的确信程度达到或超过75%,则举证者的证明目的能够实现,其证明责任履行完毕,否则,就属于达不到证明标准,要承担举证不利的后果。在民事诉讼程序中高度盖然性证明标准的适用具有以下特征:1.双方当事人就同一事实提出相反的证据;2.双方的证据都不足以反驳对方;3.承担高度盖然性证明标准的主体是对待证事实负有证明责任的一方即本证方;4.反正方只需要达到使待证事实真伪不明的程度,即可使法官认为待证事实不存在。
在一个不涉及特殊证明标准的民事案件中,提出证据对待证事实加以证明的责任通常按照如下逻辑进行转移:负有证明责任的一方对待证事实率先举证(本证),当其达到高度盖然性时,法官形成内心确信,证明责任第一次转移至反正一方;反证方提出的反证只要能够使待证事实回到真伪不明的状态,使法官内心确信动摇,则证明责任发生第二次转移,回到本证一方。如果本证一方提出的证据未达到高度盖然性,则证明责任不发生转移。本证需要达到高度盖然性,反证则只需要把本证的证明程度拉低,使待证事实陷入真伪不明的状态即可。[5]
二、高度盖然性标准在实务中的运用
下面通过三个案例说明在民事诉讼程序中高度盖然性标准是如何影响法官心证和裁量结果的。
案例一:陈新龙与华升建设集团有限公司借款合同纠纷案[6]
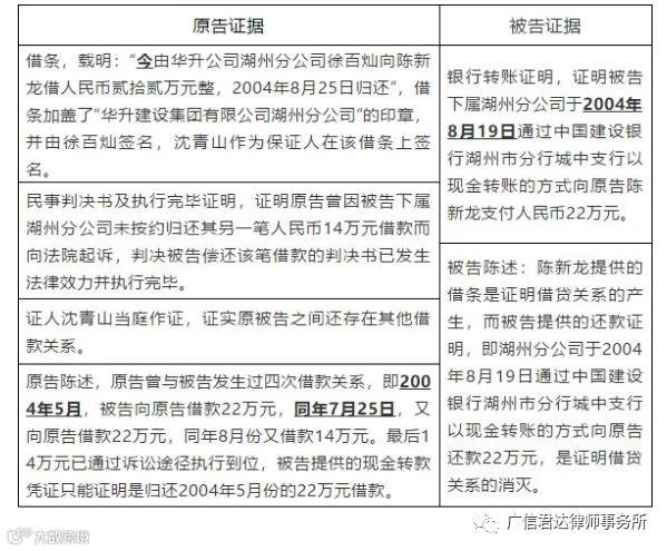
案情:2004年7月25日,被告华升建设集团有限公司下属湖州分公司因业务活动所需,由分公司经理徐百灿经手,向原告陈新龙借款人民币22万元。借款到期后,被告下属湖州分公司未按约归还,原告多次催讨无果。

分析:在本案的借贷关系中证明还款的责任在被告,被告没有达到证明标准。
借条是借贷关系发生的直接证据,本案被告也没有否认其与原告就2004年7月25日22万元这一笔借款存在已经生效的借贷关系,这时证明存在还款事实的责任在被告,也就是说被告是本证方。
从被告提供的证据来看,被告只是证明了在2004年8月19日向原告支付22万元的事实,当原被告之间只有一笔数额相当的借款,可以认定被告还款的事实具有高度盖然性。
但是,从原告提出的反驳证据来看,原被告之间可能存在多个借贷关系,虽然原告提供的证据存在瑕疵,沈青山是本案当事人的担保人,其证言与本案具有法律上的利害关系,根据最高人民法院《关于民事诉讼证据的若干规定》第六十九条,其不能单独作为认定案件事实的依据,但结合全案证据综合判断,反证即使达不到高度盖然性,也足以使待证事实真伪不明。
按照一般生活经验,借款经手人徐百灿作为完全民事行为能力人,在向原告清偿债务时应当于开具支票的同时收回借条,如还款时,原告确因客观原因不能退还借条,经手人徐百灿亦意识到借条不收回将对公司产生不利的法律后果。因此,被告证明其其下属湖州分公司向原告支付的人民币22万元系归还2004年7月25日这笔借款达不到高度盖然性的证明标准。
案例二:张进光与金子博民间借贷纠纷案[7]
案情:2014年5月6日,金子博向张进光出具书面借据,载明:兹借到张进光现金人民币捌百万元整用于偿还银行贷款。原告因被告只支付了2014年5月、6月、7月、8月四个月的利息共计80万元后再无支付每月利息,借款还款期到期后,原告向被告提出要求还本付息,却遭到被告拒绝无故拖延,诉至法院。

待证事实:被告转账给张环婷的850万元是否为被告对原告的还款。
分析:本案中证明还款的责任在于被告,被告达到证明标准。
本案被告支付款的数额与原、被告双方约定的本金及借期所产生的利息的总额大致相等。本案中,双方借贷本金为800万元,借款期限约定为六个月,按照月利率2.5%计算,六个月利息为120万元,本息共计920万元。如该850万元用于还款,被告共计支付了910万元(850万元+60万元),由于付款时,借款期限未足6个月,被告支付金额不足920万元,因借款期限未届满而提前还款少支付10万元利息,具有合理性。
其次,双方确有向案外人转款的先例。双方当事人确认,被告通过转账方式向原告妻子账户支付了借款利息,证实双方当事人在借款履行中存在向案外人转款的情形,被告通过向原告其他亲属转账偿还借款存在可能性。
因此,本案中被告转账给张环婷的850万元是对原告的还款这一事实具有高度盖然性。
原告对于易于获得的证据不进行举证。本案中被告抗辩已经偿还原告借款,并主张是按照原告口头指示将850万元转入其妹张环婷账户,原告确认张环婷系其表妹,但认为被告与张环婷之间的资金往来与本案无关,法院要求原告通知张环婷到庭接受调查或者参加本案法庭调查,原告在对本院允诺的期间内回复:张环婷不能到庭接收调查及作为证人参加庭审调查,亦未提交张环婷与被告有其他经济往来的证据。被告无法取得与张环婷相关的证据,而原告作为张环婷的亲属相对于较容易取得证据证明该850万元是否与本案有关联,而原告怠于提交证据。
其次,如被告长期拖欠借款本息,原告未向被告催收不合常理。如被告向张环婷支付的850万元与本案无关,即被告从2014年8月开始拖欠原告借款本息,按常理,原告应向被告进行催收,双方可能存在因催收借款的相关证据,但原告并未举证证明向被告进行过催收,与常理不符。
因此,原告并没有提出有力的证据和理由反驳本证证明的事实,对于其主观证明责任处于懈怠状态,只能承担败诉的后果。
案例三:何海军、刘伯高、刘飞艳与戴科、文红敖、楚玲辉生命权纠纷案[8]
案情:2013年10月28日3时35分许,位于株洲市荷塘区和泰后街南岳岭A1栋私房一楼发生火灾,过火面积6平方米,烧毁电动车等财产。火灾发生时,居住该房屋六楼的被害人文喜及其他二人沿着房屋楼道往下跑,三人从起火的电动车边冲出了楼栋,造成了文喜等三人不同程度的受伤。随后文喜被送往中南大学湘雅医院进行救治,于2013年11月26日因治疗无效死亡。文喜死亡后,各被告拒绝赔偿原告损失。
本案被告河海军承租了该住宅楼三层302号房屋,被烧毁的电动车车主为被告河海军。何海军居住该房屋后,从家中接了一根带插线板的电源线,沿楼梯间扶手进行铺设,用以电动车充电。位于株洲市荷塘区和泰后街南岳岭A1栋私房系被告刘伯高、刘飞艳共同出资合建,房屋所有权人登记为刘伯高。
2011年8月12日,原告戴科与刘伯高签订房屋租赁合同,约定原告戴科承租601号房屋。原告戴科系文喜的丈夫,二人于2013年7月16日登记结婚,原告文红敖系文喜的父亲,原告楚玲辉系文喜的母亲。

待证事实:火灾引起的人身损害赔偿责任由谁承担。
分析:本案中证明侵权构成的初始责任在原告,原告达到证明标准。
本案被告何海军承租本案房屋后,从自家中接了一根带插线板的电源线,沿楼梯间扶手进行敷设,用以电动车充电,其将室内使用的接线板放置在室外,容易导致接线板和线路老化,造成短路、漏电、火灾,危及人身和财产安全。且根据公安机关对火灾成因认定,起火点位于被告河海军电动车处,可排除雷击、飞火、小孩玩火、自燃引发火灾的可能,不能排除电动车及其电气线路故障和其他人为因素引起的火灾,而被告何海军未能举证排除电动车及其电器线路故障引起的火灾,故被告何海军应对本次事故承担赔偿责任。
被告刘伯高、刘飞艳作为房屋的出租方,应当履行保障出租屋供电、燃气及消防设施符合安全要求的义务,未尽合理范围内的安全保障义务致使他人遭受人身损害的,应依法承担相应赔偿责任。被告刘伯高、刘飞艳将房屋出租给被告河海军居住后,对被告何海军私自从自家中接了一根带插线板的电源线放置房屋楼梯间的行为,知道后不予制止,疏于管理,未尽出租人应尽的法定义务,且事故发生时楼道有易燃物品,其房屋内安全设施未达到法律规定安全标准,故被告刘伯高、刘飞艳对事故发生具有过错,应共同承担赔偿责任。
死者文喜作为一名完全民事行为能力人,应对逃生及火灾环境有一定认识与判断能力,而文喜在火灾发生时,在未判断火势及事故发生处环境的情况下,未采取合理、正确的逃生方法,从起火点的电动车处冲出楼房,致使被烧伤而导致救治无效死亡,其对自身死亡具有一定的过错责任。
综合案件事实,最后法院判决被告河海军对原告因文喜死亡所受的经济损失承担50%赔偿责任,被告刘伯高、刘飞艳共同承担20%的赔偿责任,原告自行承担30%的责任。
三、几点启示
使得大多数案件得以正确解决成为可能的因素,仅仅在于,站在事实真相一边的当事人通常可以更低成本获取有说服力的证据。[9]但现实状况并非如此。尽管我国法律规定了律师的调查权,但在司法实践中,律师调查取证经常遭遇各种困难。
很多时候,当事人会寄望于律师对其欠缺的证据加以完善,为自己胜诉提供多一层保障。在有限的条件下,如果欠缺的某项证据难以获得,如何完善其他辅证来提高对待证事实的证明效果,或退而言之,受到客观条件限制律师仅能依靠现有证据而无法再取得其他辅证,能否准确判断案件走向就要依赖对证明标准的准确把握。如果把诉讼比喻为一次战役,熟练掌握和运用证明标准,能够帮助我们达到“知己”亦“知彼”。
上述三个案例中,原被告所提供的证据不足以使案件的客观真实得到还原再现,从仅有的证据上去推理,案件会出现多种可能的情况,不存在唯一的结论,法官只能通过双方证据的证明力大小以及举证责任的分配来对具有高度盖然的事实予以确认,对案件进行裁判。
值得一提的是,不能将高度盖然性简单等同于数学中的概率问题,待证事实的盖然性会受到案情的复杂程度、举证的难易程度、法官及诉讼参与人的道德、修养、专业素质等因素的影响。作为律师,我们要通过准确把握高度盖然性标准来为自己的“战役”进行战术分析和筹备,并在实战中合理应对各种突发。在民事诉讼程序中适用高度盖然性证明标准需要注意以下几点:
1.高度盖然性标准是需要与其他证据规则相配套适用的,法官不仅可以依据自由心证判断证据的证明力、待证事实的盖然性,还可以作出举证责任分配的裁量。这就要求开庭之前,律师要列出庭审问题清单,并逐一准备应对策略,尽可能影响法官心证。
2.高度盖然性标准需要达到的最低盖然性程度是75%,但是这不意味着所有民事案件都采用统一的标准。涉及欺诈、胁迫、恶意串通或口头遗嘱、赠与等的案件的事实需要达到排除合理怀疑的程度。从当前司法实践来看,法官几无可能降低此类案件的证明标准,这对本来就难以获得证据的原告一方而言,无疑加大了举证难度。律师通过分析案情预判现有证据难以达到排除合理怀疑的程度,最可行的做法是改变诉讼策略。
3. 审慎对待日常生活经验法则。虽然通过经验法则进行事实推定已经明确规定在《民诉证据规定》中,但实践中法官运用经验法则进行事实推定越来越趋向谨慎,尤其在彭宇案发生之后,法官更加保守。对待证事实的证明过程是一个专业化的推理判断过程,而大多数当事人并不具备此方面的专业知识,其往往倾向于依靠生活经验作出判断,但到底当事人的生活经验是否能够真正被运用到案件的事实推定之中,归根到底仍有赖于这个生活经验是否达到了高度盖然性的标准,亦即它属于法官可以运用的高度盖然性的生活经验,是一种普遍共识。“我见过的所有天鹅都是白色的,所以,天鹅是白色的”,“我在公司的时候都是在处理工作,我在下班时间还留在公司就是加班”,一旦当事人出现混淆个人经验与法律上的“日常生活经验”,律师必须及时予以引导,在做出专业分析的同时,恰当地披露其错误判断的风险,使当事人对案件的预期保持在合理范围。
注释
[1] 霍海红:《提高民事诉讼证明标准的理论反思》,载《中国法学》2016年第2期。
[2]《最高人民法院关于适用〈中华人民共和国民事诉讼法〉的解释》第109条规定:“当事人对欺诈、胁迫、恶意串通事实的证明,以及对口头遗嘱或者赠与事实的证明,人民法院确信该待证事实存在的可能性能够排除合理怀疑的,应当认定该事实存在。”前者是高度盖然性的证明标准,后者则是排除合理怀疑的证明标准。由此可见,我国民事诉讼所采取的证明标准以高度盖然性为一般,以排除合理怀疑为特殊。需要指出的是,“排除合理怀疑”是我国刑事诉讼中采用的证明标准,《刑事诉讼法》第55条规定:“证据确实、充分,应当符合以下条件:(三)综合全案证据,对所认定事实已排除合理怀疑。”以德国为代表的大陆法系和以英美为代表的英美法系并未采此二分法明确区分刑事和民事证明标准,这是我国在引入高度盖然性证明标准之后,基于原有司法传统而进行的“创造”。之所以将欺诈、胁迫、恶意串通、赠与、口头遗嘱的证明标准“拔高”到排除合理怀疑,其原因可能是“在民事审判中,当事人的行为如被认定为欺诈、胁迫或恶意串通,则该当事人可能因该民事诉讼的结果而涉嫌刑事犯罪,比如合同诈骗罪、敲诈勒索罪等,故对这类事实的认定,有必要比一般的民事法律事实的认定更为严格,在证明标准上有必要采取与刑事诉讼相类似的标准。”参见:江伟、肖建国主编:《民事诉讼法》(第七版),中国人民大学出版社2015年版,第212-213页。
[3] 李浩:《民事举证责任研究》,中国政法大学出版社1993年版,第231-232页。
[4] 参见:施小雪、阎巍:《澄清与重构:民事诉讼证明标准的中国进路》,载《尊重司法规律与刑事法律适用研究(上)——全国法院第27届学术讨论会获奖论文集》2016年。
[5] 周庆、邱饰雪:《论我国民事诉讼的证明标准》,载《齐齐哈尔大学学报(哲学社会科学版)》2018年第3期。
[6] 参见:湖州市中级人民法院(2006)湖民一终字第230号民事判决书。程烨:《高度盖然性证明标准的适用》,载《人民司法·案例》2008年第2期。
[7] 参见:深圳前海合作区人民法院(2016)粤0391民初694号民事判决书。
[8] 参见:株洲市荷塘区人民法院(2014)株荷法民一初字第325号民事判决书,株洲市中级人民法院(2014)株中法民一终字第234号民事判决书。
[9] [美]波斯纳著:《证据法的经济分析》,徐昕、徐昀译,中国法制出版社2004年版,第88页。
杨超男
广东广信君达律师事务所专职律师,暨南大学/柏林自由大学法学博士。
何嘉欣
广东广信君达律师事务所实习律师,广东外语外贸大学法学硕士。

*声明:本微信订阅号对所有原创、转载、分享的内容、陈述、观点判断均保持中立,推送文章仅供读者参考。本订阅号发布的文章、图片等版权归作者享有,如需转载原创文章,或因部分转载作品、图片的作者来源标记有误或涉及侵权,请通过留言方式联系本公众号运营者。谢谢!
作者 | 杨超男、何嘉欣
排版 | 庞帅光
审定 | 张 哲
来源 | 律动新声



