
一、案例研究背景
(一)案件缘起
笔者查阅案卷后劝吁,从陈某离职到提起仲裁已有五年时间,没有导致仲裁时效中断的证据,法院定会因已过时效为由驳回起诉,陈某无必要再聘请律师代理。但陈某坚信十多年为制品厂工作的客观事实,可以证明与其存在劳动关系。退一步讲,又或者制品厂在诉讼中确认双方存在劳动关呢?陈某真切地说,可能不只是结果,他需要的是制品厂给他一个真诚的说法,对他十多年劳动与付出的肯定。是正义的执念,法治的信仰,亦或是朴素的同理心,笔者说服自己以援助的初心接受委托。
(二)意料之中与情理之外
尔后,对于当事人虚假陈述的审查甄别、法律后果、如何规制等问题,深刻地引发了笔者的思考。这不是随着本案审结而终结的问题,这是或将发生在每个诉讼案件中的问题。
二、当事人真实义务确立的立法沿革
诉讼中,当事人虚假陈述必然增加法院审理难度,延长审限,引发讼累。更有甚者,会造成法院错误判决,严重削弱司法权威。可见,当事人真实义务确立有无可置疑的必要性。早在1987年1月1日施行的《民法通则》第四条已确立诚实信用的实体法原则。《民事诉讼法》作为程序法,理应是诚实信用原则的延伸和适用。2002年4月1日施行的《证据规定》第三条首次在程序法层面规定诚实信用的问题,2013年1月1日修改后施行的《民事诉讼法》第十三条继而正式确立“民事诉讼应当遵循诚实信用原则”。
2020年5月1日起施行的《新证据规定》,新增第六十三条是关于当事人真实陈述义务、陈述不一致的处理以及故意虚假陈述的处罚规定。新增第六十四条关于当事人询问的规定、新增第六十五条关于当事人具结的规定、新增第六十六条关于当事人拒绝法院询问的后果的规定,都是对《民事诉讼法的解释》第一百一十条规定的补充和完善[1]。如何理解和适用上述新增规定,聚焦着《新证据规定》对当事人虚假陈述的司法规制。[2]
三、当事人虚假陈述的认定标准
(一)虚假陈述的分类
将《无锡中院意见》对虚假陈述的主要表现按学理分类,第1种情况属于故意陈述虚假案件事实,第2种情况属于作出虚假否认,第3种属于前后相矛盾的无理由陈述,第4、5种情况属于故意隐瞒已知事实。第6~9种情况增加到学理分类中可归纳为“其他方式阻碍民事诉讼的行为”。可见,《无锡中院意见》对虚假陈述的主要表现的规定的种类范围广于学理上我们通常认为的虚假陈述行为的种类,该意见较为全面吸纳和提炼了诉讼活动中虚假陈述的主要表现的行为。对比《新证据规定》第六十三条到第六十六条,《新证据规定》更纲领性和主观裁量性,结合当事人虚假陈述鲜有受到法律制裁的事实[3],《无锡中院意见》第四条规定对法院认定“虚假陈述”有较强的实务参照意义。
对于作出虚假自认的种类,《无锡中院意见》无列举类似情形。所谓虚假自认,指在诉讼中,对于当事人提出的损害自己利益的案件事实予以承认。这是诉讼上自认的法律效果。虚假自认通常表现为一方当事人向法院提出虚假诉讼,另一方当事人作出虚假自认,试图通过法院作出的判决来损害第三方的利益,比如利用虚假自认来转移财产,逃避债务。[4]涉及这种类型的虚假陈述,就已经触碰到《刑法》第三百零七条之一虚假诉讼罪的边界,可能不仅是妨碍民事诉讼活动的层面。
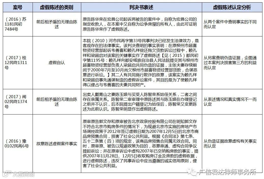
(二)审判中虚假陈述的若干范例

(三)“排除合理怀疑”认定标准
该条规定是关于提高证明标准的特殊情形的规定。证明标准具有内在层次性,这种层次性体现在针对不同的证明对象和待证事实满足不同程度的盖然性要求。我国有学者主张盖然性程度区分为:初级盖然性,心证程度为51%~74%,表明事实大致如此;中级盖然性,心证程度为75%~84%,表明事实一般情况下如此;高级盖然性,心证程度为85%~99%,表明事实几乎如此。[6]
法官对虚假陈述的认定主要建立在证据证明事实的基础之上,怎么样的证明标准,关系着法官如何对虚假陈述作出认定。有学者认为,高度盖然性标准是认定当事人违反真实义务的最低标准而并非普遍标准。[7]而笔者认为,要认定当事人存在虚假陈述的事实,一般而言需要的证明标准必须达到能够排除合理怀疑的程度。[8]从严认定虚假陈述,从重处罚有关行为。之所以要以民事诉讼证明的最高标准去认定虚假陈述行为,一是基于《民事诉讼法的解释》和《新证据规定》中诉讼权利义务告知制度、具结制度和当事人接受询问等规定,已能将当事人如实、完整陈述的义务和虚假陈述的后果告知当事人,当事人作为一方诉讼适格主体,理应全盘接受且明白有关规则。二是当事人作为普通公民个人,即使脱离法律规定,在法庭中需要实事求是,如实反映事实情况理应是一种普遍认知、不言自明的共识,普罗大众都应该知晓。基于此,法庭对当事人所陈述推定为真实是庭审的前提。但另一方面,自我利益的维护和趋利避害的自然属性,当事人会有意或无意隐去或忽视有损自身利益的举证和陈述,极力主张对己有利的各种要素引导法院处理分歧。要当事人毫无保留、大公无私地全盘托出案情是有违人性的要求。所以在厘清当事人真实陈述义务的边界时,不要求当事人对于己不利的事实主动进行陈述,也不需积极主动帮助法官形成内心确认,只是消极地避免妨碍法官形成正确的心证即可。[9]“真实”指主观真实,而非客观真实,当事人的陈述应与其主观认知相一致,当明知另一方当事人的陈述与事实相符,不进行否定性的争论。“完整”,首先强调当事人的陈述不能片面的、局部的,而应该是对案件事实完整的陈述。完整的边界是不能要求当事人忽视各自的主张和诉讼资料的提出以及举证责任分配等法则,而陈述全部案件事实。[10]笔者理解《无锡中院意见》似乎更契合和接近“高度盖然性标准”而非“排除合理怀疑标准”。
四、处理当事人虚假陈述的司法现状


[2]除了当事人作为主体所涉虚假陈述的规制外,《新证据规定》新增第三十三条关于鉴定人具结及虚假鉴定后果的规定、新增第七十八条关于证人保护和伪证制裁的规定、修改第九十八条关于证人、鉴定人、勘验人合法权益保护以及对与证据有关的妨碍民事诉讼行为予以制裁的规定,是《新证据规定》对当事人之外的其他诉讼参与人涉及虚假陈述规定的具体新法规定。
[3]在中国裁判文书网近五年的民事案件中以“虚假陈述”为关键词共检索到14386份裁判文书,其中共38份裁判文书对当事人虚假陈述予以认定或认定后采取规制措施。法院认定或规制当事人虚假陈述占比仅为0.26%。肖曙光,《民事诉讼中当事人虚假陈述的规制》,湘潭大学2019年硕士学位论文,第7页。
[4] 林婧,《论民事诉讼中当事人虚假陈述的规制》,南京师范大学2019年法律硕士学位论文,第5页。
[5]林婧,《论民事诉讼中当事人虚假陈述的规制》,南京师范大学2019年法律硕士学位论文,第4页。
[6]沈德咏主编,《最高人民法院民事诉讼法司法解释理解和适用》(上),人民法院出版社,第360页。
[7]王玲,《当事人真实义务研究》,西南政法大学2015年博士学位论文,第111页。
[8]但民事诉讼中的“排除合理怀疑”与刑事诉讼证明标准并非完全一致,其并非要待证事实百分之百的可能性存在。民事诉讼不像刑事诉讼涉及个人的自由与生命,即使适用“排除合理怀疑”的证明标准也要衡量公平与效率的关系,不能过分僵硬地适用。江必新,《新民诉法解释法义精要与实务指引》(上),人民法院出版社,第361页。
[9] 最高人民法院民事审判庭第一庭编著,《最高人民法院新民事诉讼证据规定理解和适用》(下),人民法院出版社,第584页。
[10]最高人民法院民事审判庭第一庭编著,《最高人民法院新民事诉讼证据规定理解和适用》(下),人民法院出版社,第581页。
[11]肖曙光,《民事诉讼中当事人虚假陈述的规制》,湘潭大学2019年硕士学位论文,第9页。
[12](2017)豫0882民初1111-1号。
[13](2015)渝一中法民终字第01763号。
[14]林婧,《论民事诉讼中当事人虚假陈述的规制》,南京师范大学2019年法律硕士学位论文,第12页。
[15] (2018)渝0107民初427号:第三人通常没有作虚假陈述的理由和必要,结合本案实际情况,本案第三人关于双方就月供款承担的陈述,具有较强证明力,在无反驳证据的情形下,应作为认定案件事实的依据。(2013)沪二中民二(民)再终字第3号:与1.4万元佣金差价相较,中介为韩某某作虚假陈述的风险显然大于收益。因此,中介的证词有相当可信度,不能仅以利害关系否定其证词。
林旭明,广东广信君达律师事务所专职律师,曾任职多家大型企业法务,主要从事于房地产、建设工程、公司法律顾问、复杂民商事诉讼、刑事诉讼等领域。
*声明:本微信订阅号对所有原创、转载、分享的内容、陈述、观点判断均保持中立,推送文章仅供读者参考。本订阅号发布的文章、图片等版权归作者享有,如需转载原创文章,或因部分转载作品、图片的作者来源标记有误或涉及侵权,请通过留言方式联系本公众号运营者。谢谢!
作者 | 林旭明
排版 | 王 婕
审定 | 钟智芬




