2021年10月29日,广东省地方金融监管局正式发布《广东省开展合格境内有限合伙人境外投资试点工作暂行办法》(简称“《暂行办法》”),这意味广东省将全面开展私募QDLP试点。在此之前,广东省内仅有深圳开展私募QDLP试点。本次试点期限3年,自2021年10月29日起至2024年10月28日止。
由于中国资本项目结汇的限制,跨境双向投资都需要通过特定的途径。目前,境内投资者主要可通过ODI(对外直接投资)、QDII(合格境内机构投资者)、QDLP(合格境内有限合伙人)、QDIE(合格境内投资企业)、粤港澳跨境理财通等方式进行境外投资。
其中,ODI主要是境内企业以投资并购方式在海外直接投资;QDII则是境内私人合格投资者通过购买特定境内金融机构发行的金融产品间接购买境外二级市场产品。今年10月3日刚实施的粤港澳跨境理财通,仅限粤港澳大湾区的居民使用,且只能购买银行销售的合格理财产品。相比之下,QDLP方式下的投资主体范围最广,即任何合格的境内自然人、企业甚至机构、资管产品等均可作为投资人,通过QDIE平台对境外一二级市场的任何合法标的进行投资和收益。
那么,此次实施的QDLP/QDIE政策与上海、深圳有何异同?笔者将从私募管理人、投资载体等角度通过对比的方式列明:
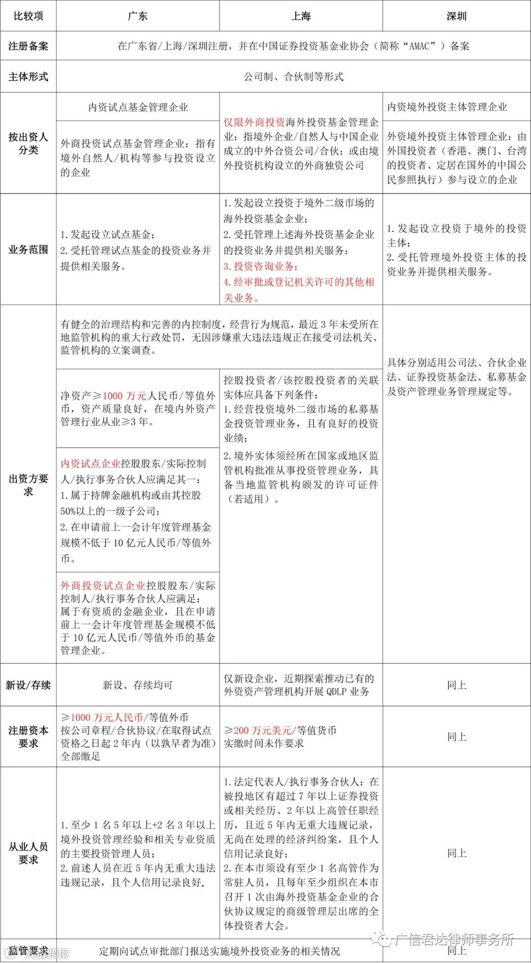
一、试点基金管理企业(试点基金的管理人)

二、试点基金

通过以上对比可发现,三地政策中,深圳的QDLP 政策相对简单明确,与一般的私募基金或资管产品的管理规定相比,没有太多额外要求,且入门门槛较低、口径较宽。上海目前主要是仅限外商投资企业主导的QDIE,而广东省和深圳则是均允许内资试点基金管理企业,极大地拓宽了内资基金管理人资金出海的需求。但广东省是目前全国范围内首个允许私募QDLP试点审批权下放的区域,目前广州、珠海、横琴合作区分别享有辖区内的QDLP/QDIE独立审批权。
广东省作为大湾区的核心区域,未来QDLP/QDIE必将成为除ODI、QDII和跨境理财通等渠道以外最亮眼的法定境外投资渠道!
额度有限,欲投者应当从速!


窦婉云 合伙人
专注领域:涉外投资、股权投资、金融、房地产



郭宝华 实习律师
专注领域:公司合规、金融、房地产

往期回顾





