
在《广州地区关于借款纠纷涉嫌非法放贷、套路贷等刑事风险分析》上篇中,笔者结合最新的司法解释,详细分析了广州市中级人民法院涉及非法放贷与“套路贷”的部分案例。在下篇中,笔者将分析法院在审理借款纠纷中涉及经济犯罪的处理,并针对民间借贷中可能涉及的刑事法律风险提出合理建议。

一、法院在审理借款纠纷中涉及经济犯罪的处理
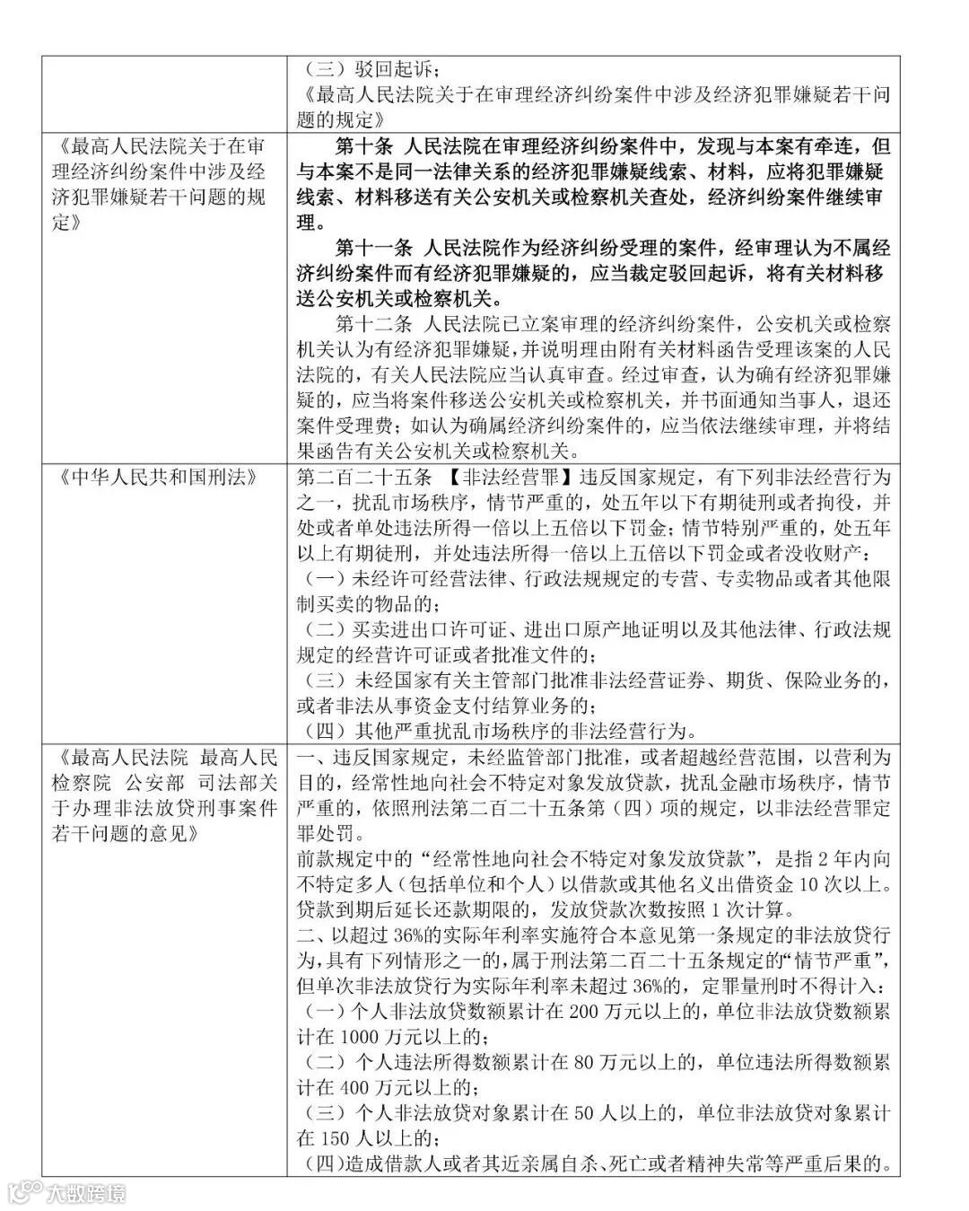
按照《最高人民法院关于在审理经济纠纷案件中涉及经济犯罪嫌疑若干问题的规定》,法院应区分经济纠纷和经济犯罪嫌疑,分开审理,简单来说分三种情况:
1.A案件中发现B线索(涉嫌犯罪),将B线索移送公安或检察机关,A案件继续审理;
2.A案件不属经济纠纷案件且有经济犯罪嫌疑的,驳回起诉,将案件移送公安机关或检察机关。
3.A案件,人民法院已立案审理,公安机关或检察机关认为有经济犯罪嫌疑,函告人民法院,认为A案件确有经济犯罪嫌疑的,将案件移送公安机关或检察机关。
如法院移送公安机关后,公安机关立案并发现确属于犯罪,原案件中的借款款项将分不同情况处理,可能部分借款款项会被认定为违法所得予以没收,也有可能因存在合同无效的事由导致借款合同无效,因此借款款项应当予以返还。
法院将案件移送公安机关,是因为法院认为存在犯罪的可能性,因此,公安机关不一定会立案处理。但即便不构成犯罪,也要严格把握《最高人民法院关于审理民间借贷案件适用法律若干问题的规定》《中华人民共和国民法典》(以下简称“《民法典》”)法律法规及《全国法院民商事审判工作会议纪要》中关于民间借贷的规定及会议精神。
当存在金融机构贷款转贷、非法吸存、被认定为职业放贷人等,涉及的借款合同均会被认定为无效,根据《民法典》第一百五十七条,民事法律行为无效、被撤销或者确定不发生效力后,行为人因该行为取得的财产,应当予以返还。合同认定无效后,借款人也应向出借人返还款项,但是一般无需按照借款合同约定支付利息。

二、总结
笔者在中国裁判文书网上,通过关键词“借贷”“广州市中级人民法院”“最高人民法院关于在审理经济纠纷案件中涉及经济犯罪嫌疑若干问题的规定”“移送公安机关”“裁定书”,可以查询到相关的法律文书,其中2018年17件,2019年124件,2020年100件,2021年105件。2019年发布了《关于办理“套路贷”刑事案件若干问题的意见》《关于办理非法放贷刑事案件若干问题的意见》后,广州地区对借贷纠纷涉嫌刑事犯罪的案件更为谨慎,如涉嫌民间借贷纠纷,更有可能被移送公安机关。而且,大部分广州法院的认定,并不会分离开经济纠纷案件与涉嫌刑事案件的纠纷,更多适用《最高人民法院关于在审理经济纠纷案件中涉及经济犯罪嫌疑若干问题的规定》第十一条“法院审理认为案件不属经济纠纷案件而有经济犯罪嫌疑的,应当裁定驳回起诉,将有关材料移送公安机关或检察机关”,而非第十条“将犯罪嫌疑线索、材料移送有关公安机关或检察机关查处,经济纠纷案件继续审理。”在原法条打击违法民间借贷的基础上提出上述司法解释,既为了让违法犯罪行为得到惩处,也对高利率的民间借贷进行限制。
法院的判罚思路是“若民间借贷涉嫌刑事犯罪,则移送公安机关”。从裁定文书来看,由于上述司法解释概念较广,可能会导致法院只要认为有犯罪嫌疑就移送公安机关,部分判决文书并未对可能涉嫌犯罪的事实进行进一步分析,也未将刑事民事案件区分处理。律师认为,法院应对移送公安机关的案件有统一标准,否则将加重公安机关的办案压力,也不利于及时处理未涉嫌犯罪的案件。
普通民众及企业,如进行民间借贷,要注意几点:
1.民间借贷的合法利率范围是LPR[1]的四倍,如利率超过36%,有可能会被认定为“非法放贷”;
2.民间借贷如只是针对亲戚朋友,并不会涉嫌犯罪。另外,也要注意两年内不要借贷给超过10人;
3.“砍头息”、超高利息、手续费等由头均可能被认定为涉嫌非法放贷;
4.一般民众要保证资金来源的合法性(如来自于亲戚朋友而不是金融机构借贷,或其他非法途径)如要对外出借资金,应保证收支账户一致,最好通过借款合同确定收支账户,并约定固定利率;
5.部分民间借贷通过资金流水虚增借贷金额、恶意制造违约、肆意认定违约、毁匿还款证据,恶意垒高借款金额等,涉嫌套路贷,是打击的重点;
6.一般的企业在没有经营资质的情况下,不应多次向不特定多数人出借款项,否则公司的股东或实际控制人会有相应的法律风险。



注释
[1]LPR:以中国人民银行授权全国银行间同业拆借中心每月20日发布的一年期贷款市场报价利率。


王键浩 专职律师
执业证号:14401201810022982
专注领域:企业风险防控、房产、婚姻继承,民刑交叉案件
王键浩律师曾为多个企业提供顾问咨询服务,所涉行业包括建筑装配、商业地产、服装布料、互联网电商等,擅长企业合同管理、财务、税务以及人事方面的风险控制;对涉及经济纠纷、疑难民商、民行/民刑交叉案件有着较丰富的非诉及诉讼实务经验。

往期回顾
*声明:本微信订阅号对所有原创、转载、分享的内容、陈述、观点判断均保持中立,推送文章仅供读者参考。本订阅号发布的文章、图片等版权归作者享有,如需转载原创文章,或因部分转载作品、图片的作者来源标记有误或涉及侵权,请通过留言方式联系本订阅号运营者。谢谢!





