
前 言
2013年《中华人民共和国公司法》(下称“《公司法》”)修订过程中引入的资本认缴制,为激发民间投资创业提供了更为自由的政策支持,股东得以灵活安排其出资期限。然而在认缴制下,越来越多的股东在公司设立或增资之时倾向于设立较长甚至畸长的不合理的缴资期限,由此带来了公司资本制度对债权人保护被弱化的隐忧。在公司解散清算或破产清算时,未届出资期限的股东出资期限加速到期已无障碍。如果公司仍然存续却无法清偿到期债务,公司债权人能否在非解散或破产场景下追究出资期限未届满的股东的出资责任,以此避免因股东间不当约定过长出资期限而对债权人造成的实质不公,成为了当前着重塑造良好营商环境下的新命题。在实践中,债权人请求股东出资责任加速到期的情形并不少见,相关纠纷也呈逐年上升的趋势。2021年12月24日,第十三届全国人大常委会发布《中华人民共和国公司法(修订草案)》(下称“《公司法修订草案》”),其中新增的与股东出资加速到期有关规定,对债权人主张股东出资加速到期的权利有了更具体的保障。本文旨在总结与分析现有的相关规定和司法裁判观点基础上,浅析非解散或破产情形下的股东出资加速到期制度的必要性和解决路径。
一、构建股东出资加速到期制度的现实意义
股东出资加速到期,是指在公司无法清偿债务时,未届出资期限的未完全出资股东丧失期限利益,须提前履行出资义务,以出资额为限对公司债务承担有限责任。
现行资本认缴制下尊重股东在章程中对出资期限的自由约定。但实践中存在部分股东约定较长出资期限,以规避出资义务的现象。现行《公司法》等相关法律法规对债权人利益的保护局限于解散、破产及法人人格否认等制度。债权人难以介入公司解散事项,破产程序中债权人举证存在重大困难,法院对于法人人格否认制度抱着谨慎适用的态度,种种现实困境反映出现有制度在平衡股东意思自治与公司资本不确定情形下债权人实现债权的矛盾面前存在缺陷。
实践中,如正常运营的公司无法清偿到期债务,债权人一般无法决定公司解散事宜,且往往出于效率、可行性等因素的考量,债权人也不愿为某笔特定债权而申请公司破产,如果能够主张股东出资加速到期,对债权人来说属实为一条效率兼具理性的救济之路。
二、现有规定与《公司法修订草案》的重大修订
(一)现有规定
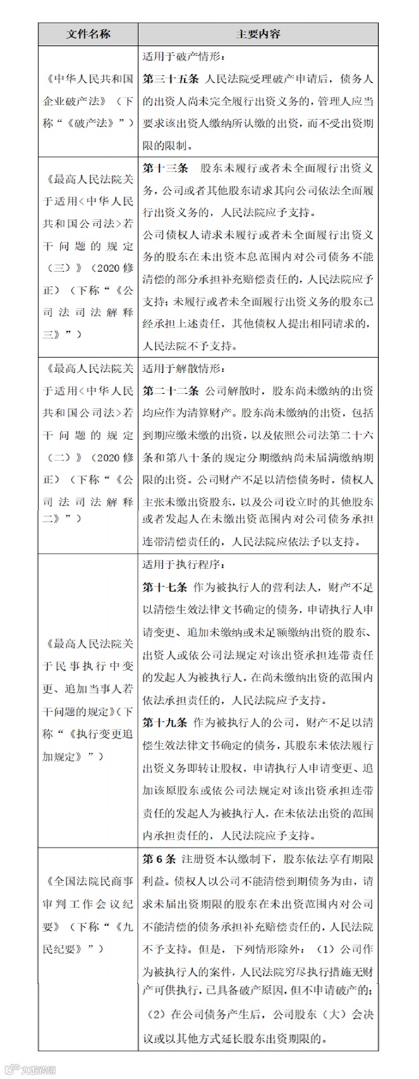
自2013年我国实施公司资本认缴制以来,原则上股东依法享有期限利益,股东的出资期限利益普遍受到保护。关于股东出资义务加速到期的现有制度依据,主要如下表所列:
由此可见,法律规定的适用范围有限,股东有可能利用其自治权任意约定缴纳出资的期限,在期限届满前规避其责任义务,导致债权人面临维权困境。虽然《执行变更追加规定》与《九民纪要》在一定程度上丰富了非解散或非破产情形下适用股东出资责任加速到期制度的情形,但《九民纪要》规定的两种加速到期情形对债权人而言举证困难,且从文件性质上看《九民纪要》无法作为裁判依据使用。而在强制执行阶段,如债权人依据《执行变更追加规定》直接追加未出资股东为被执行人,往往需要经历“诉讼阶段—执行阶段—申请追加被驳回—另行提起执行异议之诉”的漫长流程后才可能达成目标,对债权人而言亦是举步维艰。
(二)《公司法修订草案》关于股东出资加速到期问题的重大修订
第十三届全国人大常委会第三十二次会议对《公司法修订草案》进行了审议,并于2021年12月24日将草案公开征求意见。《公司法修订草案》对公司资本充实制度做了颇具建设性的修订,相关修改内容对于债权人利益保护而言较现有的制度更为友好。例如,《公司法修订草案》第四十八条规定:“公司不能清偿到期债务,且明显缺乏清偿能力的,公司或者债权人有权要求已认缴出资但未届缴资期限的股东提前缴纳出资。”该条款设定了股东出资加速到期的直接法律依据,规定了“不能清偿到期债务”“明显缺乏清偿能力”两个要件,其适用范围可能比《九民纪要》的规定更广。债权人由此取得了要求未届出资期限的股东提前缴纳出资的请求权,如该条款最终得以保留,必将为债权人救济之路提供极大便利。
债权人的权利救济与公司股东权益之间的平衡,是《公司法》立法及修订的永恒难题。《公司法修订草案》在一定程度上弥补了现有法律的不足,但关于其中债权人以何种形式提出“要求”,如何举证公司“不能清偿到期债务”及“明显缺乏清偿能力”,可能需要更具体的司法解释予以阐述。
三、股东出资加速到期的理论观点分歧
对于在资本认缴制下非解散或破产清算阶段的股东出资加速到期问题,理论上存在不同主张,主要分为三种观点:
(一)否定说
“否定说”认为出资不到期的股东不承担补充赔偿责任,股东未到期出资的加速到期责任仅适用于公司解散或破产清算状态。具体理由可归纳为:
1.缺乏法律依据(即根据现有法律规定,出资期限加速到期仅限于公司解散或破产清算等有限场合);
2.在股东出资期限信息公示情况下债权人明知股东出资期限即应自担风险;
3.债权人有其他救济方式(包括但不限于基于股东构建畸长的出资期限体现出的股东利用公司人格开展营业欠缺诚意下适用的公司法人人格否认制度、股东恶意延长认缴期限情形下的债权人撤销权);
4.如在公司存续状态下动辄追加股东为被告,容易引发对股东的滥诉,违背资本认缴制的立法初衷。
(二)肯定说
“肯定说”则认为,尽管事先存在关于股东出资期限约定,但在公司陷入无法清偿债务的境地时,股东的出资期限利益应随即丧失,债权人有权依据《公司法解释三》第十三条第二款的规定,扩张性解释该款规定的“未履行或者未全面履行出资义务”从而将出资期限未届满的情况纳入适用范畴,据此请求相关股东承担责任,以此保护债权人的利益。肯定说主张者所提及的不外乎如下理由:
1.出资义务系股东的法定义务,即使存在股东出资期限的约定也仅是内部约定,不能据此对抗外部第三人;
2.将出资责任加速到期仅限于破产清算场合并无必要,一般情况下债权人的目的仅为获得债权清偿,而非意欲逼迫公司破产,如扩大股东出资责任加速到期的适用范围将有利于更高效地保护债权人利益;
3.股东约定畸长的出资期限,属于滥用订约权的体现,该类约定明显导致欠缺履行的可能,应为无效。
(三)折衷说
“折衷说”的基本主张则是一般情况下不能要求未届出资期限的股东提前出资,但特殊情形除外,即股东的出资责任是否加速到期应视不同情况而定。特殊情况主要分为经营困难理论和债权人区分理论。经营困难理论认为,在公司处于严重困难状态无法持续经营之际,应要求股东出资加速到期。债权人区分理论则对公司债权人做了享有自愿债权和享有非自愿债权的区分,前者如合同之债的债权人,其在与公司交易前知晓股东出资期限等公示信息仍达成交易,故应尊重股东出资期限的约定并自负风险;后者则如产品责任侵权受害人,其并非因己方意思表示而成为了公司的债权人,故不应要求其知道公司股东出资期限等公示信息并为此承担知悉该类信息后自担相应风险。[1]
四、司法实践观点及其理由
司法实践中,非解散或破产清算情形下股东出资是否应加速到期同样存在争议。鉴于尚无明确的法律法规或司法解释予以规范确认,法院面临具体问题时无所适从,司法尺度难以统一。主流的裁判意见亦倾向于“否定说”,即认为仅限于在公司解散或破产状态下债权人才能主张股东出资期限加速到期,如债权人在解散或破产场景之外直接主张出资期限未届满的股东之出资义务加速到期,往往较难得到法院的支持。
目前已有部分法院通过包括但不限于审判指导意见等形式采纳了“否定说”的观点。如上海市高级人民法院《商事审判适法统一若干问题研讨纪要》(2017年7月1日公布)第3条第1款规定,在债权人请求股东提前履行出资义务用以偿债的诉讼中,人民法院应向当事人释明,如债务人公司不能通过融资或者股东自行提前缴纳出资以清偿债务,债务人公司已符合企业破产法规定的破产条件的,债权人有权启动破产程序。如债权人坚持上述请求的,人民法院不予支持。而江苏省高级人民法院民二庭也指出,非破产情形下不宜认可股东出资义务加速到期。[2]最高人民法院民二庭亦倾向于“否定说”的观点,即认为如果公司不能清偿单个债权人到期债权,那么其往往也符合《企业破产法》第二条规定的破产条件,所以此时更应当保障全体债权人的利益。单个的债权追及诉讼不尽符合《企业破产法》第三十一条、第三十二条的精神。债权人应当申请债务人破产,进入破产程序后再按照《企业破产法》第三十五条使股东出资义务加速到期,最终在真正意义上保护全体债权人利益。[3]
从持主流的“否定说”观点的法院案例中可以看出,“无现存法律规定在非解散或破产清算情形下可加速股东出资期限,不应随意扩大解释现有法律关于‘未履行出资或未全面履行出资’的规定”成为了最常出现的判决理由。[4] 而诸如“非解散或破产清算阶段中的股东出资期限加速到期属于对债权的个别清偿,不利于保护全体债权人公平受偿的权益”“否认股东期限利益可能消除投资者热情,导致资本制度改革立法目的落空”“债权人对股东出资期限的公示信息明知或应知,故应尊重股东期限利益且自担交易风险”[5]等裁判理由亦不少见。
总而言之,现行司法裁判更为倾向对非解散或破产情形下股东出资加速到期持否定性意见。
五、非解散或非破产情形下股东出资加速到期解决路径探析
由于现有法律规定关于股东出资加速到期的适用范围较为狭窄,故应当寻求更为高效、便捷的保护债权人利益的理论及实践路径。
(一)理论路径探析
1.从《公司法》资本维持角度来说,应允许非解散或非破产的加速到期。公司资本维持原则,意指公司应保持与其注册资本相当或与其营业需要相当的实有财产,股东不能不当地转移公司资产。在认缴制下,公司存续期间的资本维持需求仍然存在,具体表现为股东在实际履行完毕全部出资义务之前,处于正常经营阶段的公司应当注意避免陷入无法清偿债务的困境,如公司丧失偿债能力,股东即应补充缴付出资以保障公司偿债能力。[6]如安徽省合肥市中级人民法院就从公司的责任财产的角度认为,股东对公司债权人的责任可以扩张到股东承诺缴纳而尚未到期的财产。[7]
2.从《公司法》股东有限责任对价加速角度来说,应允许非解散或非破产的加速到期。按照《公司法》第三条关于股东责任以其认缴出资额为限的规定,可推导出股东获得有限责任的保护的前提是其负有出资义务。股东认缴的出资额,实际上构成了公司作为债务人对外清偿债务额度的重要部分。如股东通过设置较长出资期限达到规避出资义务的效果,则相当于其可以无对价而享有了有限责任的保护,无疑违背商业活动对价原则。因此,《公司法》第三条之所以未限定股东对公司的担责是否以认缴期限为准,应解释为股东对债权人的责任无该认缴期限限制,只有认缴范围的限制,透过此种有限责任对价观,可达出资义务“非破产加速”之效果。[8]
(二)现实路径探析
1.构建完备的股东出资义务催缴制度
未届期出资义务的本质,系股东对公司的负债。公司作为出资义务的相对方理应享有对未届期出资缴纳的弹性的控制权和主导权。建立完善的未届期出资催缴机制,赋予公司特定机关(如股东会或董事会)依据实际经营需要,自主决定是否要求股东提前履行出资义务的选择权,既能在一定程度上填补资本认缴制赋予股东过宽的出资自治权漏洞,也能为资本认缴制下股东出资义务加速到期规则的适用提供合法性基础,使公司免于因清偿债务被申请破产或者解散。
2.完善法人信息公示机制
公司公示的信息是债权人在与公司交易时进行理性判断的基础,债权人在交易过程中可通过核实及定期跟踪能够反映公司真实信用状况的信息,从而防范恶意设置股东出资情况的频繁出现,降低交易风险。而这类信息的有效获取,也需依托于公司信息公开制度规定的完善及行政监管部门监管方式的改良。
团队简介
往期回顾
*声明:本微信订阅号对所有原创、转载、分享的内容、陈述、观点判断均保持中立,推送文章仅供读者参考。本订阅号发布的文章、图片等版权归作者享有,如需转载原创文章,或因部分转载作品、图片的作者来源标记有误或涉及侵权,请通过留言方式联系本订阅号运营者。谢谢!
作者 | 朱滔律师团队
(撰稿:朱滔、涂静)





