《中华人民共和国公司法》(2023修订)(简称“新《公司法》”)于2024年7月1日正式实施。新《公司法》对各项公司制度作了大刀阔斧的改革,其实施必将对公司的设立与管理产生重要且深远的影响。笔者对新《公司法》的重要规则进行梳理,结合实务经验,提出100个重要问题并作出回答,以期为法律实务工作提供若干借鉴。
本期问题
Q1、新《公司法》第四十七条新增了有限责任公司五年实缴出资期限的规定,新《公司法》实施前已经设立的公司股东如何缴纳出资?
解答:根据《国务院关于实施〈中华人民共和国公司法〉注册资本登记管理制度的规定》第二条,公司法施行前设立的公司,如剩余出资期限自2027年7月1日起超过5年,则应当在2027年6月30日前进行调整。
具体而言,截至2027年7月1日,新公司法施行前设立的有限责任公司剩余出资期限如不足五年,那么无需调整;如超过五年,那么应当在2027年6月30日前将剩余出资期限调整至五年内,同时应当修改公司章程并依法公示。新公司法实施前设立的股份有限公司,则应当在2027年6月30日前缴足认购股份的股款。

Q2、企业如何应对五年实缴出资的规定?
解答:对于新公司法实施前已经设立的公司,为应对新法五年限期实缴出资的规定,可以采取如下途径:
第一,调整出资期限并缴纳注册资本。
目标:根据《国务院关于实施〈中华人民共和国公司法〉注册资本登记管理制度的规定》的规定,最迟须在2027年6月30日前完成调整,最迟在2032年6月30日前完成实缴;出资方式:可以用货币出资,也可以用实物、知识产权、土地使用权、股权、债权等非货币财产作价出资;程序:股东会作出决议,修改章程,变更公示事项。
第二,股权转让。
需要注意的是,转让出资期限届满但存在出资瑕疵的股权时,股权转让人和受让人需承担连带责任(受让人不知道且不应当知道的除外);转让已认缴出资但未届期限的股权时,如受让人未能按期足额缴纳出资,转让人仍需承担补充责任。因此,转让股权的股东应充分考量受让人的资信状况以规避风险。
第三,减少公司注册资本。
程序:一般减资、简易减资(具体分析见本期推送问题8);需要注意的是,违法减资时,股东应退还资金或者恢复出资,给公司造成损失的,股东及负有责任的董监高还应承担赔偿责任。[1]
第四,注销公司。
程序:普通注销、简易注销、强制注销;需要注意的是,简易注销时股东承诺不实的,应对注销登记前的公司债务承担连带责任。[2]

Q3、新《公司法》引入授权资本制,实践当中适用有何限制条件?
解答:根据股东出资期限和资产的形成,当前公司资本制度主要分为法定资本制、授权资本制、折中资本制,以及新型的声明资本制。其中,通说认为,法定资本制是指公司设立时必须在章程中明确规定公司资本总额,并一次性发行、全部认足或募足,公司成立后的增资必须经股东会决议、变更公司章程等程序。授权资本制是指公司设立时应在章程中载明公司资本总额,但不必发行全部资本,只需认足或缴足资本总额的一部分,公司即可成立,其余部分授权董事会决议一次或分次发行或募集。
自1993年以来,我国实行法定资本制,新《公司法》首次引入授权资本制,规定股份公司注册资本为已发行股份的股本总额;公司成立后,允许董事会在公司章程或股东会授权范围内决议发行新股,由此导致注册资本及已发行股份数量增加,修改公司章程无需再按照增资程序经股东会决议。
同时,新《公司法》第一百五十二条、第一百五十三条对授权资本制作出了如下限制:第一,适用范围上,授权资本制仅适用于股份有限公司;第二,授权期限上,授权董事会发行股份的期限不能超过三年;第三,发行规模上,授权董事会发行的股份不得超过已经发行股份的50%;第四,出资方式上,如股东以非货币财产出资,则仍需经股东会决议;第五,表决程序上,董事会决议发行新股,应当经全体董事三分之二以上通过。
授权资本制顺应了董事会中心主义的要求,赋予了股份公司董事会资本决策权,简化了公司的增资程序,有利于及时调度资金,提高融资行为的灵活性与便利性。但是,实践当中可能会出现董事受控股股东控制,通过不当发行资本稀释中小股东持股比例,损害中小股东利益的情形,抑或是由于董事与股东利益冲突,董事会不当发行的情形。建议公司根据实际情况在章程中对授权期限、授权比例等方面进行限制,从公司内部治理层面建立相应的约束机制;虽然新《公司法》并未规定董事会不当发行时股东有权制止发行,但是在董监高信义义务的框架下,如董事会发行决议违反法律法规及章程规定,股东可以通过诉讼请求董事承担违信责任以及提起决议效力之诉以维护合法权益。


Q4、新《公司法》引入无面额股制度,什么是无面额股?实践当中如何选择与适用?
解答:以股票是否记载票面金额为标准,股份公司股票可以分为面额股与无面额股。无面额股是指股票票面仅记载其所代表的股份数量,而不记载每股票面金额的股份。新《公司法》首次引入无面额股制度,允许股份公司择一发行面额股或无面额股,并且二者之间可以相互转换。公司是否设置资本公积金以及计入注册资本与资本公积金的比例经股东会决议。
举例说明,A股份有限公司采用面额股模式发行1000万股,每股票面价格为1元,每股发行价格为2元,则其注册资本为(1元*1000万=1000万元),其发行收入为(2元*1000万=2000万元),其资本公积金为(2000万元-1000万元=1000万元)。B股份有限公司采用无面额股模式发行1000万股,每股发行价格为2元,其发行收入为(2元*1000万=2000万元),则可以将1000-2000万元之间的任意数额计入注册资本,其资本公积金为发行收入减去注册资本的余额。如注册资本为1000万,则资本公积金为(2000万元-1000万元=1000万元);如注册资本为2000万,则资本公积金为0。
新《公司法》第一百四十二条对无面额股的适用作出了如下限制:首先,公司只能择一发行,不能混合发行;其次,如需将面额股或无面额股转换为另一种,必须将全部股份进行转换;最后,如公司采用无面额股,应将新股发行所得股款的二分之一以上计入注册资本,根据第一百五十一条,计入注册资本的金额经股东会决议。根据第二百一十三条,未计入注册资本的金额列为资本公积金。
随着资本市场的发展,面额股制度维护股东平等、保护债权人利益的功能遭遇挑战,限制了公司筹资的灵活性,导致无法满足实践需求。无面额股制度能够避免面额股制度的缺陷,能够简化会计处理,减少对投资者的误导,同时还有利于创始人掌控控制权,便于股份的细分与合并,方便公司发行股票,解决折价发行等现实问题。例如,某企业发行1000万份股票以筹集1000万元注册资本,创始人和风险投资基金各认购500万股。若采用面额股制度,即便假设每股面额低至1元,则创始人仍需投入500万元;而采用无面额股制度,创始人只需投入很少的资金即可获得其所需要的股份,风险投资基金则应补齐剩余的注册资本。如此一来,风险投资基金实际上是溢价购买了500万股,创始人则是折价购买了相同数量的股份,创始人作为资金短缺的一方,既避免了股权被稀释,又获取了投资。[3]

然而,无面额股制度在我国的适用仍然面临诸多问题,建议公司谨慎适用。由于我国《公司法》的原有框架一直是围绕法定资本制以及面额股搭建的,如何适用无面额股有待后续出台更多的实施细则进行完善;我国目前暂未有发行无面额股的A股上市公司,当前A股上市规则是针对面额股制定的,如将来发行无面额股的公司谋求上市,相关审查机制有待重新制定;如公司发行无面额股,有待制定全新的会计规则,以衔接注册资本与资本公积金的衔接问题,以及面额股转变为无面额股的会计处理问题。

Q5、新《公司法》引入类别股制度,类别股有哪些?在实践当中如何选择与适用?
解答:早在1992年,原国家体改委出台《股份有限公司规范意见》,允许股份有限公司发行优先股。1993年《公司法》规定“国务院可以对公司发行本法规定的股票以外的其他种类的股票另行作出规定”,为类别股创设提供法律依据。2013年国务院出台《国务院关于开展优先股试点的指导意见》,允许证监会限定的上市公司和非上市公众公司发行优先股、特殊表决权股。2014年证监会出台《优先股试点管理办法》,对优先股的定义、权利义务、发行条件与程序等作出具体规定。2018年,证监会通过发布一系列文件允许存在差异化表决权安排的红筹企业以发行中国存托凭证的方式回归A股市场。新《公司法》正式在法律层面引入类别股制度,同时规定了对类别股股东的约束机制。
新《公司法》规定股份有限公司可以发行类别股,具体内容包括:
第一,适用范围上,股份有限公司可以发行类别股。此前,我国实践中优先股的发行主体仅局限于公众公司,新《公司法》将发行类别股的适用范围拓展到所有股份有限公司。
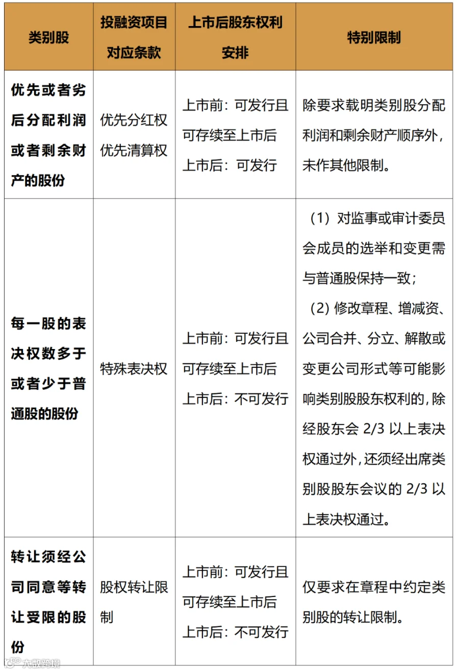
第二,根据股权不同,股份公司可以发行的类别股有:(一)优先或者劣后分配利润或者剩余财产的股份;(二)每一股的表决权数多于或者少于普通股的股份;(三)转让须经公司同意等转让受限的股份;(四)国务院规定的其他类别股。新《公司法》并未列明回售权、赎回权等特殊权利的类别股,同时《优先股试点管理办法》规定上市公司不得发行可转换为普通股的优先股。如公司发行类别股,公司章程应当记载:(一)类别股分配利润或者剩余财产的顺序;(二)类别股的表决权数;(三)类别股的转让限制;(四)保护中小股东权益的措施;(五)股东会认为需要规定的其他事项。实践中,在股东协议等文件中作出相应类别股股东权利的特别安排,公司应当在章程中予以载明。建议公司及投资人重点关注交易文件,及时根据新《公司法》要求对公司章程进行修订,调整对类别股股东权利及限制规定,以满足投资人的合理需求得以实现。
第三,类别股股东会议。新《公司法》第一百四十六条规定了须经类别股股东会议决议的事项,包括:(一)股东会作出修改公司章程、增加或者减少注册资本的决议,以及公司合并、分立、解散或者变更公司形式的决议等可能影响类别股股东权利的事项;(二)公司章程规定的需经类别股股东会议决议的其他事项。前述事项应当经出席类别股股东会议的股东所持表决权的三分之二以上通过。由此可见,是否需要额外经类别股股东会议决议,应当以是否影响类别股股东权利为标准进行实质判断。


Q6、公司在哪些情形下需要减资以及有哪几种减资方式?
通常来讲,公司减资的主要原因有:免除出资义务;弥补公司亏损;股东退出等。
减资的路径包括:第一,返还出资,即对已经实缴的注册资本金,将部分注册资本金返还给股东;第二,免除出资义务,即对尚未认缴的注册资本金,免除股东全部或部分出资义务;第三,为弥补亏损而减少注册资本,即不返还出资也不免除出资义务,仅通过财务数据的调整使得实收资本冲抵呈现负数的未分配利润,是从账面上消除亏损,而非改变公司业绩。新《公司法》第二百二十四条和第二百二十五条分别规定了一般减资和简易减资(即为弥补亏损减少注册资本)。

Q7、股东是否需要按照持股比例减资?
解答:根据发生在全体股东还是部分股东的不同,减资分为等比例减资与非等比减资。等比例减资是指按照股东出资或者持股比例相应减少出资额或者股份;非等比减资则不按照该比例。根据新《公司法》第二百二十四条第3款,公司减资应当以等比例减资为原则,非等比例减资为例外。非等比减资的适用条件为:(1)法律另有规定;(2)有限责任公司全体股东另有约定;(3)股份有限公司章程另有规定。
本条新增规定首次在法律层面明确了非等比减资的适用条件,但是在实践中大股东为实现“定向减资”,可能选择先行通过多数决将有限公司变更为股份公司,进而在章程规定“同比例减资”的例外情形以越过持反对意见的小股东实现“定向减资”的目的。关于定向减资的配套操作细则有待进一步完善。

Q8、减资的程序有哪些?
解答:一般减资的程序主要有:(1)董事会制定减资方案;(2)股东会表决通过关于减资的决议;(3)编制资产负债表及财产清单;(4)自作出股东会决议之日起十日内通知债权人,并于三十日内公告;(5)债权人自接到通知书之日起三十日内,未接到通知书的自公告之日起四十五日内,债权人有权要求清偿债务或提供担保;(6)修改公司章程;(7)自公告之日起四十五日后办理工商变更登记;[4](8)自工商变更登记办理完毕后三十日内办理税务变更登记。
简易减资的程序主要有:(1)编制资产负债表及财产清单;(2)董事会制定减资方案;(3)股东会表决通过关于减资的决议;(4)自作出股东会决议之日起三十日内公告:(5)修改公司章程;(6)办理变更登记。简易减资的具体程序法律并未明确规定,尚待进一步完善。

Q9、简易减资有哪些适用条件及限制情形?
解答:根据新《公司法》第二百一十四条、第二百二十五条,公司公积金和减资可作为公司弥补亏损的方式。
首先,对于适用顺序有严格的规定,公积金用于弥补公司亏损的,应当首先使用任意公积金和法定公积金;仍有亏损的,可以使用资本公积金;公司公积金仍不能弥补亏损的,才可以减少注册资本弥补亏损。其次,通过减资弥补亏损的仅限于股东已实缴的部分,对于股东已认缴尚未实缴的部分不得减资。第三,减少注册资本弥补亏损是一种形式减资,减少的资本只能用于公司补亏,公司不得向股东分配。第四,减资后对股东分红权有一定的限制,即在法定公积金和任意公积金累计额达到公司注册资本百分之五十前,不得分配利润。

Q10、一般减资程序中需通知的债权人范围有哪些?
解答:实践中,我们可以归纳出对于已知的、明确的债权人,公司必须以书面方式通知。已知债权人主要包括:减资完成前合同、对账单等书面文件能够确定且无争议的债权人,包括作出减资协议时已确定的债权人和作出决议后工商登记变更前产生的债权人;减资完成前经生效裁判文书确定的债权人。对于这类债权人应当书面通知。[5]
至于减资完成前通过合同、对账单等书面文件能够确定但尚有争议,已经起诉或尚未起诉的,或者债权未届清偿期的,均不影响债权人身份的认定。对于这类债权人均有法院认为应当书面通知。[6]
对于潜在债权人,如因侵权纠纷而产生的债权人,在减资完成前已经起诉但未经生效裁判文书确定;或者虽未起诉但侵权行为和损害后果均发生在减资前,公司恶意减资降低偿债能力的,亦有法院认为应当书面通知。[7]

Q11、公司违法减资,股东与董监高是否应当承担以及承担何种责任?
解答:旧《公司法》并未规定减资程序违法时的法律责任,一般减资程序下未通知债权人的,在既往判例中,有的法院认为,如果公司向股东退还了注册资本金,由于减资在客观上降低了公司的偿债能力,产生了和股东抽逃出资一致的法律后果,该股东应对公司不能清偿的部分在退还的资本金范围内承担补充赔偿责任。[8]
新《公司法》第二百二十六条新增了违法减资的法律后果,结合第一百九十一条等,相关责任分析如下:
其一,对于股东,如违法减资,股东应退还其收到的资金,减免出资的应恢复原状;给公司造成损失的,还应承担赔偿责任;如果只是减少了未届期限的认缴金额,不足以清偿到期债务的,则适用股东出资加速到期制度,股东提前缴纳出资。至于债权人起诉公司偿还债务时可否一并主张股东承担赔偿责任,有待相关法律解释进一步完善。
其二,对于董监高,如违法减资给公司造成损失,负有责任的董监高应承担赔偿责任。董监高“负有责任”的认定,系因其协助违法减资的行为给公司造成损失,如提出违法减资方案、对于违法减资方案投同意票、对于明知是违法减资决议仍协助执行等行为。公司违法减资如存在董事、高管执行职务因故意或重大过失造成债权人损害,新《公司法》第一百九十一条为债权人主张董事、高管承担赔偿责任提供了法律依据。

Q12、减资程序违法是否必然构成抽逃出资?
解答:新《公司法》第五十三条、第二百五十三条规定了抽逃出资的法律责任,但并未规定抽逃出资的构成要件。最高人民法院关于适用《中华人民共和国公司法》若干问题的规定(三)第十二条至第十四条规定了抽逃出资的构成要件及责任承担。减资程序违法是否必然构成及《中华人民共和国公司法》司法解释(三)第十二条第(四)项“其他未经法定程序将出资抽回的行为”的抽逃出资?
公司在减资过程中存在程序违法情形,与股东利用公司减资而抽逃出资是两个不同的问题,违法减资的责任主体是公司,抽逃出资的责任主体是股东,不能仅因公司减资程序违法就认定股东抽逃出资,关键要看股东在公司违法减资过程中是否存在抽逃出资行为。股东抽逃出资行为本质上是股东侵犯公司财产权,导致公司责任财产减少。如果股东并未利用公司减资程序实际抽回出资、侵犯公司财产权,亦未损害债权人的利益,则不能因公司减资程序不合法就认定股东构成抽逃出资。[9]
如果股东在公司违法减资过程中存在抽逃出资行为,构成抽逃出资,根据特别法优先于一般法,应当按照第五十三条和第二百五十三条承担赔偿责任。

作者简介
杨超男
合伙人
执业证号:14401201410064819
专注领域:公司治理、民商事争议解决、反垄断、涉外等
暨南大学/柏林自由大学法学博士,广东省涉外律师领军人才、广州市涉外律师领军人才。现任广州市律师协会业务研究与培训工作委员会副主任、公司法律专业委员会委员、广信君达投融资部副部长、广州国际商贸商事调解中心调解员、广州市菁英计划留学人员回国服务联谊会会长。在中山大学、暨南大学、广州大学、广州医科大学等高校担任研究生校外导师。2020至2024年,连续五年被国际知名法律评级机构The Legal 500评为中国法域律师广州地区“新星律师”,2022年被广州市律师协会评为“优秀业务成果奖”“优秀工作委员会委员”“优秀专业委员会委员”。
贺诗语
律师助理
华中科技大学法学学士,华南理工大学法律硕士(在读)。拥有扎实的专业知识,在民商事争议解决、房地产等领域积累了实战经验,参与处理多起买卖合同纠纷、数十起不动产纠纷、民间借贷纠纷、物业服务纠纷、土地合作开发项目等民商事案件。
往期回顾
点击下图即可查看本公众号学术、以案说法合集文章。

*声明:本微信订阅号对所有原创、转载、分享的内容、陈述、观点判断均保持中立,推送文章仅供读者参考。本订阅号发布的文章、图片等版权归作者享有,如需转载原创文章,或因部分转载作品、图片的作者来源标记有误或涉及侵权,请通过留言方式联系本订阅号运营者。谢谢!





