
为深入学习贯彻党的二十届三中全会精神,积极培育国际一流律师事务所,持续提升广州律师事务所涉外法律服务能力和水平,近日,“培育国际一流律师事务所”主题研讨会暨广东省法学会律师学研究会2024年年会在广州举办。会议由广州市司法局、广东省法学会、广东省律师协会指导,广州市律师协会联合广东省法学会律师学研究会共同举办。

来自全国各省市、港澳地区与国外等地近200名律师学专家学者、律师协会管理者、公检法与会代表、企业高管等齐聚一堂,共话一流律所培育与涉外法律服务。广信君达律师事务所吴迪、程慧华律师受邀参加。

吴迪律师(左二)代表上台领奖
会议举行了“培育国际一流律师事务所”主题研讨会征文活动颁奖仪式。本所吴迪、程慧华律师合著的论文《律师事务所数字化转型与智能化升级路径研究》荣获一等奖,入选“培育国际一流律师事务所”主题研讨会暨广东省法学会律师学研讨会2024年会论文集。

获奖文章








律师简介


吴迪 专职律师
(头像以作者照片为原型,使用ChatGPT和Midjourney绘制)
执业证号:14401201910114576
专注领域:人工智能,大湾区法律制度协同与区际合作,知识产权等
澳门国际仲裁学会副研究员,TCIAC仲裁员,法律硕士。先后为多家大型国企、上市公司提供法律服务,如中粮集团、盈峰环境、中联重科和美酒店管理(上海)有限公司等。先后代理了近百余件诉讼案件,承办过许多重大、疑难、复杂案件。

程慧华 专职律师
执业证号:14401201910086379
专注领域:财税法律事务,公司法律事务,公司并购、合并、破产清算及民商事诉讼等
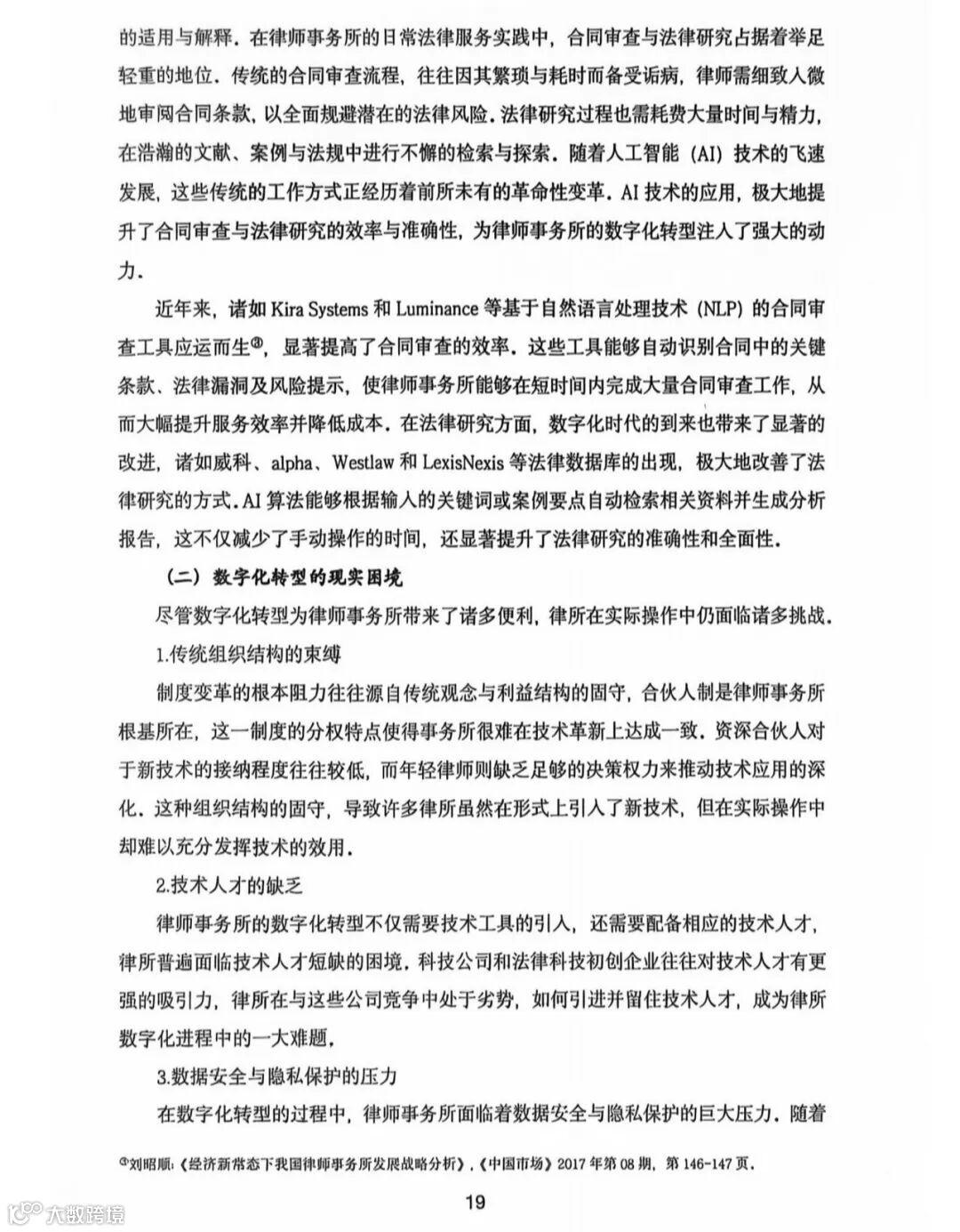
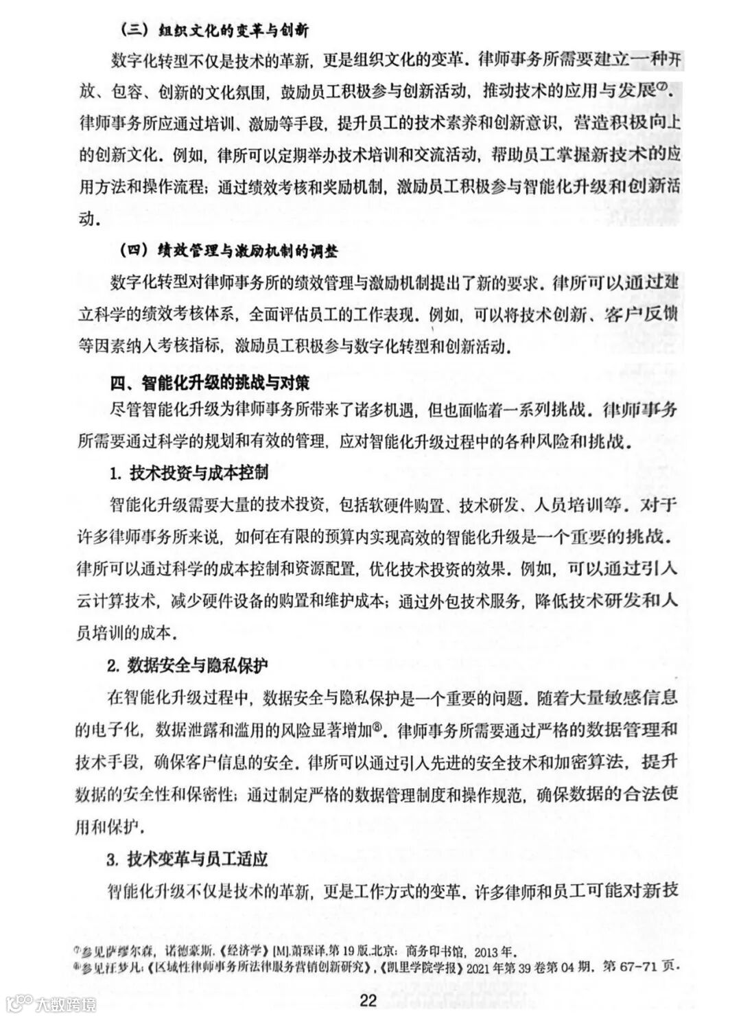
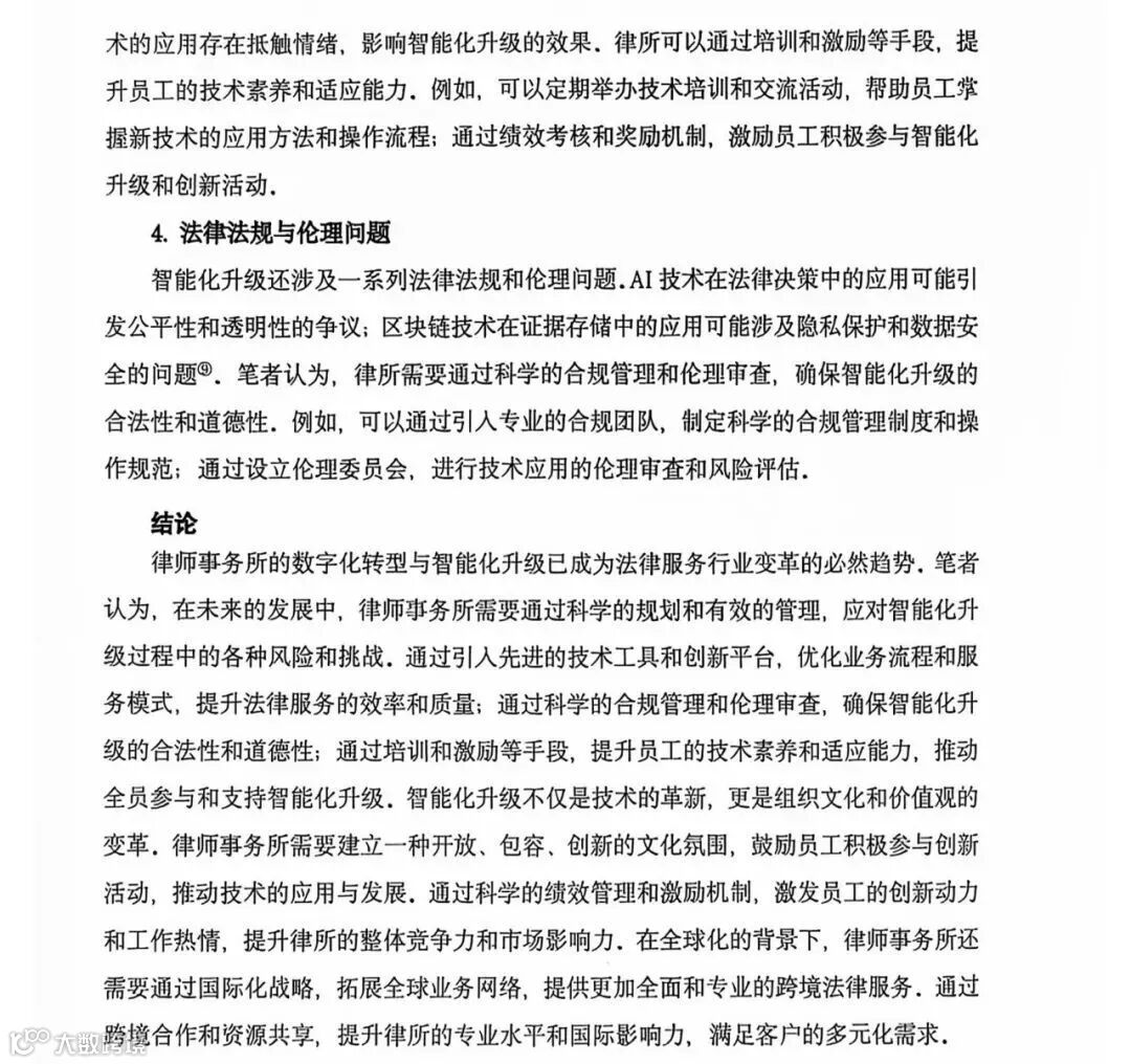
具有执业律师、注册会计师、注册税务师多重执业资格。曾就职于某会计师(税务师)事务所有限公司长达13年,对各类型的企业财务报表审计、各类型项目的专项审计、税务筹划、股权收购、企业合并等有着丰富的实操经验。

