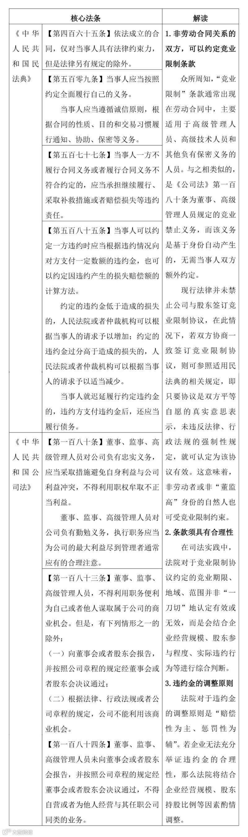
一、引言
在公司经营过程中,参与公司实际经营管理的股东往往掌握着公司的核心商业秘密和客户资源。虽然他们不是《中华人民共和国公司法》语境下的“董事、高级管理人员”或《中华人民共和国劳动合同法》语境下的“高级管理人员、高级技术人员和其他负有保密义务的人员”,但是在公司实际经营过程中,为防止其离职后从事竞争性业务,不少公司会与股东签订《股东竞业协议》。那么,这类协议是否有效?若有效,股东违约后又该如何承担责任?
本文将针对该问题,结合相关法律规定和司法案例,剖析股东竞业协议的合法性与履行义务,明确股东竞业协议在司法实践中的认定标准和处理方式。
二、法条链接及解读
三、案例分享
(一)基本案情
原告某公司系2019年8月成立的教育培训公司,主营跆拳道培训等业务。被告陈某为公司原始股东(持股10%),同时兼任跆拳道教练,参与招生教学工作。2021年3月18日,双方签订《股东竞业限制协议》,约定被告持股期间及退股后两年内,不得在中国境内从事教育培训及周边产业等竞争业务,违约则需支付30万元违约金。
2022年9月,被告与原告签订《解除协议》,并将股权转让给原告法定代表人李某并离职,股权变更登记于2023年2月完成。2023年3月起,被告在与原告经营地点仅相隔600余米的某某公司以“跆拳道教练”名义开展招生教学。
原告发现后诉至法院,要求被告停止违约行为、继续履行《股东竞业限制协议》、支付30万元违约金及1.5万元维权费。被告反诉主张协议无效,辩称其非“董监高”,且协议期限、范围违法,认为签订《解除协议》即可终止竞业义务。
(二)裁判理由及结果
关于《股东竞业限制协议》有效性问题。法律虽未就股东承担竞业限制义务作出明文规定,但被告陈某基于某公司的股东身份与某公司签订的《股东竞业限制协议》,系双方处于平等地位的前提下的真实意思表示,不存在违反法律、行政法规强制性规定的内容,应当认定为有效。陈某作为某公司的股东,应当按照协议履行约定。
关于被告认为协议中关于竞业禁止的期限、业务范围及地域范围等条款的约定范围过大的辩解。首先,协议约定竞业禁止的期间为被告持有原告公司股权期间以及不再持有公司股权之日起两年内。结合庭审查明的事实,被告陈某在担任原告某公司股东期间还同时兼任公司的跆拳道教练并参与招生工作。结合被告某公司的经营规模、股东人数,可判定被告陈某系参与原告某公司经营管理的股东,其应掌握原告某公司的跆拳道培训生源资料,故双方约定两年的竞业期限并未超出合理范围。被告自2022年9月签订转让股权的协议并离开公司,根据《股东竞业限制协议》的约定,被告现仍处于约定的竞业限制期限内,被告应当继续履行。其次,原告某公司主要从事跆拳道培训,被告自2023年3月即在原告外的机构担任教练。虽然被告认为协议约定的竞业限制的区域范围、行业范围过大,但被告现从事的行业与原告主要经营内容相同,且被告经营和任职的地点与原告从事同类型业务的经营地点仅相隔600余米,明显与原告的经营存在竞争。综上,被告的行为已违反其与原告签订的《股东竞业限制协议》的约定,被告应当向原告支付违约金。
关于违约金数额问题。违约金的本旨在于弥补损失,同时兼顾对违约行为的惩罚,故违约金的功能应以赔偿性为主、惩罚性为辅。因原告某公司未能就其所受直接损失和间接损失的具体数额进行完全举证,法院综合考量原告某公司的经营规模、被告此前的持股比例等因素,酌情调整违约金金额为6万元。
四、启示
(一)竞业限制不同于竞业禁止
一是主体不同。竞业限制针对的是《劳动合同法》视角下用人单位的高级管理人员、高级技术人员和其他负有保密义务的人员;而竞业禁止针对的是《公司法》视角下的公司董事、高级管理人员。
二是效力不同。竞业限制是约定义务,双方可以依照相关法律规定达成合意,从而约定或解除;而竞业禁止是法定义务,不能依据双方意思自治进行约定或解除。
三是法律责任不同。劳动者违反竞业限制约定的,承担的是违约责任,需要向用人单位支付违约金,且支付违约金后用人单位依然有权要求劳动者按照约定继续履行竞业限制义务;而违反竞业禁止的,公司将行使归入权,要求其将违反忠实义务的收入、报酬归入公司,并可要求其承担损失赔偿责任。
(二)《股东竞业协议》属于民法调整范围
劳动合同之外的普通合同,双方也可在合同中约定“竞业限制”条款,且此非劳动法意义上的竞业限制义务,不存在劳动法规定的一方向另一方支付竞业限制补偿金的情形。如果受“竞业限制”条款约束的一方违反该约定,则应向对方承担违约责任;若违约金过高,法院会综合其实际就职情况、过错程度及合同相对方的预期利益等因素,对违约金数额进行酌情调整。
(三)支付违约金后依然要履行竞业限制的义务
竞业限制的核心价值在于维护企业竞争利益的持续性,而金钱赔偿无法替代行为义务的履行,故违约方不能以已支付违约金为由免除后续竞业责任。
因为在商业实践中,企业往往投入大量资源培养人才、提升品牌效应,以此形成核心竞争力,因此,其商业秘密、技术信息及客户资源的保护至关重要。竞业限制条款通过限制特定人员在离职后一定期限内从事竞争业务,这有效降低了企业利益受损的风险。故在实务中,即便违约方已支付违约金,但该经济补偿仅能弥补企业部分直接损失,无法完全覆盖因竞争行为导致的长期市场地位削弱、客户流失等间接问题。因此,法律要求违约方在支付违约金后继续履行竞业限制义务,既保障了企业的合法权益,也维护了市场的公平竞争秩序。
团队介绍
广信君达律师事务所朱滔律师团队由具有长期从事审判、仲裁实务工作经验的律师组成。该团队始终专注于建设工程房地产、劳动人事法律、民商事争议解决、常年法律顾问等领域,紧跟市场发展趋势、熟谙专业法律知识,具有良好的法学理论素养和从业实务经验。
往期回顾
点击下图即可查看本公众号学术、以案说法合集文章

