《中华人民共和国公司法(2023修订)》(简称“新《公司法》”)已于2024年7月1日起施行,新《公司法》对公司监事会的设置规定做了较大调整,对公司的治理结构产生了深刻影响,笔者总结了自新《公司法》实施以来为公司提供公司治理结构设计咨询及公司章程修订服务的实务经验,特做如下分享:
一、根据新《公司法》,公司监事会、审计委员会设置该如何调整
(一)有限公司监事会、审计委员会设置,四选一:
(二)股份有限公司监事会、审计委员会设置,三选一:
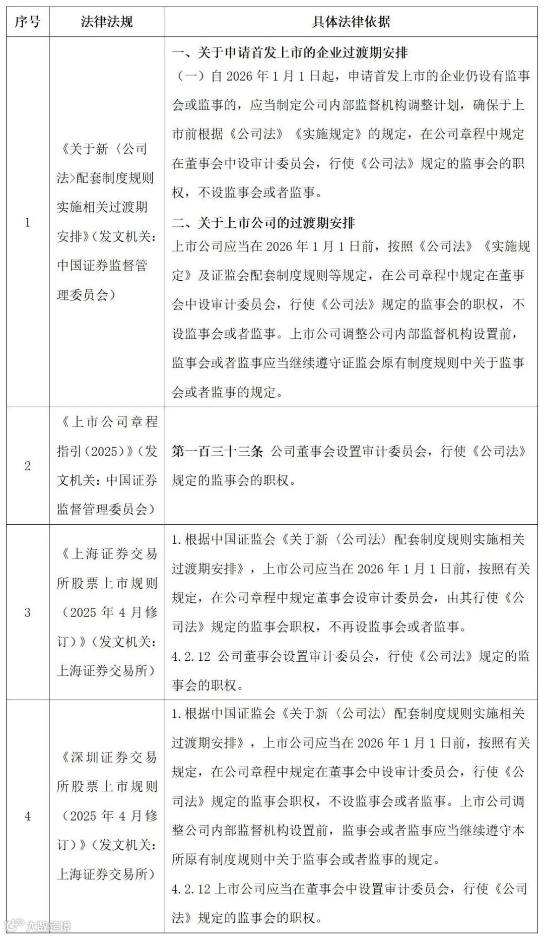
1.关于上市公司、申请首发上市的公司,目前只有一种选择,即在董事会中设审计委员会
根据相关法律法规的规定,自2026年1月1日起,上市公司应在公司章程中规定在董事会中设审计委员会,行使《公司法》规定的监事会的职权,不设监事会或者监事。自2026年1月1日起,申请首发上市的企业仍设有监事会或监事的,应当制定公司内部监督机构调整计划,确保于上市前根据《公司法》《实施规定》的规定,在公司章程中规定在董事会中设审计委员会,行使《公司法》规定的监事会的职权,不设监事会或者监事。相关法律法规具体如下:

2.关于在全国中小企业股份转让系统挂牌的非上市公众公司,目前有两种选择:设监事会或审计委员会,相关法律法规具体如下:
(三)国有独资公司监事会、审计委员会设置,实际只有一种选择,即在董事会中设审计委员会,具体法律规定如下:
新《公司法》第一百七十六条 国有独资公司在董事会中设置由董事组成的审计委员会行使本法规定的监事会职权的,不设监事会或者监事。
二、审计委员会的设立
(一)审计委员会的设立要求
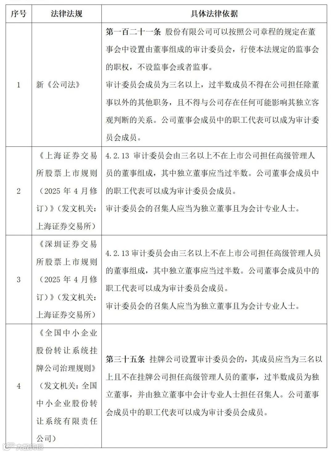
根据相关法律法规的规定,审计委员会成员为三名以上,过半数成员不得在公司担任除董事以外的其他职务,且不得与公司存在任何可能影响其独立客观判断的关系。公司董事会成员中的职工代表可以成为审计委员会成员。如果上市公司、新三板挂牌公司设立审计委员会,其召集人应为会计专业人士。相关法律法规具体如下:
(二)审计委员会的设立程序
如果公司目前存在监事会或者监事的,首先应先召开股东会决议取消监事会、解聘监事,并同时决议修订公司章程及其他涉及监事会、审计委员会的公司制度文件。其次董事长应就审计委员会进行提名,并由董事会选举产生,董事会可同时决议通过审计委员会议事规则。审计委员会主任可以由审计委员会选举产生,亦可由董事会选举产生。如果公司目前尚无符合条件的独立董事,则需要先召开股东会选举产生独立董事。董事会决议产生审计委员会及决议通过审计委员会议事规则。最后就监事会、监事、董事的变更完成相应的工商变更登记。
三、总结及建议
此次新《公司法》的修订对公司监督机制进行了重大调整,同时,也给予了公司更大的自治权,公司可以选择在董事会中设立审计委员会或设立监事会、一名监事甚至不设监事,公司可以根据自身的规模、治理成本等因素综合考虑选择最适合自己的方案,例如对于国有企业,我们一般建议在董事会中设立审计委员会,更符合国企治理的改革方向,实际上,有一些地方国资委或国企集团已经明确发文要求下属国企取消设置监事会、监事,由内部审计机构根据实际行使监事会职责,符合条件的应在董事会中设立审计委员会,且审计委员会原则上由外部董事组成。当然,有些规模较小且股权结构简单的有限公司则建议不设监事,降低公司治理成本。
律师简介
闫瑞 合伙人
执业证号:14401201411053300
专注领域:政府与国有企业法律服务、私募基金与股权投资、数据合规与保密管理咨询
中南财经政法大学法学学士、中山大学会计硕士、广州市涉外律师领军人才、广东省涉外律师新锐人才,曾先后荣获广州市律师协会“业务成果奖”、广州市第三届律师辩论赛“最佳辩手”等荣誉。具有十多年资本市场法律服务经验,先后为众多政府单位、大型国有企业、上市公司及新三板挂牌公司提供常年法律顾问服务、股权融资、债券融资、公司上市、投资并购、国企改制等法律服务以及数据合规与保密管理咨询服务。
往期回顾
*声明:本微信订阅号对所有原创、转载、分享的内容、陈述、观点判断均保持中立,推送文章仅供读者参考。本订阅号发布的文章、图片等版权归作者享有,如需转载原创文章,或因部分转载作品、图片的作者来源标记有误或涉及侵权,请通过留言方式联系本订阅号运营者。谢谢!


