商业秘密作为企业核心竞争力的重要载体,其保护与维权日益成为企业法律风控的关键环节。本文旨在系统解析商业秘密的法律认定、合理保密措施、侵权行为识别,并重点厘清民事索赔与刑事追责的路径与策略,为企业提供从风险预防到权利救济的全流程操作指引,助力企业筑牢商业秘密的防护墙。
一、商业秘密的认定
商业秘密,是指不为公众所知悉、具有商业价值并经权利人采取相应保密措施的技术信息、经营信息等商业信息。根据《最高人民法院关于审理侵犯商业秘密民事案件适用法律若干问题的规定》,技术信息是指与技术有关的结构、原料、组分、配方、材料、样品、样式、植物新品种繁殖材料、工艺、方法或其步骤、算法、数据、计算机程序及其有关文档等信息。经营信息是指与经营活动有关的创意、管理、销售、财务、计划、样本、招投标材料、客户信息(包括客户的名称、地址、联系方式以及交易习惯、意向、内容等信息)、数据等信息。在法律层面,商业秘密的客体并非泛指所有企业希望保密的信息,而是特指那些满足了法定构成要件,从而能够获得法律保护的商业信息。从构成要件来看,主要分为三个方面,具体而言:
1.不为公众所知悉,指该信息不为其所属领域的相关人员普遍知悉和容易获得。司法实践中,通常审查该信息是否属于行业常识或公开出版物记载,是否可通过公开渠道直接获取;
2.具有商业价值,指该信息能够为权利人带来现实或潜在的经济利益或竞争优势。其价值性不限于已实际产生的利润,也包括潜在的、预期的商业利益;
3.已采取保密措施,指权利人为防止信息泄露,在主观上具有保密意愿,客观上采取了与其商业价值等相适应的合理保护措施。
二、企业对商业秘密应采取的合理保密措施
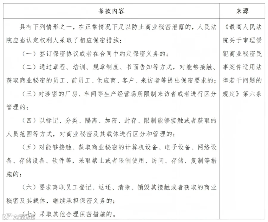
商业秘密的保护,绝非仅凭一纸保密协议即可实现,而应作为一项贯穿企业运营全流程的系统性管理工程。在司法实践中,权利人是否采取了“相应保密措施”,是认定商业秘密能否成立并最终获得司法保护的关键前提。此类措施必须具备“合理性”,即与商业秘密的商业价值、行业特点相适应,并能在实质上达到保密意图与效果。依据《最高人民法院关于审理侵犯商业秘密民事案件适用法律若干问题的规定》第六条的规定,法律所认可的合理保密措施主要包括以下情形:

此外,在没有上述具体的措施能够认定已对商业秘密进行保护的情形下,依据《最高人民法院关于审理侵犯商业秘密民事案件适用法律若干问题的规定》第十条规定:“当事人根据法律规定或者合同约定所承担的保密义务,人民法院应当认定属于反不正当竞争法第九条第一款所称的保密义务。当事人未在合同中约定保密义务,但根据诚信原则以及合同的性质、目的、缔约过程、交易习惯等,被诉侵权人知道或者应当知道其获取的信息属于权利人的商业秘密的,人民法院应当认定被诉侵权人对其获取的商业秘密承担保密义务。”还可以根据诚信原则以及合同的性质、目的、缔约过程、交易习惯等来认定。
三、侵犯商业秘密的情形
在法律框架下,侵犯商业秘密的行为模式已有明确界定。我国《中华人民共和国反不正当竞争法》与《中华人民共和国刑法》的相关规定相互衔接,共同规制了从非法获取、违法披露到违约使用等一系列侵权行为。其规制范围不仅包括以盗窃、贿赂、欺诈、胁迫、电子侵入等不正当手段直接获取商业秘密的行为,还延伸至违反保密义务披露、使用或允许他人使用商业秘密,以及第三人明知侵权仍故意获取、使用或披露的间接侵权行为。准确识别上述法定情形,是权利人依法启动维权程序、主张合法权益的前提。相关法律规定的具体侵权情形如下:
四、侵犯商业秘密的民刑边界与程序差异
(一)核心区分标准:行为危害性
民事维权与刑事追诉的根本区别在于侵权行为的社会危害性程度不同。司法实践中,主要从以下两个方面进行界分:
1.损害后果的严重性——是否达到“情节严重”
侵犯商业秘密行为是否构成犯罪,关键在于其是否达到“情节严重”的量化标准。根据相关司法解释,具有下列情形之一的,应当认定为刑法意义上的“情节严重”:

关于数额上的认定,根据《最高人民检察院、公安部关于修改侵犯商业秘密刑事案件立案追诉标准的决定》,损失数额、违法所得额应按照下列方式认定:

综上,“情节严重”的认定核心围绕损失或违法所得数额以及特定再犯情节。达到三十万元的数额门槛或再犯达到十万元数额的特定情形,即构成刑事追诉的基础。若侵权行为直接导致权利人因重大经营困难而破产、倒闭,或者相关数额达到前述标准十倍以上,则升格为“情节特别严重”,法定刑相应提高至三年以上十年以下有期徒刑。
2.行为人主观恶性——通常要求“故意”或“明知”
在侵犯商业秘密案件中,行为人的主观状态是区分民事侵权与刑事犯罪的关键标尺。刑事案件通常要求行为人具有“故意”或“明知”的主观恶性,重在惩治恶意明显的侵权行为;而民事案件的主观认定范围更广,除故意外,还包括重大过失等情形。
主观因素主要体现为以下几种形态:
故意:又分为直接故意和间接故意,行为人明知自己的行为会侵犯他人商业秘密,仍积极追求该结果的发生为直接故意;行为人认识到自己的行为可能导致商业秘密被侵犯,但放任这种结果发生则为间接故意。
重大过失:指行为人未尽合理保密义务,因严重疏忽或违反规定导致商业秘密泄露,且其采取的保护措施与信息重要性明显不匹配。
明知与应知:“明知”强调行为人实际知晓信息属商业秘密;“应知”则指根据行为人的身份、职业、经验及所处环境,应当能够推断出相关信息为商业秘密,却因疏忽未察觉。
主观恶性程度不仅影响罪与非罪的判定,也直接关系到民事赔偿数额的确定,尤其在符合法定条件时,可成为适用惩罚性赔偿的重要依据。对于“故意”且实施“情节严重”的侵权行为,权利人可依法主张惩罚性赔偿。依据《中华人民共和国反不正当竞争法》第二十二条,权利人的赔偿数额可按照其实际损失或侵权人所获利益确定;若经营者故意实施侵犯商业秘密且情节严重,人民法院可在该数额的一倍以上五倍以下确定赔偿数额,且权利人制止侵权所支付的合理开支亦应纳入赔偿范围。
(二)法律后果与程序差异
民事案件以填补权利人经济损失为核心,后果主要为停止侵害、赔偿损失(含实际损失、侵权获利、合理开支及可能的惩罚性赔偿)。程序上由权利人主动向法院起诉,周期相对可控。刑事案件则聚焦打击严重违法行为,侧重于惩罚与震慑,后果为人身自由刑(最高可达十年有期徒刑)并处罚金。其程序需经公安机关侦查、检察院审查起诉、法院审理,公权力介入程度深,威慑力强。需要注意,承担刑事责任并不免除其民事赔偿责任。
五、侵犯商业秘密立案的前期准备
(一)诉讼前的初步评估及准备
1.权利基础审查
在启动正式法律程序前,权利人应先行开展初步评估,以判断是否具备启动法律程序的基本条件。该评估主要包括以下方面:一是明确所主张商业秘密的具体内容与范围;二是审查商业秘密的权属状态,确认权利人享有合法权利;三是判断相关信息是否具备法定构成要件,即秘密性(不为公众所知悉)、价值性(具有商业价值)和保密性(已采取合理保密措施);四是初步核实侵权人是否实际实施了获取、披露或使用等侵权行为;五是初步估算侵权行为所造成的实际损失或侵权人的获利情况。完成上述初步审查后,若认为商业秘密很可能已遭受侵犯,权利人即应着手准备并适时启动法律维权行动。
2.侵权行为取证
如初步评估认为存在商业秘密侵权情形的,应当立即系统地开展证据收集工作。证据收集应全面覆盖以下方面:
(1)权利基础与保密措施证据
保密协议:与侵权人签订的保密合同、竞业限制协议等;
制度文件:企业内部的保密管理制度、信息系统权限管理规则、文件加密记录等;
措施记录:商业秘密载体管理、访问日志、离职交接文件等。
(2)侵权行为证据
电子数据:侵权人非法访问、下载、传输商业秘密的系统日志、操作记录等;
通信记录:侵权人与第三方(包括竞争对手)涉及商业秘密内容的邮件、即时通讯记录等;
监控资料:记录侵权人接触涉密场所、物品的监控录像;
行为证据:侵权人违反保密规定的行为记录,如将涉密文件上传至私人存储设备、通过非授权渠道外发等;
证人证言:了解侵权行为的员工作证陈述。
(3)侵权比对与损害证据
产品/技术比对:通过公证购买、委托鉴定等方式,证明侵权产品与权利人的商业秘密构成实质性相似;
交易记录:侵权人与客户签订的合同、发票、付款凭证等,证明其利用商业秘密获取商业利益;
财务数据:权利人因侵权所致的销售损失、利润减少等财务账册、审计报告;
侵权人获利证据:侵权人的财务资料、宣传材料、项目投标文件等。
(4)其他相关证据
根据案件具体情况和所涉行业特点,还可收集其他能够证明侵权事实、损害后果或主观恶性的证据。证据收集是商业秘密维权的基础,直接关系到民事索赔的支持程度与刑事立案的可能性。鉴于证据易灭失、专业性强的特点,建议在察觉侵权后尽早引入专业律师协助取证、固证,并结合案件情况制定整体诉讼策略,以有效控制法律风险、提升维权成效。
3.赔偿损失的初步认定
在商业秘密的案件中,损失的计算是一个难点。因市场利益的计算、商业秘密价值的估量等均是较为主观的一个因素,并不能给出一个客观的具体数据,且商业秘密还存在许多潜在的价值,这些价值的机会利益损失难以衡量。损失的计算是诉讼要求赔偿以及达到刑事报案标准需要参考的一个重要因素,计算的方式主要考虑以下方面:
(1)侵权人的主观因素
在计算损失与主张赔偿时,行为人的主观状态是关键考量因素。一般而言,主观恶性越高,其所承担的法律责任也相应越重。
在刑事责任层面,如行为人具有“故意”或“明知”的主观状态,且侵权行为达到“情节严重”的程度,则可能构成侵犯商业秘密罪,权利人可据此主张启动刑事追诉程序。
在民事责任层面,行为人若故意实施侵犯商业秘密行为且情节严重,权利人可以依法主张惩罚性赔偿,人民法院可在根据实际损失或侵权获利确定的赔偿数额基础上,判决一至五倍的惩罚性赔偿。
(2)侵权行为所造成的损失
直接损失:在计算直接损失时,权利人可以主张的范围不仅包括研发成本分摊、销售减少及利润损失等,还可通过对比侵权发生前后的财务数据与审计报告,计算出侵权行为导致的差额,进而确定侵权方的违法所得。此外,亦可参照市场上同类技术秘密的许可使用费标准,结合侵权行为的持续时间,合理推算权利人本应获得的许可费用,并将其纳入索赔数额的计算依据。
间接损失:间接损失主要表现为商业秘密所带来的机会利益损失,例如获取新客户或市场份额、降低成本或提高效率、竞争优势等,这些均为不可估量的价值。在认定侵权数额时可酌定将该部分损失作为主张。
(3)维权的合理费用
维权的合理费用主要包括律师费、公证费、鉴定费、调查取证费、审计费、翻译费、材料印制费等其他合理的费用。
(二)民事立案所需准备的材料
1.主体资格证明:
(1)原告主体信息材料;
(2)被告主体信息材料;
2.商业秘密证明:
(1)载体与内容:技术资料、经营信息等;
(2)非公知性鉴定:通过专业机构证明商业秘密的秘密性。该鉴定并非所有案件的必经程序,但对于技术复杂、秘密性争议较大的案件,一份权威的鉴定意见能为法院或公安机关采纳商业秘密成立提供有力支持。
(3)合理保护证明:对商业秘密采取的保护措施;
(4)商业秘密的权属证明。
3.侵犯商业秘密的证据:电子数据、监控录像、证人证言、产品比对、交易记录、通信记录、保密协议、制度文件、行为证据等。
4.损失计算依据:
(1)研发成本、销售损失、利润损失、商业秘密价值等财务数据和审计报告。
(2)维权费用清单:律师费、公证费、鉴定费等。
(三)刑事报案所需准备的材料
1.基础材料:
(1)控告人主体信息材料;
(2)被控告人主体信息材料。
2.商业秘密证明:
(1)载体与内容:技术资料、经营信息等;
(2)非公知性鉴定:通过专业机构证明商业秘密的秘密性。该鉴定并非所有案件的必经程序,但对于技术复杂、秘密性争议较大的案件,一份权威的鉴定意见能为法院或公安机关采纳商业秘密成立提供有力支持。
(3)合理保护证明:对商业秘密采取的保护措施;
(4)商业秘密的权属证明。
3.侵犯商业秘密的证据:电子数据、监控录像、证人证言、产品比对、交易记录、通信记录、保密协议、制度文件、行为证据等。
4.损失评估报告:权利人损失数额、侵权人违法所得数额达30万元以上或侵权人两年内受到刑事处罚或行政处罚后再次侵犯商业秘密所造成的损失数额或违法所得额达10万元以上的证明;企业破产证明等。
六、总结
商业秘密的保护与维权,是企业构筑核心竞争壁垒、维系市场优势地位的关键法律课题。从权利的内部认定与制度构建,到侵权行为的外部识别与法律阻击,再到民事与刑事救济路径的策略性选择与实务操作,每一个环节都考验着企业治理的精密性与法律应对的专业性。
有效的商业秘密保护绝非孤立的法律条款应用,而是一项贯穿企业运营始终的系统工程。当侵权行为发生时,企业面临的首先是一场证据战,电子数据、行为轨迹、财务记录的及时与合法固定,往往在第一时间决定了后续法律行动的成败与空间。而在维权路径的十字路口,民事与刑事程序呈现出不同的逻辑与要求。民事路径侧重于损害的填补与竞争的恢复,核心在于证明侵权事实与损失关联;刑事路径则着眼于对严重违法行为的惩戒与震慑,门槛在于“情节严重”的证明,其立案标准更为严格,但一旦启动,其调查力量与威慑效果也更为显著。两种路径的选择与协同,需基于个案中证据的强弱、损失的规模、侵权人的主观恶性以及企业的商业目标进行审慎权衡与策略布局。对于符合条件的案件,可考虑“先刑后民”利用刑事侦查力量固定证据,或“民刑并行”施加最大压力。
对于企业而言,明智的做法是将防线前置。健全的内部保密制度、清晰的权限管理、完整的协议体系,不仅是防御的盾牌,也是未来进攻维权时的法律基石。同时,建立一套包含初步评估、证据保全、专业介入在内的泄密事件应急响应机制,同样至关重要。当风险显现时,尽早引入专业法律团队,进行综合评估与策略规划,往往能以最小成本赢得最大主动。
商业秘密的本质是信息,保护它的实质是保护企业的创新活力与经营成果。在日益复杂的市场竞争与法律环境下,构建并执行一套周延的保密体系,掌握清晰、专业的维权方法论,已成为现代企业不可或缺的生存与发展技能。专业律师也始终致力于为企业提供从合规建设到争议解决的全方位支持,守护每一份值得保护的思想结晶与商业价值。
付丽莎
合伙人
执业证号:14401201211034521
专注领域:公司法、知识产权、民商事及涉外法律领域
新南威尔士大学Juris Doctor及华中科技大学民商法硕士,中国法学会知识产权研究会会员,广东省法学会民商法学研究会理事,广东省律师协会涉外知识产权与信息安全法律专业委员会秘书长,广州市律师协会第十届公平贸易法律专业委员会委员,入选广东省涉外律师领军人才库,具备澳大利亚新南威尔士律师执业资格。深耕公司法、知识产权、民商事及涉外法律领域,精于复杂争议解决与涉外领域案件,擅长为企业提供全方位的知识产权战略管理与企业合规服务,屡获标杆性案例。
杨志茂
申请律师执业人员
广东财经大学法学学士。专注于涉外与跨境法律事务,核心业务涵盖知识产权、民商事争议解决、公司法律事务及经济犯罪辩护,擅长为客户提供综合性的法律解决方案。
点击下图即可查看本公众号学术、以案说法合集文章

