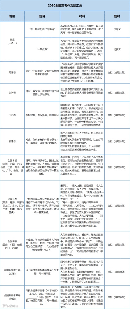
2020年高考刚结束看到全国Ⅰ卷、Ⅱ卷的作文题目,网友直呼:太难了!庆幸自己那年题目能读懂……

作文题目中,加入了学生平时最惧怕的“古诗文”,难怪大家说题目都看懵了!不过的确是,文言文没学好,作文这60分恐怕更不好拿!对于“多考一分,干掉万人”的高考来说,这是何其的痛心疾首!
而且,自从部编版教材改革以后,古诗文在语文学习中的地位逐日攀升。

其中小学古诗文增加到128篇,增幅达87%
初中古诗文比原来增加了51%
高中课本共选入古代诗文67篇(首),占全部选文数的半壁(49.3%)
一位常年负责高考语文的老师,就曾一针见血地提醒:如果不想把20几分拱手送人,最好从12岁前开始朗读、背诵古文。
工欲善其事,必先利其器,想通晓古文,其实也不难。

