最新市场研究报告
LP Information
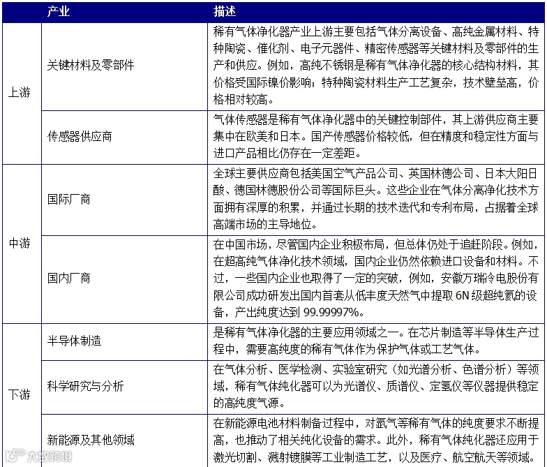
稀有气体纯化器是用于纯化氩、氦、氖、氙、氪等稀有气体的设备,可以去除稀有气体中的杂质,提高其纯度,广泛应用于半导体制造、科研分析等领域。
根据路亿市场策略(LP Information)最新调研报告显示,2025年全球稀有气体纯化器市场规模为30.16亿美元,预计2031年全球稀有气体净化器市场规模将达到47.6亿美元,未来几年年复合增长率CAGR为7.9%。
目前,全球核心厂商主要分布在欧美和亚太地区。
稀有气体净化器报告主要研究内容有:
第一章:稀有气体净化器报告研究范围,包括产品的定义、统计年份、研究方法、数据来源和经济指标等。
第二章:主要分析全球稀有气体净化器主要国家/地区的市场规模以及按不同分类及下游应用的市场情况
第三章:全球市场竞争格局,包括全球主要厂商稀有气体净化器竞争态势分析,包括收入、销量、市场份额、产地发布、行业潜在进入者、行业并购及扩产情况等。
第四章:全球主要地区稀有气体净化器规模分析,统计销量、收入、增长率等。
第五章:分析美洲主要国家稀有气体净化器行业规模、产品细分以及各应用的市场收入情况
第六章:亚太主要国家稀有气体净化器行业规模、产品细分以及各应用的市场收入情况的分析
第七章:欧洲主要国家稀有气体净化器行业规模、产品细分以及各应用的市场收入情况的分析
第八章:中东及非洲主要国家稀有气体净化器行业规模、产品细分以及各应用的市场收入情况的分析
第九章:全球稀有气体净化器行业发展驱动因素、行业面临的挑战及风险、行业发展趋势等
第十章:稀有气体净化器行业的制造成本分析,包括稀有气体净化器原料及供应商、生产成本、生产流程及供应链分析等
第十一章:稀有气体净化器行业的销售渠道、分销商及下游客户的介绍
第十二章:全球主要地区稀有气体净化器市场规模预测以及不同产品类型及应用的预测
第十三章:重点分析全球稀有气体净化器核心企业,包括企业的基本信息、产品及服务、收入、毛利率及市场份额、主要业务介绍以及最新发展动态等
第十四章:报告总结
LPinformation,Inc. 成立于2016年,是一家收集全球行业信息的美国领先出版商,主要为企业用户提供各类行业信息,如深度研究报告、市场调查、数据统计、行业信息等,以协助企业领导人做出明智的决策。在2021年,由路亿(广州)市场策略有限公司负责开展中国业务。
路亿市场策略(LP information)通过市场调研报告,为客户提供产品的销量、收入、价格、增长率、市场占有规模及竞争对手等数据分析,结合过去5年的历史数据预测未来5年的行业发展趋势,并提供销量预测、收入预测,帮助企业更加全面的了解产品信息,促使协助各大企业采取有效的战略行动,作出明智决策,有效降低损失,提高收入,取得卓越成就。
联系我们
邮箱:
info@lpinformationdata.com
电话:
177 2819 6195(微信同号)
网址:
www.lpinformation.com.cn
点击阅读原文
关注我们








