

The Mission of the Public Library of Today
What's new in the Public Library Manifesto
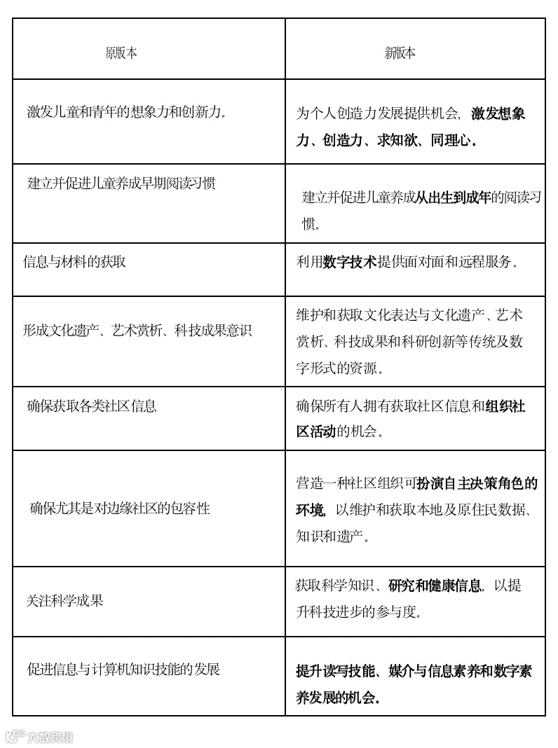
The newly launched 2022 update to the IFLA-UNESCO Public Library Manifesto re-examines the role of the public library – expanding on previous versions to more thoroughly reflect the ways libraries serve their communities today.
Below you will find an overview of some key additions that can be found in the updated Manifesto.
Sustainable Development
The updated Manifesto upholds that libraries contribute to the United Nations’ Sustainable Development Goals. The updated text links key aspects of the mission of libraries in areas relating to information, literacy, education, and culture to the construction of more equitable, humane, and sustainable societies.
Libraries in Knowledge Societies
The ways in which people access and use information have evolved. The updated Manifesto reflects the public library’s role in enabling knowledge societies through helping all members of society access, produce, create, and share knowledge.
The update stresses that libraries underpin healthy knowledge societies through providing access to and enabling the creation and sharing of knowledge of all sorts, including scientific and local knowledge without commercial, technological or legal barriers.
This includes an increased focus on remote and digital access to information and materials, as well as mention of legal matters related to access in the digital era. It also highlights access to the competencies and connectivity required to bridge the digital divide. As such, the mission of libraries was expanded to include the development of media and information literacy and digital skills in the spirit of equipping informed, democratic societies.

英文版来源于 IFLA.Themissionofthepubliclibraryoftoday:what'snewinthepubliclibrarymanifesto[EB/OL].(2022-07-22)[2022-08-07].https://repository.ifla.org/bitstream/123456789/2007/1/The%202022%20IFLA-UNESCO%20Public%20Library%20Manifesto%20at%20a%20Glance.pdf.
文章来源:图书馆建设,尊重原作者版权,如有版权问题,请与我联系。
热门推荐
-- END --
长按二维码,关注我们!



