本文整合于:微果酱、亿邦动力网、触电报、电商在线
今日,有用户爆料,1年内获得3次融资、创下20天卖出23000条裙子纪录、拥有700万粉丝的公众号「小黑裙SOIREE」,显示“该公众号已被屏蔽所有功能,无法使用”。这距离奢瑞小黑裙公布加入腾讯“双百计划”并获得腾讯开放平台战略融资不到12小时!
昨天,「小黑裙SOIREE」推了一篇《奢瑞小黑裙加入腾讯“双百计划”并获得腾讯开放平台战略融资》的文章,但点击进去后,出现的是以下画面:

据知情人说是因为:小黑裙最近重新做三级分销了!

而腾讯微信是明令禁止三级分销的!

而不久前,奢瑞小黑裙刚刚宣布获得腾讯众创空间"双百计划"新一轮战略融资。


小黑裙曾表示整顿三级分销模式
「小黑裙SOIREE」主要的盈利模式是通过分销系统售卖小黑裙,用户购买后会得到一个属于自己的二维码,只要有人扫描你的二维码购买,平台会拿出售价的30%奖励给推广者。以此类推,三级购买关系链内均有奖励。
小黑裙采用三级分销模式
这种模式备受争议

每个购买小黑裙的消费者在消费结束之后,都能得到一个属于自己的二维码。
只要有人通过扫描你的二维码进来购买小黑裙。
这个二维码的主人就能获得相应比例的返现。
并且,二维码主人的二度人脉、三度人脉扫描这个二维码也都能给二维码主人带来收益。
在2016年8月曾发公告称收到微信方面要求进行分销模式调整的通知要将三级分销改成一级分销。
8月份小黑裙接到微信方面通知
后调整成一级分销
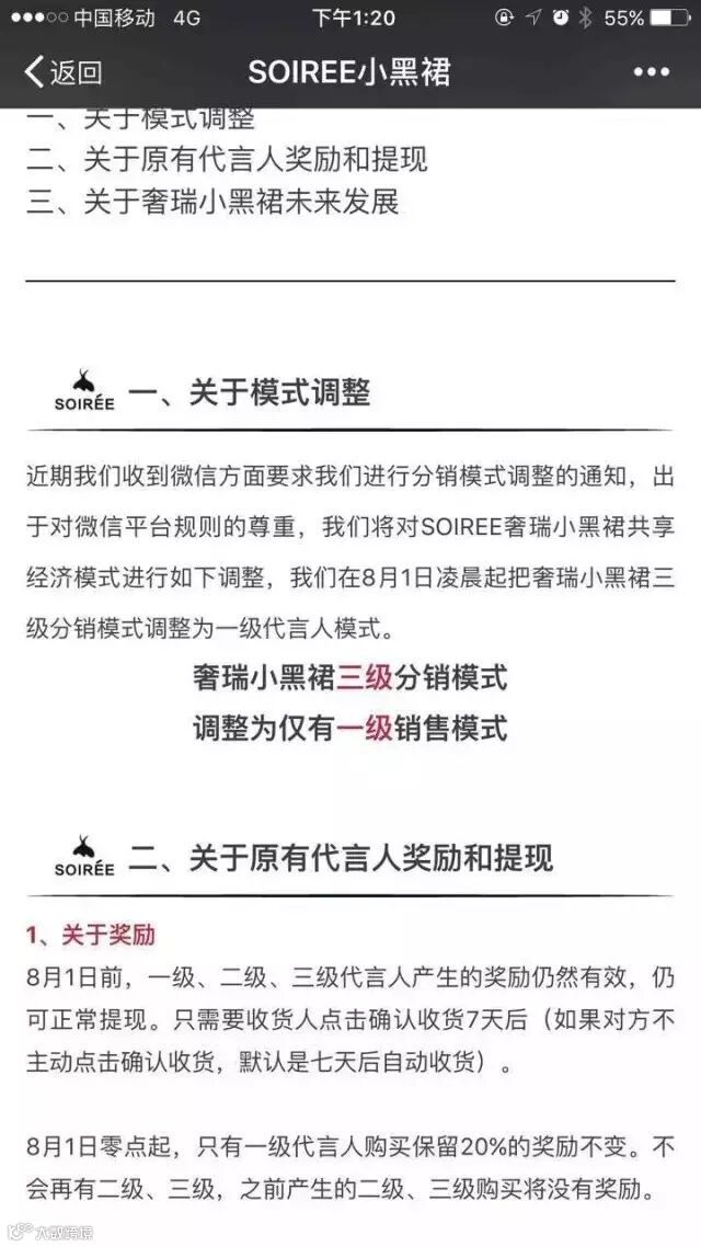
8月1日,小黑裙发布模式变动公告称,“近期我们收到微信方面要求我们进行分销模式调整的通知,出于对微信平台规则的尊重,我们将对SOIREE奢瑞小黑裙共享经济模式进行如下调整,我们在8月1日凌晨起把奢瑞小黑裙三级分销模式调整为一级代言人模式。”


确实,从去年8月份开始,微信开始严查三级分销并查封了部分三级分销商城。

微信安全风控中心高级总监@郑立鹏 也多次强调:
微信平台只允许两级(包括发展人员本身)分销模式!三级以上分销,会停微信支付功能和封停账号!

电商在线记者第一时间联系了创始人王思明,她把账号被封归咎为同行的打击。“之前没有接到任何通知,正在解决账号问题。”并表示对于正计划转型的小黑裙来说,这次整顿来得正好,给了她下决心的机会,“小黑裙以后一级分销都不做了,就打算好好做品牌,布局多渠道,去玩线上线下”。这次刚拿到腾讯投资,却又在近期冒险重做三级分销,这回小黑裙没有那么好运了,微信雷厉风行说封就封!
这对单一依靠在微信系统下的小黑裙是难以想象的重创!也看到了微信对于三级分销的态度:
微信平台只允许两级(包括发展人员本身)分销模式!三级以上分销,会停微信支付功能和封停账号!
而根据电商在线的最新报道,小黑裙创始人王思明把账号被封归咎为同行的打击。
“之前没有接到任何通知,正在解决账号问题。”
并表示对于正计划转型的小黑裙来说,这次整顿来得正好,给了她下决心的机会。
“小黑裙以后一级分销都不做了,就打算好好做品牌,布局多渠道,去玩线上线下”。

微信从未停止惩处分销行为
据微信此前公告,由于分销的多级多层返现返利模式一定程度上体现了金字塔欺诈、庞氏骗局等行为特征,为了维护微信的良好生态,对此现象进行整顿。
其实微信一直在严惩三级分销行为,早在2015年2月,微信公众平台就曾发布关于整顿多级分销模式行为,遇到相关账号会封号处理的公告。
2016年7月,微信封停3000家微商城的消息传出,引发了大家的热议。
2016年8月,认证为腾讯微信安全风控中心高级总监的郑立鹏发表微博称,“微信平台只允许两级(包括发展人员本身)分销模式,三级以上分销,会停微信支付功能和封停帐号。”

2016年9月12日,微信团队再次发出公告表示将对存在多级分销欺诈,发布分销信息诱导用户进行关注、分享或直接参与行为的公众号进行整顿,对其进行限制帐号部分功能直至永久封号处理。

2016年10月,咸宁市工商行政管理局发布公告称,“云在指尖”涉嫌传销一案已结案,没收违法所得3950余万元,并处以150万元罚款。同时,腾讯对“云在指尖”相关公众帐号也进行了封号处理。
「小黑裙SOIREE」被封后,不少用户表示“才封啊,别的三级分销不是早就封了吗”。看来,大家还是比较支持微信封停三级分销账号做法的,还在想着依靠三级分销卖货的公众号可要小心了。


不做三级分销,微信电商怎么活?
不过,微信对于微商城以及分销模式的打击,并不代表微信电商就没法活。
相反,腾讯此举意味着微信电商野蛮生长时代的结束,有利于净化微信电商环境,让其往更规范的方向发展。
在微信这个相对封闭的熟人空间里,与用户相匹配的优质内容,才能迅速连接用户,达到品效合一。因此,微信电商还是要做好“内容+连接”,这样的例子有很多:
• 2017年版《故宫日历》通过与故宫藏品结合,充满文化底蕴的同时不忘与时俱进,并与互联网知识社群罗辑思维合作,推出了定价199元的珍藏版定制套装,扩宽销售渠道,截至11月末卖出了47.3万册。

• 只有1万多粉丝的「寻找田野」,用 3 条短视频、20+图片,10000 文字的一套内容矩阵,通过讲故事,在两周内卖出了8000箱橙子。几个月前的端午,他们更是卖出了 5万多个粽子,收入超百万;
•8月份,「黎贝卡的异想世界」20分钟售罄400件联名款首饰,销售额约达22万,10月份再推联名款包包,一个周末预定980只。
微信是一个大的流量入口,微信电商前景光明。不过,要做好微信电商,绝不只是单纯将商品放到公众号上,而是要打通“内容+连接”,并做好售后服务,打造微信生态电商。
小黑裙是否还有机会重生
此事还尚未可知
业内人士分析,三级分销很容易演变为传销。
微信作为平台受监管要求,对三级分销的打击非常坚决,近一年,陆续关停了云在指尖等几大微商平台。
不过值得注意的是,刚刚发布不久的《电商十三五规划》明确肯定了微商的价值。
表示“支持健康规范的微商发展模式,为消费者提供个性化电子商务服务,刺激网络消费持续增长。”
上述分析人士认为,从大的政策上看,微商仍将是未来零售业态的一种主要形式。
目前微信对市场内商家的严厉监管是引导市场走向健康的重要保障。
版权声明:感谢原作者的辛苦创作,如转载涉及版权等问题,请作者与我们联系(QQ:1037958693),我们将在第一时间处理,谢谢!

