
导读:淘宝规则发布《淘宝规则》中“品牌不一致”相关规则变更公示通知,调整滥发信息违规处理等内容,并且新增《品牌不一致的认定和处罚的规则与实施细则》,以此管理市场中品牌误导现象,规则变更将于2016年12月13日正式生效。
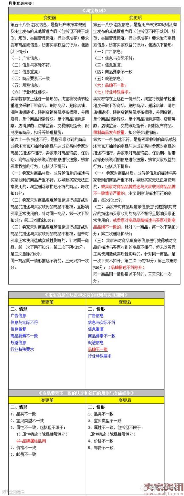
小编了解到,这次的变更要点主要调整滥发信息违规处理、滥发信息情形、描述不符情形等三大内容。其中,针对卖家滥发信息情节特别严重的场景,《淘宝规则》增加“限制商品发布数量”处理措施。同时,“品牌属性乱用”情形迁移出“滥发信息”第(四)款“商品要素不一致”,新建“滥发信息”第(六)款“品牌不一致”。在描述不符情形中, 增加了关于“卖家对商品品牌描述与买家收到商品品牌不一致”相关情形。
所谓品牌不一致,是指卖家出售的商品信息中,标题、属性、商品描述或图片中的品牌,存在不一致、不匹配的情况。据了解,有的卖家为了吸引消费者眼球或者发布内容模糊,常常在标题、商品描述等地方出现不一致的情形,甚至指向多个品牌。事实上,对同一件商品的品牌信息描述,在商品页面的各个环节都应该是保持一致、相互匹配的。当各环节间的品牌发生不匹配或者出现矛盾的地方,会容易让买家产生混淆,不知道以何处的品牌描述为准,带来不必要的误会和纠纷。
对此,淘宝网根据市场发展的现状,做出了相应的规则调整,管理市场中品牌误导现象,维护淘宝网健康的市场秩序,为消费者提供安全放心的网购环境,保护权利人的合法权益。
新增的《品牌不一致的认定和处罚的规则与实施细则》,不仅明确了品牌不一致的定义、情形,还给予了相应的违规处理办法。根据品牌不一致情节严重程度,卖家会受到不同程度的违规处理及纠正,包括删除商品、下架、删除店铺内所有商品、店铺屏蔽、交易账期延长、限制发布商品、限制扣分、商品发布数量、店铺监管等措施。
淘宝规则提醒广大卖家及时自检自查商品标题、图片、属性区域、详情描述等各环节的品牌信息是否保持一致,并且不要描述其他不相关的品牌信息。
新增《品牌不一致的认定和处罚的规则与实施细则》
对同一件商品的品牌信息描述,在商品页面的各个环节都应该是保持一致、相互匹配的。当各环节间的品牌发生不匹配或者出现矛盾的地方,会容易让买家产生混淆,不知道以何处的品牌描述为准,同时也可能为您带来不必要的误会和纠纷。
一、定义
品牌不一致是指卖家出售的商品信息中,标题、属性、商品描述或图片中的品牌,存在不一致、不匹配的情况。
二、情形
包括但不限于以下场景:
1、标题、商品描述或图片指向一个任意品牌,品牌属性为空、other或非标准输入品牌(标准输入品牌是指品牌选项中品牌的规范写法)。
案例1:标题填写品牌“耐克”,未填写品牌属性。

案例2:标题填写品牌“特步”,品牌属性填写“other/其他”。

案例3:标题填写品牌“耐克”,品牌属性填写非标准输入品牌“耐克正品运动鞋气垫春夏季网面男鞋”(标准品牌Nike/耐克)。

注意:上述图示中的品牌属性值应选择“Nike/耐克”,即使自行输入“耐克”,这样有品牌属性但未选择而是自行编辑的行为,即便品牌属性与标题描述品牌内容一致,也依旧属于“品牌不一致”。
2、标题、属性、商品描述或主图,指向一个注册成功品牌和一个以上未注册成功品牌,或指向两个及以上未注册成功品牌。(此“侵权”情形除外:商品标题指向一个注册成功品牌,商品属性出现任一其他品牌。)
案例:标题填写一个注册品牌“风姿歌”,另一个未注册成功品牌“英子著衣”。


四、温馨提示
1、如何避免出现品牌不一致的情形。
请您自检自查商品标题、图片、属性区域、详情描述等各环节的品牌信息是否保持一致,且不要描述其他不相关的品牌信息。
五、常见问题
1、如何申诉?
商家均有申诉权利,但申诉机会只有一次,请在(卖家中心-体检中心-违规记录,找到对应的滥发信息-品牌不一致的违规记录,点击查看原因-我要申诉)进行申诉,对应需申诉商品及凭证要求可根据申诉页面的提示进行提交。


(来源:卖家资讯)
版权声明:感谢原作者的辛苦创作,如转载涉及版权等问题,请作者与我们联系(QQ:1037958693),我们将在第一时间处理,谢谢!

