
导读:1月5日,国家发改委办公厅、中央网信办秘书局、商务部办公厅印发《促进电子商务发展部际综合协调工作组工作制度及三年行动实施方案(2016~2018年)的通知》(下称行动方案),旨在加快完善电子商务跨部门协调工作机制,全面促进电子商务健康快速发展。
这份三年行动方案,将汇集教育部、科技部、工信部、公安部、司法部、财政部等30余部委的力量。
《每日经济新闻》记者注意到,方案提出,2016~2018年,30余部委将展开分工,开展包括电子商务基础设施建设专项行动、电子商务创新发展专项行动、电子商务促进区域发展专项行动、提升电子商务对外开放水平专项行动、电子商务政策体系建设专项行动等5项专项行动。
电商扶贫写入行动方案
电子商务对消费的推动功不可没。国家统计局数据显示,1~11月份实物商品网上零售额增速是25.7%,比1~10月加快了0.8个百分点。
《每日经济新闻》记者梳理发现,行动方案细分出57项任务,这些任务被细分到36个部委机构和地方政府。
行动方案提出,按照“软硬结合、内外并举、纵横协同、政企合作”的方针,建设有利于电子商务发展的法规政策环境,完善电子商务基础信息设施,深化国家电子商务示范城市建设,促进重点区域电子商务发展。
具体来看,三年行动方案将实施五个专项行动。在基础设施建设专项行动中,发改委、工信部等部委将牵头建设电子商务经济运行监测平台,建设电子商务市场主体信息库,以及推进跨境电子商务海关、检验检疫、支付、追溯、税收等关键环节“单一窗口”综合服务体系建设等。
值得一提的是,在电子商务促进区域发展专项行动中,电子商务也被作为扶贫的一项措施。
行动方案提及,将互联网纳入扶贫开发工作体系,加大电商扶贫工程实施力度。重点加强贫困村级电商站点建设、与电商平台企业开展扶贫合作。加大对贫困农户电商知识培训力度,推动农产品上行,促进商品流通,不断提升贫困人口利用电商创业、就业能力,拓宽贫困地区特色优质农副产品销售渠道和贫困人口增收脱贫渠道,促进贫困地区供给侧结构性改革。
《每日经济新闻》记者注意到,2016年末全国人大常委会审议《电子商务法(草案)》时,就有委员表示,现在电商的发展,一是农村不如城市,二是西部地区不如中东部地区,三是偏僻的地方不如交通发达的地方,因此国家应该鼓励和支持在农村、西部地区、贫困地区开展电商活动。
在行动方案分工中,商务部、农业部和国务院扶贫办将负责加强互联网与农业农村融合发展,引入产业链、价值链、供应链等现代管理理念和方式,研究制定促进农村电子商务发展的意见,出台支持政策措施。

多部委将制定制度细则
近年来,我国电子商务发展迅速,但是在电子商务法规制度方面仍有不少空白。
在电子商务政策体系建设专项行动方面,行动方案提出,从电子商务法规、政策、标准规范、科技支撑、人才培养等方面入手,着力清除阻碍电子商务健康快速发展的体制机制、法规政策障碍。加强电子商务标准规范体系建设,规范电子商务发展,力争全球电子商务规制建设的话语权。
北京师范大学互联网法律与政策研究中心主任薛虹告诉《每日经济新闻》记者,“1996年,联合国国际贸易法委员会曾发布《电子商务示范法》,在全球实现了电子商务立法的破冰之举。此后,部分发达经济体都有自己的电商法。”
除了当前正在制定过程中的《电子商务法》,这次行动方案还显示,工商总局、质检总局等部门将负责制定适合电子商务特点的投诉管理制度,制定基于统一产品编码的电子商务交易产品质量信息发布规范,建立电子商务纠纷解决和产品质量担保责任机制。
另外,工商总局还将完善网上交易在线投诉及售后维权机制,研究制定7天无理由退货实施细则,统计局等部门将建立完善电子商务统计制度。食品药品监管总局等将制定完善互联网食品药品经营监督管理办法,规范食品、保健品、药品、化妆品、医疗器械网络经营行为,加强互联网食品药品市场监测监管体系建设。

以下为《促进电子商务发展三年行动实施方案(2016-2018年)》全文:
促进电子商务发展三年行动实施方案(2016-2018年)
按照“软硬结合、内外并举、纵横协同、政企合作”的方针,建设有利于电子商务发展的法规政策环境,完善电子商务基础信息设施,深化国家电子商务示范城市建设,促进重点区域电子商务发展。加强与“一带一路”沿线国家的电子商务合作,切实发挥电子商务对促进经济增长、产业升级和脱贫攻坚的作用,带动大众创业和万众创新,加快培育新动能。
“软硬结合”即统筹建设适应电子商务发展需求的软硬环境。软环境要强化电子商务相关的法规政策、标准规范、科技支撑及人才培养培训,硬环境要重点推进电子商务基础信息设施、电子商务安全及电子商务经济监测体系建设。
“内外并举”即协调推进国内电子商务产业发展及其国际化进程。对内要加快发展电子商务产业,积极扶持重点企业,积极扶持新兴业态,保持国际领先优势;对外要重点推进“一带一路”电子商务国际合作,支持电子商务企业全球化布局,力争电子商务国际规则的话语权和主导权。
“纵横协同”即在促进电子商务发展部际综合协调工作组的统筹下,加强国家各部门与各地地方政府、电子商务示范城市的协调,在统筹顶层设计的基础上,根据各有关部门和地方职责分工,共同推进电子商务健康发展。
“政企合作”即加强各级政府部门、行业协会与各类电子商务企业、研究院所等社会团体的合作,共同开展电子商务理论研究、技术攻关、模式创新;加强政府引导、充分发挥行业协会的作用,按照国家有关规定,推进电子商务信用体系、追溯体系及统计监测体系建设;规范电子商务市场秩序,遵循市场化机制,共同推动电子商务与传统产业融合发展。
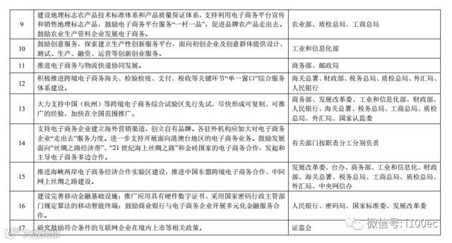
(一)电子商务基础设施建设专项行动围绕
电子商务共性过程和关键环节基础信息,建立采集、管理、维护、共享的机制与设施,逐步形成电子商务市场完整、准确、实时、动态的经济信息资源,加强公共服务,降低电子商务运行成本,提升电子商务市场运行效率,辅助政府相关部门宏观调控决策。完善物流、支付、追溯等支撑体系,促进电子商务发展。
1、电子商务经济运行监测平台
多渠道整合电子商务相关信息,推动电子商务企业依法向政府主管和监管部门开放数据资源,建设电子商务经济运行监测平台,研究提出电子商务发展指数,定期发布电子商务发展形势报告,为国家制定经济政策提供决策参考。
推动部门:发展改革委、工业和信息化部、商务部、人民银行、海关总署、税务总局、工商总局、质检总局
2、电子商务市场主体可信服务工程
整合电子商务平台、网站、相关业务主管和监管部门及企事业单位获取和掌握的电子商务市场主体基础信息资源。建设电子商务市场主体信息库,推动电子商务信用信息公示,规范电子商务主体经营行为,提高电子商务主体交易安全性和可信度。
推动部门:工商总局、质检总局、商务部、工业和信息化部、新闻出版广电总局、公安部
3、电子商务产品质量提升工程
整合相关业务主管部门及企事业单位信息资源,建设电子商务产品规范化基础信息库和服务平台,并在平台中加入认监委统一查询平台(CCC证书数据库系统)链接,为各类电子商务网站提供电子商务产品基础信息共享与交换服务。建设电子商务产品规范化质量信息库和服务平台,为各类电子商务市场主体提供相关电子商务产品质量信息共享与交换服务,促进电子商务产品质量提升。
推动部门:质检总局、农业部、工业和信息化部、工商总局
4、电子印章管理及电子合同应用工程
推动完善相关立法,积极推动建立统一的电子印章系统,形成一体化、传统印章和电子印章合二为一的公共服务平台,为各类电子商务市场主体电子合同在线签署、保障网络交易各方的合法权益提供有效支撑。建立电子合同、电子合同档案管理相关标准规范及11制度,建设电子合同公共服务平台,为各类电子商务市场主体提供规范化电子合同相关服务。
推动部门:公安部、密码局、工商总局、质检总局、发展改革委、档案局
5、电子发票推广工程
完善电子发票、电子会计档案等管理制度,建设国家及地方电子发票信息管理平台,形成电子发票信息库,在符合国家法律法规前提下,实现各级平台互联共享,依托电子商务示范城市,面向各类电子商务交易与服务平台,推广电子发票应用,研究制定电子发票相关标准规范,鼓励、引导电子商务交易与服务平台全面使用电子发票,发挥电子发票对电子商务的促进、引领和保障作用。推进电子会计档案管理。
推动部门:税务总局、公安部、财政部、人民银行、工业和信息化部、商务部、工商总局、档案局、发展改革委、国家标准委
6、跨境电子商务综合通关提速工程
建立和完善跨境电子商务海关、检验检疫、支付、追溯、税收等管理制度,推进跨境电子商务海关、检验检疫、支付、追溯、税收等关键环节“单一窗口”综合服务体系建设,提高跨境电子商务通关综合服务效率。
推动部门:海关总署、财政部、税务总局、质检总局、发展改革委、商务部、外汇管理局
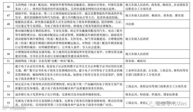
7、电子商务物流效能优化工程
推动跨地区跨行业的智慧物流信息平台建设,鼓励在法律规定范围内发展共同配送等物流配送组织新模式。支持物流(快递)配送站、智能快件箱等物流设施建设。推动城市配送车辆的标准化、专业化发展;制定并实施城市配送用汽车、电动三轮车等车辆管理办法,强化城市配送运力需求管理,保障配送车辆的便利通行。完善仓储建设标准体系,鼓励现代化仓储、冷链物流设施建设,加强偏远地区仓储设施建设。积极推动被监管人员生活物资电子商务和智能配送。
推动部门:发展改革委、交通运输部、商务部、质检总局、邮政局、中央网信办、公安部、国家标准委、工业和信息化部、住房城乡建设部、司法部
8、电子商务支付安全服务工程
鼓励和规范支付业务创新,维护支付服务市场公平竞争环境,为电子商务提供安全、便捷、高效的支付服务。建设支付标记创新服务平台(TSP),依托移动金融基础设施和城市移动金融安全可信服务管理系统,推进移动金融在电子商务领域的应用。实施互联网金融创新服务工程,建设互联网金融业务信息共享和服务平台,推动互联网金融创新,规范互联网金融服务,促进互联网金融健康发展。
推动部门:人民银行、外汇局、发展改革委、公安部
(二)电子商务创新发展专项行动
以发展“一体三产新业态”为工作重点,建立适应电子商务创新创业需求的新载体;在农业、工业和服务业领域,激发电子商务应用及创新活力,着力培育电子商务新模式、新业态,带动产业转型升级。
1、建立电子商务创业创新服务新载体
面向电子商务领域,做大做强众创空间,支持面向创客空间的网络平台建设,加强创业创新信息资源整合,提供专业化、网络化信息服务,支持电子商务孵化器建设,促进电子商务中小微企业发展。探索建立生产性创新服务平台,面向初创企业及创意群体提供设计、测试、生产、融资、运营等创新创业服务。支持互联网投融资平台规范发展,支持电子商务平台在符合相关法律法规的前提下,利用交易信用信息,开展面向平台交易双方的融资、保险服务。
推动部门:发展改革委、科技部、工业和信息化部、人民银行、证监会、保监会、工商总局、国务院扶贫办
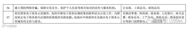
2、培育电子商务大数据新服务
支持各类信息服务企业,探索推动信息和数据资源的产品化和服务化,探索安全的大数据服务产业化发展方式。支持各类平台利用大数据技术,发展电子商务交易及服务新模式。
推动部门:发展改革委、中央网信办、公安部、工业和信息化部
3、扶持特色农林业和农资电子商务新业态
支持电子商务企业面向农村及老少边穷地区、革命老区、偏远林区,建立特色农产品、林产品网上销售平台,与农(林)业产业化龙头企业、农民合作社(林业专业合作社)、家庭农(林)场、种养殖大户等新型农(林)业经营主体建立直采、直供关系,服务“一村一品”,有效对接专业村、专业乡镇,加强农(林)产品、农业投入品质量安全信息采集和追溯,促进品牌农产品、林产品销售。加快推进信息进村入户,依托村级服务站,探索开展鲜活农(林)产品和农(林)业生产资料网上销售,带动农民(林农)致富。鼓励发展农资电商,推动农化精准服务。推动邮政、快递服务产地直销、订单生产等农业生产新模式。
推动部门:农业部、林业局、发展改革委、商务部、邮政局、国务院扶贫办等
4、深化工业企业电子商务应用
在重点工业领域引导大型工业企业建立具有行业知名度和影响力的采购、销售和售后服务等平台,鼓励有条件的大型工业企业电子商务平台向行业电子商务平台转型。鼓励面向产业集群和区域特色产业的第三方工业电子商务平台发展,帮助中小企业提高竞争力。规范大宗商品电子交易平台发展,形成与实体交易互动发展的新模式。大力推进工业移动电子商务发展,加快制定工业移动电子商务相关技术标准和业务规范。开展工业电子商务区域和企业试点,15推动工业电子商务平台、第三方物流、互联网金融等业务协同创新和互动发展。鼓励有条件的大型工业企业“走出去”,积极开展跨境工业电子商务,推进国际产能和装备制造合作。
推动部门:工业和信息化部、发展改革委
5、探索智能装备网络化服务新途径
支持智能生产装备的网络化服务;支持可穿戴设备与社会生活场景的结合,培育网络主题社区电子商务新模式;支持新能源设备与电子商务相结合,探索能源互联网应用创新。
推动部门:发展改革委、工业和信息化部
6、拓展健康医疗电子商务发展新领域
鼓励医疗机构、医药生产经营企业、医药信息及交易服务提供商等,建设医药健康电子商务服务平台,提供在线预约、互联网健康医疗咨询服务。探索研究开展处方药电子商务工作。
推动部门:发展改革委、食品药品监管总局、卫生计生委、人力资源社会保障部、商务部
7、促进线上线下融合发展
支持百货店、连锁店、实体书店、专业市场等传统流通企业在供应链、支付、客户服务、商品营销等方面积极利用电子商务实现线上线下协同发展。鼓励家政、房屋租赁、招聘求职、餐饮娱乐、在线旅游等线下生活服务企业和大型电子商务生活服务平台对接,促进线上线下跨界创新。
推动部门:商务部、发展改革委、工业和信息化部、新闻出版广电总局、工商总局、中央网信办等
(三)电子商务促进区域发展专项行动
围绕落实国家战略和区域发展政策,发挥电子商务的辐射作用,形成纵横交错、布局合理、优势互补的电子商务创新发展新局面,以电子商务助推区域协调发展。
1、京津冀电子商务协同发展工程
围绕京津冀协同发展战略,明确京津冀电子商务产业布局的思路、功能定位,发挥电子商务在总部经济、科技创新、现代服务业等领域的作用,促进京津冀电子商务融合协调发展。发挥中关村国家自主创新示范区和天津自贸试验区示范引领作用,创新电子商务技术和商业模式,促进京津冀地区民生保障改善、产业转型升级和一体化市场建设。
推动部门:发展改革委、中央网信办、商务部、工业和信息化部、国务院扶贫办
2、长江经济带电子商务促进工程
围绕长江经济带发展战略,发挥长江黄金水道的独特作用,挖掘中上游广阔腹地蕴含的巨大内需潜力,支持沿江地区加快新一代信息基础设施建设,加快农业、制造业和服务业的电子商务应用,引导长江经济带电子商务创新发展,提升长江经济带电子商务产业竞争力,促进区域特色电子商务繁荣,促进长江经济带与“一带一17路”衔接互动,形成沿海沿江沿边全面推进的对内对外开放带。
推动部门:发展改革委、商务部、工业和信息化部、质检总局等
3、电子商务振兴东北工程
围绕东北地区等老工业基地振兴战略,以智能制造、农产品电子商务和旅游电子商务为重点,完善电子商务物流、支付、在线信用等电子商务支撑体系建设,统筹开展制造业、农林业、传统服务业电子商务。依托电子商务经济打造振兴东北的新引擎,激发振兴东北的内生动力,促进老工业基地经济转型升级。
推动部门:发展改革委、中央网信办、工业和信息化部、商务部、人民银行、工商总局
4、西部电子商务拓展工程
围绕西部大开发战略,大力发展涉农电子商务、旅游电子商务和能源电子商务,加大信息基础设施、物流体系建设和电子商务人才培养培训力度,积极培育面向本地优势产业和特色商品的电子商务服务企业。运用电子商务挖掘西部地区生态农林业和旅游资源的价值,提高西部地区创新发展、脱贫致富的能力。
推动部门:发展改革委、商务部、工业和信息化部
5、电子商务示范建设工程
进一步发挥电子商务在培育经济新动力等方面的示范作用,启动国家电子商务示范省创建工作,推动国家电子商务示范城市、示范基地、示范企业建设,积极引导电子商务政策创新、技术创新和商业模式创新,形成示范省、示范城市、示范县、示范基地和示范企业的创新发展局面。
推动部门:发展改革委、商务部、工业和信息化部、人民银行、海关总署、税务总局、工商总局、质检总局、国务院扶贫办
6、电子商务扶贫工程
创新扶贫机制,将互联网纳入扶贫开发工作体系,加大电商扶贫工程实施力度,推动互联网创新成果与扶贫工作深度结合。重点加强贫困村级电商站点建设、与电商平台企业开展扶贫合作。加大对贫困农户电商知识培训力度,推动农产品上行,促进商品流通,不断提升贫困人口利用电商创业、就业能力,拓宽贫困地区特色优质农副产品销售渠道和贫困人口增收脱贫渠道,促进贫困地区供给侧结构性改革。将陇南电商扶贫示范模式推向全国其他贫困片区,结合本片区实际创新模式,建立带贫机制,带动建档立卡贫困人口就业增收脱贫,助力贫困地区脱贫攻坚进程,让互联网发展成果惠及更多的贫困地区和贫困人口。
推动部门:国务院扶贫办、商务部、财政部、中央网信办、发展改革委、农业部、邮政局、全国供销总社等
7、电子商务进农村综合示范
继续实施电子商务进农村综合示范,建立完善县、乡、村三级物流配送机制,支持县域电子商务公共服务体系和村级电子商务服19务站点的建设,改善农村电子商务发展环境,提高农村电子商务应用能力。
推动部门:财政部、商务部、工业和信息化部、国务院扶贫办、邮政局
8、电子商务林业产业融合示范工程建设
进一步发挥林业电子商务示范的带动作用,大力推动电子商务与传统林业产业融合,鼓励林业产业企业运用电子商务创新发展、转型升级,实施林业产业电子商务融合示范工程,提高林业电子商务融合应用能力,提升林业领域电子商务整体应用水平。推动林产品、苗木、花卉、林权和生态旅游为核心的林业电子商务平台建设。
推动部门:林业局
(四)提升电子商务对外开放水平专项行动
围绕落实“一带一路”战略,推动与“一带一路”沿线国家重要节点城市的对点合作,推动跨境电子商务合作通道建设,带动对外贸易和产业合作;支持电子商务企业建设国际合作平台,促进国际化发展;深入推进跨境电子商务综合试验区建设,促进国内关检税汇业务协同,便利跨境电子商务发展。
1、电子商务国际大通道建设
面向“一带一路”沿线经济联系紧密的地区、国家或城市,组织有关省区市对“一带一路”重要节点城市开展对点合作,探索共同建设电子商务经济合作实验区、信息港,努力营造规制互认、企业互20信、产业互融的政策环境,推动跨境电子商务合作通关建设,打造电子商务共同市场,探索实现电子商务领域的信息流、物流、资金流高效流转的“新三通”,以电子商务促进对外国际合作。
推动部门:发展改革委、商务部、海关总署、质检总局
2、电子商务国际合作平台建设
支持电子商务企业国际拓展。鼓励电子商务企业以共建跨境电子商务交易平台、开展海外物流仓储设施建设及服务,利用现有的跨境支付渠道,以及建设电子商务支撑服务平台等多种形式,构建新型的电子商务国际合作平台,加强电子商务产业国际合作和互动发展,拓展电子商务国际市场,带动当地传统产业电子商务应用。
推动部门:商务部、发展改革委、海关总署、税务总局、质检总局、外汇局、人民银行、中央网信办
(五)电子商务政策体系建设专项行动
各相关部门按照职责分工,从电子商务法规、政策、标准规范、科技支撑、人才培养等方面入手,着力清除阻碍电子商务健康快速发展的体制机制、法规政策障碍。加强电子商务标准规范体系建设,规范电子商务发展,力争全球电子商务规制建设的话语权。发挥科技对电子商务创新发展的引领与支撑作用,强化电子商务的模式创新和技术创新,提升电子商务创新发展能力。加强电子商务的人才培养,为电子商务发展提供强大的人力资源保障。具体内容详见工作分工表(附后)。
(一)发挥电子商务部际协调机制作用
依托促进电子商务发展部际综合协调工作组,研究电子商务发展中跨部门的重大问题,加强针对具体问题的跨部门协商,协调各项政策出台,监督各项工作实施,统筹推动电子商务健康发展。
(二)组织实施电子商务重大工程
通过政策引导和适当的投资支持,在电子商务基础信息设施建设、电子商务创新试点及“一带一路”电子商务等方面加强投资引导,完善电子商务发展环境,探索制定有利于电子商务创新发展的政策,促进电子商务企业开拓国际市场,与“一带一路”沿线国家实现合作共赢。
(三)加强电子商务共性技术服务平台建设
推进电子商务科技研发工作,开展电子商务基础理论、发展规律研究。实施电子商务定制服务、电子商务平台服务、跨境电子商务服务等技术研发与应用示范工程。鼓励企业组建产学研协同创新联盟,强化产学研结合的企业技术中心、工程技术中心、重点实验室建设。
(四)推进电子商务标准规范体系建设
组织实施电子商务标准规范建设工程,完善电子商务标准规范体系,在电子商务领域建立一批基础重要国家标准,支撑电子商务发展。联合国际有影响力的电子商务企业、科研机构及相关国际标准化组织,探索组建国家电子商务标准联盟,力争全球电子商务发展话语权。
(五)营造良好的电子商务知识产权保护环境
加强对电子商务领域知识产权侵权假冒行为的专项整治。加大电子商务领域知识产权执法监管力度,充分运用大数据等信息技术手段,创新监管方式,促进线上监管与线下监管的衔接、国内监管与跨境监管的结合。指导、支持电子商务平台建立完善知识产权保护管理制度,推动电子商务市场实现知识产权规范化管理。完善电子商务知识产权社会治理机制,实现行政保护与社会信用体系建设、维权援助、调解仲裁、行业自律的有机结合。推进建立健全电子商务领域知识产权执法监管的法律制度与国际规则;加快专利法、著作权法的修改,加强电子商务新模式、新技术的知识产权保护。
(六)加强电子商务人才培养培训
组织实施电子商务人才培育培训工程,探索实训式电子商务人才培养与培训机制,推进电子商务领域专业技术人才知识更新工程,指导各类培训机构增加电子商务技能培训项目,支持电子商务企业开展岗前培训、技能提升培训和高技能人才培训,鼓励有条件的职业院校、社会培训机构和电子商务企业开展网络创业培训。
(七)做好政策文件宣贯和法律服务工作
各相关部门要结合出台的政策,适时组织开展分领域、分专题政策宣传。综合利用中央电视台、新华社等渠道做好政策宣贯工作,并充分利用微信、微博、APP等互联网媒体的作用,切实扩大政策影响力度。以公共法律服务平台建设为抓手,创新法律服务方式,提升法律服务水平。组织律师、公证、司法鉴定等专业团队,为电子商务矛盾纠纷、跨境电子商务等提供法律服务。
(八)加强电子商务网络安全保障体系建设
按照国家信息安全等级保护制度和有关标准规范要求,组织实施电子商务网络安全保障工程,指导、监督电子商务企业落实网络安全管理制度和技术防范措施,强化电子商务类新应用、新服务的安全技术检测,切实加强网络安全监测预警,严厉打击网络违法犯罪活动,健全打防管控一体化的网络安全保障体系,不断提高网络安全防护能力,保障电子商务健康发展。
↓ ↓ ↓点击查看高清大图 ❤~ ↓ ↓ ↓







(来源:中国电子商务研究中心综合每日经济新闻、国家发改委官网报道 文/冯彪)
版权声明:感谢原作者的辛苦创作,如转载涉及版权等问题,请作者与我们联系(QQ:1037958693),我们将在第一时间处理,谢谢!

