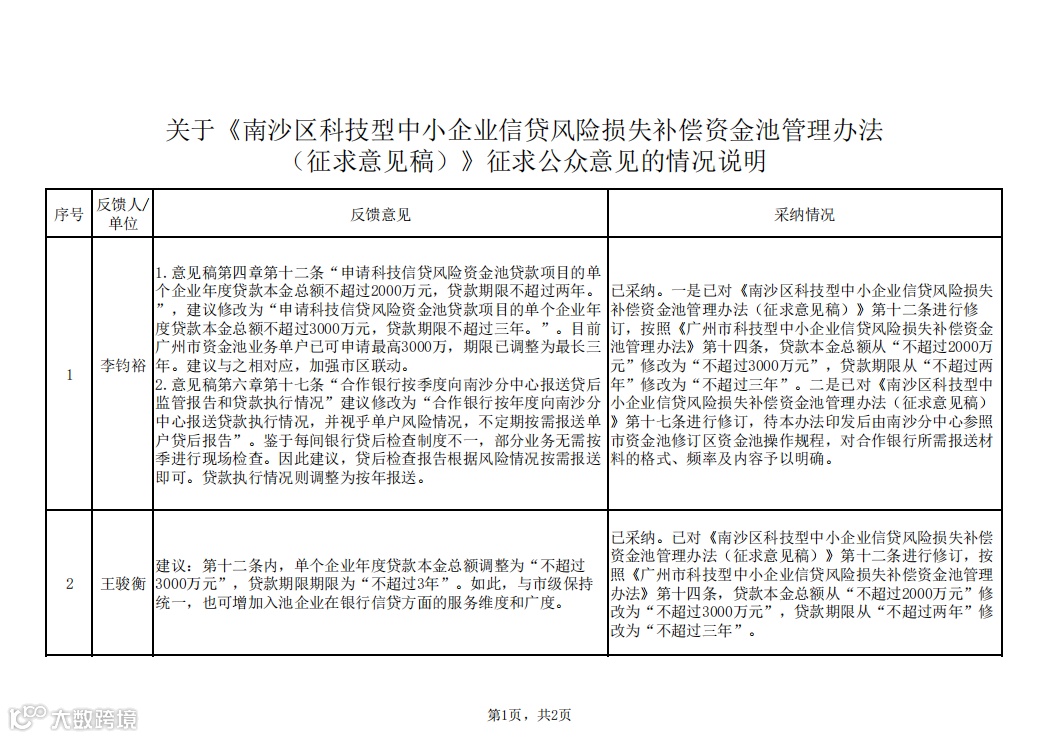
2021年7月2日至2021年7月11日,南沙区科学技术局在广州市南沙区人民政府门户网站,对《南沙区科技型中小企业信贷风险损失补偿资金池管理办法(征求意见稿)》向社会公开征求意见。意见征集期内,通过电子邮件、现场递送等反馈渠道共收到相关反馈意见4条,采纳情况见附件。
附件:关于《南沙区科技型中小企业信贷风险损失补偿资金池管理办法(征求意见稿)》征求公众意见采纳情况表
广州市南沙区科学技术局
2021年8月10日
附件:


(来源:广州市南沙区科学技术局)
星标/置顶 南沙科技金融促进会
为科技企业赋能 助力科技成果转化

联系人:韩诗瑶 18589200363
广州市南沙区科技金融促进会是于2020年12月,在广州市南沙区人民政府的支持下,在广州市南沙区科学技术局的指导下成立的社会团体组织,定位为“一体化科技金融服务平台”,着力打造“两大库、五大服务体系”的运营模式,即“科技企业数据库和科技金融服务专家库,重点发展投贷联动服务体系、扶持政策服务体系、融资项目服务体系、创投引导基金服务体系、科技企业上市培育服务体系”。


