

安全生产标准化建设一级达标证书
2020年4月,公司针对养护项目安全生产管理工作,编制并印发了《项目安全生产手册》,主要内容包括项目部基地各区域的安全管理和各类日常养护作业现场的安全注意事项等,切实加强了项目部的安全生产管理,规范了各项安全作业行为。

项目安全生产手册
2020年6月,公司编制了《安全生产事故典型案例汇编》,通过对近年来发生在养护施工过程中的24起典型案例进行原因分析、总结和吸取经验教训、提出具体防范措施,有效避免安全生产事故的再次发生。

安全生产事故典型案例汇编
2020年8月,公司编制了《养护生产应急预案》,指导公司及下属各单位做好管养路段应急抢险工作,确保应急抢险工作高效、有序、及时开展。

公司养护生产应急预案
为进一步规范我司安全生产行为,改善安全生产条件,强化安全基础管理,有效防范和坚决遏制安全生产责任事故的发生,保障我司人员生命财产安全,2021年6月公司编制了《安全管理工作指南》,作为公司安全管理的指导性文件。
该指南共分为公司(子公司)、分公司、片区养护项目部、路段养护项目部、专项项目部五个篇幅,主要内容包括体系的建立、安全培训的开展、安全风险的管控、安全技术的管理、应急管理体系的建立等日常安全管理的工作要求以及档案资料的管理。
左右滑动查看更多
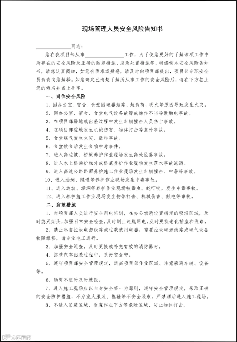
为有效防范事故的发生,将安全风险控制在可接受范围,2021年7月公司组织安委会成员对生产经营过程中的各个环节进行了安全风险辨识和评估,建立安全风险清单,并进行风险告知。项目部通过与员工签订风险告知书和竖立风险告示牌强化员工安全风险意识。

公司安全风险清单

公司安全风险告知书

项目部风险告示牌
为强化作业工人的安全意识,规范作业工人的作业行为,提升作业工人操作技能,2021年7月份,公司编制了《日常养护工人岗前培训手册》指导各项目部开展工人岗前培训、考证工作,促使作业工人持证率达100%。

日常养护工人岗前培训手册

养护工人上岗证
文:黄伟/工程管理部
(End)


