
作者 | 唐隆基
来源 | 物流沙龙 logclubcn
本文主要介绍的是不为大多数人熟悉的CPS,它的特点、概念、发展历史和趋势及其几个重要应用。
随着2013德国工业4.0,美国工业互联网,和中国的工业2025的兴起, 世界开始进入智能计算(Smart Computing)时代。智能计算的提出可追溯到2009 美国的科技咨询公司Forrester 发表的一份报告“Smart Computing Drives The New Era Of IT Growth”(by Andrew H. Bartels):

图1:计算的四大发展阶段
其中网络计算起步约于1995,其中包括客户端服务器计算(client-servercomputing)、网格计算 (grid computing)、效用计算(utility computing)、服务计算 (service computing),直到今天流行的云计算 (cloud computing)和基于无线网络的移动计算 (mobile computing)。
网络计算是基于互联网(internet)和移动互联网(mobile internet)。智能计算 (smart computing)可追溯到早期的商业智能(Business Intelligence: BI), smart grid, smart meter, smart phone,等等。对于早期的智能计算,Forrester 的报告指出其具有以下5A’s的特点:

图2:早期的智能计算5A’s的特点
作为新一代信息技术,物联网技术将使世界由人人互联到物物互联,它将给经济和人们的生活带来巨大的变革与创新。2016年物联网设备达到64亿个,据预测, 2020年人均物联网设备将达到6.58个(2003年为0.08个),到2025年底,将有超过950亿物联网设备。
而TechNavio预测,中国的物联网市场在2014-2019年间将以32.15%的复合年增长率发展。
随着物联网(IoT)的迅猛发展及产业化,和人工智能技术,包括深度学习,智能机器人等的发展及应用,以及工业4.0和工业物联网(IIoT)的兴起,智能计算已发展成为以Cyber-Physical Systems(CPS)为核心技术和物联网 (IoT)为依托的现代智能计算。
本文主要介绍的是不为大多数人熟悉的CPS,它的特点、概念、发展历史和趋势及其几个重要应用。
1.什么是CPS?
CPS是英文Cyber-Physical Systems的简称。CPS有不同的中文翻译, 例如“信息物理系统”或“网络物理系统”, 本文采用后者。下面本文将给出一个简单的CPS定义:
网络 (Cyber):计算、通信和控制,是离散的,逻辑的,和可改变的
物理(Physical):自然和人为的系统由物理定律管理和支配,并连续运行
网络物理系统是网络(软件)系统和物理(硬件)系统的融合系统。因此,它是一个嵌入系统。
从智能计算角度,它不同于一般的嵌入系统,是一个智能系统。它结合网络功能和物理的功能来解决无论是哪部分都不能单独解决的问题。如智能制造、智能机器人、智慧城市等。
网络物理系统的发展决非偶然,它是以下三大科技趋势的产物。
(1)趋势1: 数据(包括大数据)/设备按穆尔定律指数增长

图3:智能设备无处不在
(2)趋势2: 集成的规模越来越大(信息孤岛的成本高)

图4:整合与规模的挑战
(3)趋势3: 人类消费(消化和吸收)信息能力的提高与智能设备的指数增长(穆尔定律)不匹配。以致系统越来越多的自主性(人被排除在外)。

图5:系统越来越多的自主性-智能化发展
为什么CPS能迎合以上三大科技趋势,它有什么特点?首先,让我们看看它的好处。CPS的好处包括:
CPS允许我们添加物理系统的能力
通过将计算和通信与物理过程相结合,CPS带来了许多好处:
更安全和更高效的智能化系统
降低建设和操作系统的成本
构建复杂系统,提供新的功能
技术和经济的驱动因素:
计算、网络和传感的降低成本
计算机和通信是无处不在,使能国家或全球规模效率
社会和经济力量需要更有效地利用国家基础设施
CPS不仅继承早期的智能计算5A’s的特点,它还具有其新的特点:
新要求和应用驱动的网络-物理耦合:
每个物理部件的网络能力
大规模有线和无线联网
多维度和极端规模的网络
系统的系统:
新的时空约束
复杂的多时空维度
动态重组/重新配置
非常规计算和允许映射从物理基到突然出现的进程
3C-通信(Communication)/计算(Computation)/控制(Control)之间的新型交互:
自动化程度高,控制回路必须在所有尺度上形成闭环
在控制回路中允许大量非技术精明的用户
无处不在驱动前所未有的安全和隐私的需要
在某些情况下操作必须可靠并通过认证
下图描述了CPS平台作为多种多维度和超规模网络的中心。CPS之所以能成为中心,是因为它具有上述的智能计算特性。

图6:CPS平台
总的来说, CPS是一个非常重要和特具潜力的新型智能技术,以及现代智能计算的核心之一。然而,与其他计算技术相比,特别是物联网,它是相对年轻的和更复杂的技术。
CPS在基础定理与设计技术仍然面临着许多挑战和问题,如安全性,能耗,大规模集成,“封闭“和“开放“,“静态”和“动态”的融合, 因此,它仍然是一个计算机科学和工程重要的研究领域。在此文章的最后一部分,您将看到CPS研究获得美国国家科学基金会和其他机构的不断资助。
2. CPS 和IoT
2.1 CPS和IoT 的比较
上面我们定义了CPS并描述了CPS的特点。看起来CPS是如此强大,为什么物联网仍然如此受欢迎和发展如此迅猛。很多人混淆了这两个概念。以下图7描述了CPS与物联网、互联网、大数据分析、云计算等的关系。

图7:CPS与物联网、互联网、大数据分析、云计算等的关系 (John Soldatos)
在如中国信息物理系统发展论坛的信息物理系统白皮书指出:信息物理系统(CPS)是工业和信息技术范畴内跨学科、跨领域、跨平台的综合技术体系所构成的系统,覆盖广泛、集成度高、渗透性强、创新活跃,是两化融合支撑技术体系的集大成。
以上的图7和以下的图8揭示了CPS以上的本质。IoT 构建了物理世界中的连通的网络,CPS在物联网上面构建了综合技术体系所构成的系统。
美国国家标准和技术研究院(NIST)指出:除了CPS,有许多单词和短语(工业互联网、物联网(IoT)、机器对机器(M2M)、智能城市、其他)描述相似的或相关的系统和概念。有这些概念之间有明显的重叠,特别是CPS与物联网,使得CPS物联网有时可以互换使用;因此,应认为CPS框架所描述的方法对物联网是同样适用的。
在我看来,CPS与物联网重叠程度最高。大多数CPS系统/应用程序可以很好地归类为物联网系统,反之亦然。当然,这一切都取决于对这些术语和技术的定义和看法,CPS和物联网都是网络系统,可能涉及物理传感和/或嵌入式设备,即两者结合的物理和数字/网络世界的各个方面。然而,不同的社区将青睐一个或另一个。例如:
工程社区(例如,机械工程,航空航天工程,航空)和嵌入式系统和系统测试和验证的计算机科学家通常使用CPS(优先于物联网)。此外,在美国优先CPS在物联网之上。
电信和网络社区,包括研究更广泛的领域下一代网络和未来的互联网的计算机科学家一般常用物联网(优先于CPS)。在欧盟,一般用物联网比CPS(虽然后者在诸如未来制造,例如,工业4.0中是核心技术)多。

图8:CPS的本质
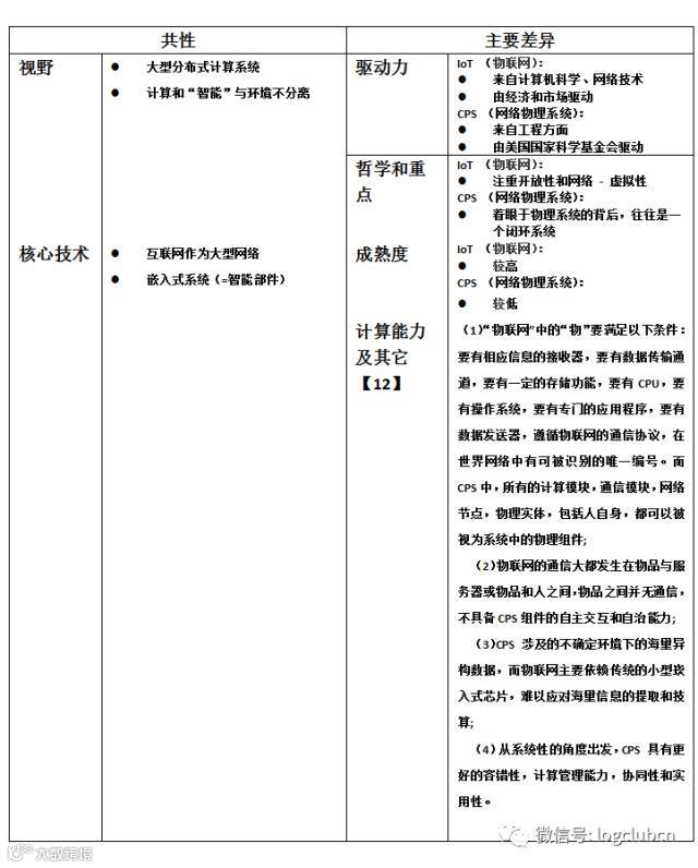
下表总结了主要的CPS 和IoT的共性和主要差异:

2.2 CPS和IoT 的融合趋势
下面的图9描述了物理和数字世界的融合趋势。研究者和实践者正在思考如何使CPS与物联网可以深入集成为大规模具有二者优点的分布式智能系统。

图9:物理和数字世界的融合趋势
下面的图10表明CPS与物联网融合的结果将是创新一个超越传统的技术体系:

图10:创新超越传统的技术体系
3.CPS概念图
以下的图11是CPS的概念图它给我们更多关于CPS的详细信息。此图是由本文作者将英语翻译成中文的版本。英文原版图片一开始源于由NIST S. Shyam Sunder在2012年3月13日在芝加哥的NIST CPS研讨会上给出的CPS系统分类。
加州大学伯克利分校的Edward A. Lee把分类法转换成了一幅图片,然后开始用各种人的输入来发展它。英文原版图片发表在http://cyberphysicalsystems.org的网站上。

图11:CPS的概念图
从图11,我们可以看到CPS是一个具有广泛应用非常复杂的系统。归纳起来:
CPS支持混合模式,并且深度嵌入
CPS包括几个主要子系统:控制系统(包括智能系统),通信系统,计算系统, 安全系统, 管理系统
CPS具有与人和物理世界的接口,特别是智能设备
CPS 具有几个重要的系统质量属性: 安全性, 高可靠性, 并发性,可扩展性, 异构性, 可控性, 自主性,自适应性,和互操作性
下面, 我们将介绍几个重要的CPS应用。
4.CPS的应用
下面, 我们将主要介绍CPS在以下三个方面的应用:智能制造和工业4.0,智能供应链与物流,智慧城市。
4.1.智能制造和工业4.0
2013年4月德国科学和工程研究院(acatech)发布了其著名的报告“确保德国制造业的未来-实施创新的工业4.0战略的建议(”Securing the future of German manufacturing industry Recommendations for implementing the strategic initiative INDUSTRIE 4.0“)“。
报告指出,工业4.0是一个以CPS为核心技术,服务互联网为顶层和物联网为底层的智能产业。 如图12所示它包括核心的智能工厂及其智能支持和输出,其中包括智能移动,智能物流,智能电网,智能楼宇,智能产品:

图12:工业4.0
下面的图13显示了智能制造中的CPS系统。它引领工业从自动化转向智能化。

图13:CPS是智能制造核心技术
2016年2月美国国家标准和技术研究院(NIST)发布了“智能制造系统的一系列现行标准的概观(Standards Landscape for Smart Manufacturing Systems)”。它比较了德国工业4.0和美国工业互联网, 并指出了网络物理生产系统 (Cyber-Physical Production Systems)的未来。
本文不会详细讨论工业4.0。我们只是想告诉你CPS是智能制造和工业4.0的核心技术。
4.2.智能供应链与物流
4.1 指出了智能供应链与物流是智能制造和工业4.0的重要组成部分。国外称之为logistics4.0(物流4.0)。正如德国弗劳恩霍夫物流研究院院长Michael ten Hompel所说的:“物流是任何行业运作成败最具决定性的因素,没有物流就没有工业4.0,因此工业4.0时代其实就是物流4.0时代”。(http://gongkong.ofweek.com/2016-05/ART-310000-8500-29100341.html)。
在工业4.0时代,生产制造活动的发起点不再是制造企业,而是最终用户。整个价值链由过去企业推动的模式转变为用户拉动的模式,即一切生产经营的出发点变成了最终用户。用户的需求变得更加个性化、高端化,讲究参与感与快速响应。
在这种新的生产模式下,首先受到冲击的其实正是制造企业的物流部分。智能供应链与物流应运而生来满足用户定制化、快速响应等要求,达到更具有高柔性的自动化物料配送和根据订单做出快速响应的能力。显然,这种智能产品物流是集成在智能制造的CPS的控制系统中。图14是智慧工厂中的智能仓储与物流的例子。

图14:德富莱智能科技股份有限公司的智慧工厂中的智能仓储与物流
工业4.0时期,物流装备不仅要求是智能的,且设备之间还要实现联网,从而实现物流系统的智能化要求。例如德国物流研究院(Fraunhofer IML)自主研发了inBin智能周转箱技术。通过在周转箱上加装感知与智能控制单元,实现了物流单元的智能化。
智能箱既能自主管理箱内的库存,又能向上级系统及时报告智能箱的状态,实现自动要货和补货的功能。基于智能箱的输送系统可采用分散控制技术,智能箱不再是被动单元,而是给输送系统发号施令的“主人”。在智能箱的指挥下,输送系统可以自动地将箱子送达目的地。
另一方面,可通过智能箱与智能物流设备(如穿梭车)集成,实现面向工业4.0的智能、高效、灵活的物流系统(http://mt.sohu.com/20161224/n476840499.shtml)。
工业4.0和智能制造带动了智能仓储和智能运输与配送的发展。智能机器人被广泛采用于智能仓库及配送, 例如亚马逊和菜鸟的智能仓库和无人机运输(图14)。

图15:智能仓库和无人机运输
CPS是智能仓库中智能机器人和无人机的一个关键的技术。此外,CPS技术带来的更多是供应链的创新与优化,标准化和智能化的流程会极大地提升供应链的效率并降低成本。
4.3.智慧城市
国外智慧城市有两种类型:
ICT类智慧城市(ICT-City): ICT=信息与通信技术(Information and Communication Technology)
IES类智慧城市(IES-City): IES =互联网驱动的服务(Internet-Enabled Services),也被称为物联网驱动的城市(IES-City is also called as IoT-Enabled City)。
两者的主要的区别是:
ICT-City:许多目前的智慧城市ICT部署是基于城市定制系统,这是不可互操作的,便携式跨城市,可扩展,或符合成本效益的。
IES-City:下一代具有物联网功能的智慧城市。任何IES-智慧城市的系统应该是可互操作的,便携式跨城市,可扩展,或符合成本效益的。国外文献叫PPI=Pivotal Points of Interoperability,中文叫轴心点系统互操作性/协同能力。
目前,我国及许多其他国家的智慧城市多属于ICT类智慧城市。这类智慧城市“信息孤岛”和“重复开发”常常严重,特别缺乏跨城市的可互操作性。
基于ICT智慧城市还不够“智慧”,此外一些新的智慧城市的框架设计工作目前正在进行中(例如ISO/IEC JTC1,IEC,IEEE,ITU等)但尚未融合,从而造成了利益相关者之间对IES-City框架的不确定性。
为了减少这些障碍,美国NIST及其伙伴正在召集一个国际工作组来从这些智慧城市的新框架和城市利益相关者中比较和提取共识的具有公共架构特征的框架,以提供标准的智慧城市解决方案,满足现代社会的需求。
2017/04/21 NIST发布了一个供讨论的IES-城市的框架草案。以下是这个IES-城市框架的时间表:

图16:CPS智慧城市框架时间表(NIST Dr. Martin J. Burns, 2017)
事实上,CPS技术已被应用到智慧城市的许多方面,如智能电网(智能能源)和智能交通。 IES-城市框架的目标是创建CPS智慧城市框架,支持CPS智慧城市的研究,开发和部署(适用于CPS和物联网),因此它需要多域透视, 适用于所有CPS域,支持跨CPS域的应用:

图17:CPS智慧城市框架的目标 (NIST Dr. Edward Griffor, 2016)
图17表明CPS智慧城市框架尝试在统一的CPS框架下构建一个跨域的大型智慧城市系统 (Cyber-Physical Social Systems),其中包括智能基础设施(电网,水,气,…),智能建筑,智能应急响应,智能医疗,智能制造,智能交通,以及更多。
本文作者认为构建一个跨域的CPS智慧城市框架的做法值得我国智慧城市项目借鉴。
5. CPS简短的历史
5.1 CPS概念的前辈
1926 Nikola Tesla "Teleautomation" (电信)
1948 Norbert Wiener "Cybernetics" (控制论)
1961 Charles Stark Draper "Apollo Guidance Computer" one of the first embedded systems (阿波罗导航计算机-第一个嵌入式系统)
1988 Mark Weiser "Ubiquitous computing" (普适计算或泛在计算)
1999 Kevin Ashton "Internet of Things" (物联网)
5.2 CPS及其发展
2004 Helen Gill "Cyber-physical systems" (网络物理系统)

图18:海伦的CPS的定义
“网络物理系统是物理、生物和工程系统,其操作被集成、监视和/或由一计算核心控制。每一个物理组成部分在不同维度被网络化。计算深深嵌入到每一个物理组成部分,甚至可能嵌入到材料。计算核心是一个嵌入式系统,通常需要实时响应,并且是最常见的分布式系统。“ (海伦的CPS的定义中译本)。
2004年美国NSF(国家自然科学基金)的Helen Gill女士在一个HCSS(High Confidence Software and Systems, 高信誉度的软件和系统)的研讨会上首先提出CPS的概念。
2006年2月发布的《美国竞争力计划》将CPS列为重要的研究项目。
2007年7月,美国总统科学技术顾问委员会把CPS列出了影响未来变革的八大关键的信息技术的首位。
2010年12月美国总统科学技术顾问委员会报告(PCAST)标题为设计数字化的未来:联邦政府资助的“研究和设计网络和信息技术的发展“项目要求持续投资CPS研究,因为其科学技术的重要性,以及其对美国安全和许多关键部门的重大挑战的潜在影响。
2010年美国国家科学基金会资助CPS研究:从小型项目(20万美元/年为期三年),中等项目($ 50万 /每年为期三年),大型项目(高达$ 100万 /年长达五年)
2012年美国联邦网络和信息技术的研究和发展(NITRD)CPS高级督导组发表了CPS Vision Statement。
2013年4月德国科学和工程研究院(acatech)发布了其著名的报告“确保德国制造业的未来-实施创新的工业4.0战略的建议”- CPS 为工业4.0的核心技术
2014年美国国家标准和技术研究院(NIST)建立了CPS公开工作组(CPS PWG)汇集了广泛的CPS专家在一个开放的公共论坛来帮助定义和形成CPS关键特性,以便更好地管理开发和实施跨多个“智能”的CPS应用领域,包括智能制造、交通运输、能源、和医疗保健。
2014年Horizon(地平线)2020是有史以来最大的欧盟研究和创新计划,近800亿欧元的资金超过7年(2014至2020),智能网络物理系统是其中最重要的一个投资项目。创新者的创新行动将体现在两个不同主题的价值链:
朝向平台和生态系统:支持将走向开放和合作CPS参考架构和平台的发展。
迈向“智能无处不在”的社会:我们的目标是建立嵌入式系统设计中心的欧洲网络,帮助企业提高他们的产品和服务的质量与创新的嵌入式ICT组件和系统。
2015年美国国家标准和技术研究院(NIST)发布了”Framework of Cyber-Physical Systems”(网络物理系统框架)草案。
2016年1月美国-德国举行了物联网/ CPS研讨会,美国与德国联手开展多项关于物联网/ CPS的问题研究,如:
物联网/ CPS混合建模框架
物联网/ CPS的工程过程
物联网/ CPS工具支持的概念
物联网/ CPS的可靠性工程
物联网/ CPS安全
物联网和CPS架构
群系统
2016年5月美国国家标准和技术研究院(NIST)发布了”Framework of Cyber-Physical Systems”(网络物理系统框架)第一个版本。
2017年4月 美国国家标准和技术研究院(NIST)发布了”IES-City Framework”(CPS 为核心技术的智慧城市框架)草案。
2017 美国10家研究机构和政府机构:美国国家科学基金会 ,美国国土安全部科学技术局,美国联邦公路管理局,美国国家航空航天局,美国国立卫生研究院,美国国立生物医学影像与生物工程研究所,美国国家癌症研究所,美国国家推进翻译科学中心,美国农业部,和美国国家食品和农业研究所联合基金持续投资CPS研究。
2017年3月1日,中国电子技术标准化研究院在北京举办了《信息物理系统白皮书(2017)》发布会。中国信息物理系统白皮书的发布标志着中国将大举进军这个研究领域,CPS 技术将在中国工业2025中大放异彩。
参考文献:
1. Andrew H. Bartels, Smart Computing Drives The New Era Of IT Growth, 2009
2. Helen Gill,A Continuing Vision: Cyber-Physical Systems, 2008
3. https://www.nist.gov/el/cyber-physical-systems
4. https://www.nsf.gov
5. http://www.innovation4.cn/library/r14012
6. https://en.wikipedia.org/wiki/Cyber-physical_system
7. 信息物理系统白皮书, 2017
8. http://www.b-padynamics.com/
9. http://www.acatech.de/
10. http://cyberphysicalsystems.org
11. L. Wang, G. Wang,Big Data in Cyber-Physical Systems, Digital Manufacturing and Industry4.0,I.J. Engineering and Manufacturing, 2016, 4, 1-8
12. Cyber-Physical Systems From Theory to Practice,Edited by Danda B. Rawat,Joel J.P.C. Rodrigues,Ivan Stojmenovic, CRC Press, 2016
13. 刘军,阎芳,和杨玺, 物联网和物流管控一体化,China Forture Press, 2017
作者 | 唐隆基博士,罗克博物流研究院特聘专家,曾任职于美国IBM,卡特彼勒和联邦快递,现湖南大学信息科学与工程学院兼职教授、广州捷世通物流股份有限公司战略副总裁和CIO。
One more things
数字化学会社群正在招募,旨在为数字化行业从业者、学习者和爱好者搭建一个交流平台。请仔细阅读下列分类,并准备名片。企业工程师优先入群。
加群方式:在公众号后台回复“加群”,按照步骤操作即可。
1、数字化学会(华为群)
2、大数据AI群
3、智能制造业群
4、数据分析师群
长按识别二维码,了解更多协会信息

