搜索
首页
大数快讯
大数活动
服务超市
文章专题
出海平台
流量密码
出海蓝图
产业赛道
物流仓储
跨境支付
选品策略
实操手册
报告
跨企查
百科
导航
知识体系
工具箱
更多
找货源
跨境招聘
DeepSeek
首页
>
荐读 |(附人工智能关联企业)中国科学院深圳先进院:人工智能行业研究报告
>
荐读 |(附人工智能关联企业)中国科学院深圳先进院:人工智能行业研究报告
广东省数字化学会
2019-03-13
2
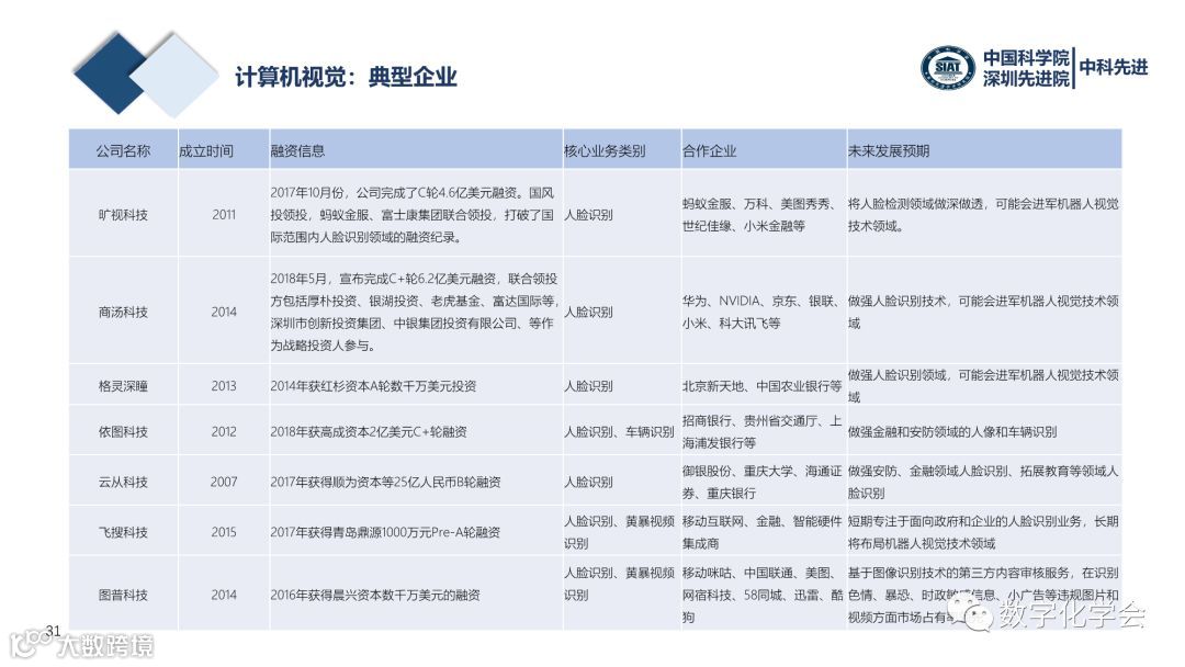
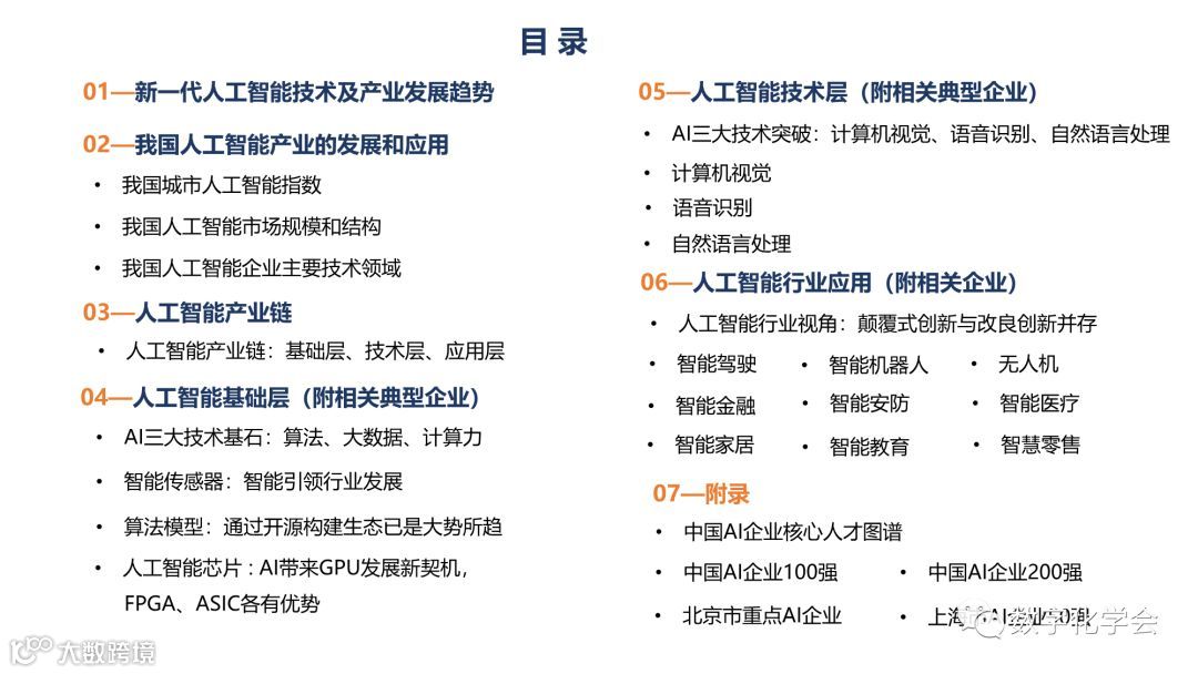
导读:本报告分为:1.新一代人工智能技术及产业发展趋势;2.我国人工智能产业的发展和应用;3.人工智能产业链;4.人工智能基础层(附相关经典企业);5.人工智能技术层;6.人工智能行业应用
本
报告
来源: 中国科学院
深圳
先进院
-End-
<点击以上图片即可查看.中国数字化学会白皮书>
欢迎点击“阅读原文”加入中国数字化学会,
成为我们一员!
【声明】内容源于网络
0
0
广东省数字化学会
帮助企业数字化转型,让数据成为生产力
内容
1127
粉丝
0
关注
在线咨询
广东省数字化学会
帮助企业数字化转型,让数据成为生产力
总阅读
359
粉丝
0
内容
1.1k