2019年人工智能进入了技术成熟曲线的低谷期,技术炒作的泡沫破裂,行业关注重心开始转变为人工智能如何落地产业。
爱分析发布的《人工智能2020:落地挑战与应用》,结合实际案例分析了人工智能技术给产业带来的具体价值创造和各行业落地进展和未来应用趋势,具体如下:






















































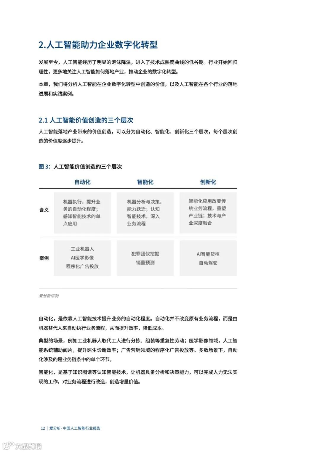
-

点击“阅读原文”加入数字化学会成为我们的一员!
广东省数字化学会2019年人工智能进入了技术成熟曲线的低谷期,技术炒作的泡沫破裂,行业关注重心开始转变为人工智能如何落地产业。
爱分析发布的《人工智能2020:落地挑战与应用》,结合实际案例分析了人工智能技术给产业带来的具体价值创造和各行业落地进展和未来应用趋势,具体如下:






















































-

点击“阅读原文”加入数字化学会成为我们的一员!