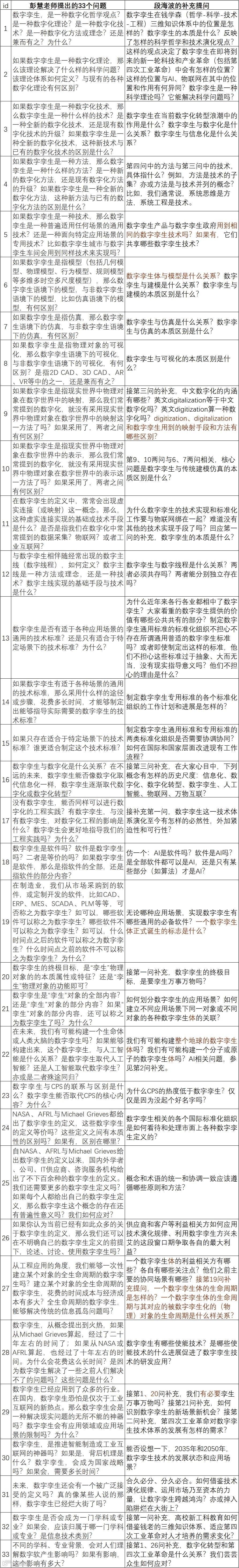
好问题比答案更重要。一个月前,中科院沈阳自动化所彭慧研究员在数字化企业公号上发表了《理解数字孪生:你应该回答的33个问题》一文。受彭老师启发式提问方式和提问背后真知灼见的鼓舞,笔者对彭老师的33问以继续提问的方式做了补充解读,参见下图1。除了改正原表中的错别字和为排版进行的个别字词调整外,图中标红的地方对笔者与彭老师分享的那一版表达不严谨的地方做了修正,对若干问题补充了几个提问。限于彭老师33问的框架,那一版对数字孪生另外一些具有根本性的关键问题没有提出或展开。本文站在技术和产业发展全局的角度,试图对数字孪生的问题空间做一系统分析和梳理,敬请业界同仁指正。

图1 彭慧老师的数字孪生33问及段海波的补充提问
(上图可上下滑动)
从2002年MichaelGrieves博士提出数字孪生的概念模型,到2010年前后美国空军和NASA确认数字孪生的名称,再到2021年数字孪生的第一个国际标准即将发布,数字孪生正好走完了20年的发展历程。而且随着近年来数字孪生在国内外各个领域都受到了越来越多的广泛关注,也出现了各种各样的声音。笔者在《为什么需要给数字孪生加上一个“体”字?》中提到,未来的趋势在共识中,当下的行动在系统中。在当前这个承上启下的关键时间节点,我们更需要运用系统思维,理解问题(空间),凝聚共识,轻装前进。本文在彭老师33问和笔者补充提问(图1)的基础上,梳理了以下六类问题及其若干子问题,欢迎业界同仁继续就数字孪生问题空间的类别和子问题扩展及其答案和解决方案,提出意见,补充完善。
这个问题背后的根本问题是,数字孪生(化)的对象究竟有哪些?或者说,哪些东西或事物可以被数字孪生(化)?这个问题只讨论可行性,暂时不考虑必要性、经济性和实用性。
很多数字孪生的定义和论述都提到了physical一词,物理空间(physical space/world)、物理实体(physical entity)、物理对象(physical object)、物理孪生体(physical twin)等。如果说,二十年前、十年前,人们还可以用physical一词作为数字孪生化对象的定语为数字孪生下定义,这还有情可原;那么,处在从应用探索期向领先应用期(数字孪生技术发展阶段的划分参见《数字孪生体标准化进展年度回顾》)转换的当下,我们需要更严谨的定义为这一技术体系能成功跨越鸿沟保驾护航。
如果坚持使用“物理实体“作为数字孪生化对象的外延,那么要想打破或证伪这一全称判断,找到一个反例即可。为此,让我们考虑以下子问题:
子问题1.1:以下事物哪些不属于物理实体:网络(包括但不限于通信网络、能源网络、社会网络(如社交网络)、物联网等等)、处于运行状态未联网的计算机、计算机软件、云服务、虚拟现实、CPS、人工智能系统(如机器人)、脑机接口系统、人类和某些动物的梦境和幻觉?
子问题1.2:如果对子问题1.1回答是非空集合,那么在这一非空集合中,哪个或哪些事物不可有对应的数字孪生体(digital twin entity)?或者说,哪个或哪些事物不可能被数字孪生化(digital twinned)?
子问题1.3:更极端的问法,一个数字实体(如正在运行的软件)、甚至一个数字孪生体本身,可以有对应的数字孪生体吗?即数字孪生体或数字孪生化(digital twinning)可以嵌套吗?
子问题1.4:如果物理实体不足以界定数字孪生化对象的范围,如何找到或提出简洁有效的概念术语组合,解决这一问题?
子问题1.5:物理实体、虚拟实体、数字实体、抽象实体、具体实体之间是什么关系?虚拟实体等于数字实体吗?子问题1.1中列举的事物如何归类到这些实体种类中?
这个问题背后的根本问题是,数字孪生化和数字化,“化”的内容是什么?即数字孪生化对象和数字化对象中的哪些属性和内容可以被数字孪生化或数字化?
这个之所以能成为数字孪生问题空间的一类基本问题,是因为笔者最近看到的几篇演讲、讲座和文章,把数字化和数据要素(如数据采集、数据治理等)进行了强因果关联,例如,一提数字化,不及其余,只强调数据的重要性;又例如,认为数字孪生化对象(物理孪生体)和数字孪生体之间只有数据的连接,而无其他。毫无疑问,这些观点和认识都是片面、有失偏颇的。为此,让我们考虑以下子问题:
子问题2.1:数字孪生化(digital twinning)与数字化(digitalization)是什么关系?如果是隶属关系,除了数字孪生化,还有哪些数字化方法和手段?如果是并列的互不隶属关系,两者的本质区别是什么?
子问题2.2:数字化(digitalization)和数字化转型(digital transformation)是什么关系?如果是隶属或目的手段关系,除了数字化,还有哪些数字化转型方法和手段?如果是近义词,它们有哪些细微区别?使用场合有何不同?
子问题2.3:数字孪生化对象和数字化对象中的哪些属性和内容可以被数字孪生化或数字化?或者说,数字实体(digital entity)中的比特,表征(represent)了数字孪生化对象或数字化对象中的哪些属性和内容?
子问题2.4:对数字实体(digital entity)中的比特,有哪些解读(interpretation)方式?数字实体中的比特,只是数据吗?
子问题2.5:作为信息度量单位的比特,除了数字实体,还有哪些存在形式?
这个问题背后的根本问题是,信息在数字孪生技术体系中有着怎样的重要地位和作用?这是一类庞大深奥烧脑的问题,已延申到技术哲学乃至科学哲学层面,跨越从哲学到科学、技术、工程的所有层次。
笔者在《新一轮科技产业革命视角下的数字孪生体》一文中提出,第四次工业革命将包含造物革命、能源革命和信息革命,正如众多物理学家相信,“信息”的概念也许会成为物理学新进展的关键,笔者也相信,信息将是第四次工业革命的重要推手。笔者进一步在《信息化的东风vs.数字化的西风:压倒or融合》一文中指出,为什么是信息化、而不是数字化成为《十四五规划和2035年远景目标纲要》2035年远景目标?人类文明进程不但需要工业化、城市化、全球化与信息化三个“两化融合”的“节流”,还需要以量子理论、新信息革命和造物革命为代表的“开源”。这些都需要抓住信息这个牛鼻子。为此,让我们考虑以下子问题:
子问题3.1:信息的本质是什么?钟义信教授关于信息的认识论定义和本体论定义(参见钟义信著《信息科学原理》北京邮电大学出版社2013),与杨学山部长关于信息的三态(自在态、自有态和记录态)(参见杨学山著《论信息》电子工业出版社2016),有何区别?是否等价?“物质、能量、信息”中的信息和DIKW层次结构中的信息是否共享相同的定义?
子问题3.2:智能的本质是什么?钟义信教授关于智能的定义(参见钟义信著《高等人工智能原理:观念·方法·模型·理论》科学出版社2013和《机器知行学原理:人工智能的统一理论》北京邮电大学出版社2014),与杨学山部长关于智能的定义(参见杨学山著《智能原理》电子工业出版社2018),有何区别?是否等价?DIKW作为智能体的认知框架是否完备?智能可以作为新的一层加入DIKW层次结构吗?或者智能遍在于DIKW所有层次?
子问题3.3:数字孪生技术体系的核心技术——建模,以及数字孪生体的核心——模型,与信息以及DIKW层次结构是什么关系?模型作为名词的数据模型、信息模型、知识模型之间有何区别和联系?模型作为定语的模型数据、模型信息、模型知识有何区别和联系?
子问题3.4:信息是什么时候起源的?是与物质、能量在我们当前这个宇宙初始的大爆炸时同时起源的?还是晚于物质和能量的起源,例如,是1948年香农在《通信的数学理论》一文中提出用比特作为信息的度量单位才有了信息?还是地球上有了人类才有了信息?或者有了地球生命就有了信息?亦或这个宇宙有了地外生命起源就有了信息?信息是泛宇宙的自然现象、还是属人的人工建构产物?
子问题3.5:我们经常挂在嘴边的物质、能量、信息是在怎样的意义上相提并论的?三者或其中的某两个有统一的可能吗?信息是等同于物质、还是有别于物质的?信息是物质所固有的或内在既成的东西、还是在主客体的相互作用中涌现生成的东西?信息是一个本体论范畴、还是一个认识论范畴?信息有可能既是本体论范畴、又是认识论范畴吗?
笔者在《为什么需要给数字孪生加上一个体字》一文中指出,数字孪生的本质是,通过数字化和模型化,以更少的能量,以信息换能量的方式来消除不确定性。认识事物的本质,可以有多种角度。但对像数字孪生、人工智能这样的复杂技术体系,最合适的角度就是技术演化的角度。这也是为什么笔者对彭老师第一问的补充提问说,数字孪生的本质反映了怎样的科学哲学和技术演化观点?这也是为什么笔者认为正确理解信息和信息化,对认识数字孪生的本质以及正确引导其技术体系的发展至关重要。
子问题4.1:信息和信息化是什么关系?信息化的本质是什么?目前我们对信息化的理解,有哪些脱离了信息这个词根和本源?有哪些尚未触及信息和信息化的本质?
子问题4.2:图1中笔者对彭老师第16问的补充提问:在大家心目中,下列概念有怎样的时间尺度:信息化、数字化、数字化转型、数字孪生、人工智能、物联网、万物互联、5G?
补充一些信息。中国的国家机关和政府部门,除了大家熟知的工信部,名称中有信息化外,还有一个重要的部门,规格比工信部高,名字中也有信息化,即中央网信办(2018年正式成立,其前身可追溯到2011年成立的国家网信办)中的“信”字。而且中央网信办下设的十多个局中,其中一个名为“信息化发展局”。要知道,2018年的当口,国内外数字化浪潮和数字化转型已经兴起,而在国内,企业信息化的叫法已见式微。
子问题4.3:工信部和中央网信办名称中的信息化,有何含义?是同义词吗?《十四五规划和2035年远景目标纲要》为什么要把信息化、而不是数字化作为2035年的远景目标?国家层面理解的信息化与国内产业界理解的(企业)信息化有何差异?如果信息是新一轮科技产业革命的重要抓手,信息革命是新一轮科技产业革命的重要推手,我们是否需要对信息化的内涵外延进行与时俱进的更新?
可以预见,2035年之前,不但工信部不会改名,而且由于内外挑战的增加,中央网信办及其信息化发展局也没必要改名。让我们假设一个问题:
子问题4.4:设想2032-2034年期间在准备《十七五规划和2050年远景目标纲要》时,国家层面会如何评价信息化目标的完成情况并制定新目标,那时有必要对上面三个政府部门和国家机关的名称改掉其中的信息化字眼吗?
关于信息化与数字化的关系,正如笔者在《信息化的东风vs.数字化的西风:压倒or融合》一文中所指出的,信息化和数字化并非铁路警察各管一段的接力关系,而是不同维度、不同时间尺度的事情,是站位角度不同的目的手段关系,有各自的业务场景和历史使命。无论是本世纪完成国家中兴,还是未来共同建设人类命运共同体、促进人类文明进程的角度,都需要我们更新对信息化的认识。
为了解决古希腊的马拉松传信和中国古代以及罗马帝国驿道驿站传书的低效率问题,从中国古代烽火台只能传递几种信号,再到1780年代第四次英荷战争英国皇家海军完善旗语用11种信号旗组合传递45种信号,再到19世纪上半叶法国建造的可传递196种信号的信号塔网络(556个信号塔贯穿法国全境,网络线路长达4800公里),再到1836年莫尔斯解决了用电信号对英文字母编码问题,再到现代工业软件领域的PDM系统和数字线程概念,再到未来的量子计算,所有这些都是信息化上的努力,都是信息化的历史进程,都反映了信息化的的目标——把正确的信息、在正确的时间、以正确的方式、传递给正确的人,都反映了信息化的本质——充分挖掘DIKW四个层次相互作用的涌现效应,以信息换能量的方式来消除不确定性,服务于人类认识世界、改造世界,推进人类文明发展进程(参见《信息化的东风vs.数字化的西风:压倒or融合》图6和图7)。
在时间尺度上,5G技术的商用周期,由于美欧的打压,估计只有十年左右;数字化和数字化转型浪潮的生命周期,大约二三十年到半个世纪;而信息化的尺度,则几百年、上千年。可以做这样的类比,信息化与数字化的关系,类似于共产主义和社会主义初级阶段的关系。中国和人类需要在不断探索实践的过程中不断丰富和发展对信息化的认识,虽然我们现在处于数字化转型的初级阶段,不成天念叨信息化,并不代表我们忘记了信息化的初心和更高级更艰难的使命,我们不会用信息化的空想否定和取代现阶段数字化转型的实践,也不会用现阶段数字化转型的实践去否定信息化早期的青葱岁月和未来的星辰大海。
在空间尺度上,数字化转型只是第四次工业革命的开胃菜;而以量子计算和通信为基础的新信息革命和信息化将纵贯新一轮科学革命、技术革命和产业革命(参见《新一轮科技产业革命视角下的数字孪生体》文中表1历次工业革命的技术系统分析)。这也是为什么笔者对彭老师33问的补充提问中提到:数字孪生是一种科学理论吗?它能解决科学问题吗?数字孪生在钱学森(哲学-科学-技术-工程)三维知识体系中的位置是怎样的?
子问题4.5:新一轮科技产业革命场景下的信息化会对数字孪生技术体系的发展产生怎样的影响?
全球第一个数字孪生国际标准ISO 23247的四个部分于六、七月份先后进入最终草案阶段,离正式发布只差临门一脚。笔者很高兴地看到,在最新一版更新中,ISO 23247接纳了“digital twin entity(数字孪生体)”的术语和概念,其在数字孪生制造系统参考架构中位置和内涵于笔者在《数字孪生体究竟是一种什么东西》和《数字孪生体标准化进展年度回顾》两文中对数字孪生体的定位完全一致,即数字孪生体是数字孪生系统的核心组件。
为什么笔者一直建议区分数字孪生系统和数字孪生体,并将其作为数字孪生问题空间的一类重要问题?让我们从系统架构和产业发展的视角考虑以下子问题:
子问题5.1:数字孪生体和数字孪生系统的概念和术语是否可以扩展其适用范围,从制造领域进入工业化、城市化和全球化的其他领域,如数字孪生能源、数字孪生城市、数字孪生网络等,成为数字孪生技术体系的基础术语?
笔者在《数字孪生体概念和术语体系团体标准实施稿》提出了按时间、空间和目的-手段关系构建的三维分类框架(图2),并在《对「工业软件:无尽的边疆」的一些看法》一文中将这个三维分类框架应用于工业软件的分类。

图2 按时间、空间和目的-手段关系构建的
三维分类框架
子问题5.2:给事物进行分类,是否存在统一的方法和框架?应用图2的分类框架为数字孪生系统的参考架构的各种视角和视图进行分类是否完备?
子问题5.3:在时间尺度上,用ISO/IEC/IEEE 24748-1:2018(系统和软件工程生存周期管理指南)中所关注系统与使能系统的交互,来展示数字孪生体与数字孪生系统的关系(图3),并作为数字孪生系统架构生存周期视图的模板是否合适,是否完备?如何实例化?

图3 数字孪生体与数字孪生系统的关系
——生存周期视图
子问题5.4:在空间尺度上,作为数字孪生通用系统的特例,单个的数字孪生系统、数字孪生系统族(family of systems)和数字孪生体系(system of systems)的参考架构有哪些差异和共性?跨空间尺度的数字孪生系统统一参考架构是否有意义?
图2三维分类框架中目的手段关系也可以理解为问题求解的逻辑。MBSE领域的RFLP(需求-功能-逻辑-物理)和企业架构的4A(业务-应用-信息-技术)架构分类都是系统架构在这一维度映射的实例化。
子问题5.5:在问题求解维度上,用TRIZ理论技术系统完备性法则来展示数字孪生体与数字孪生系统的功能关系(图4),并作为数字孪生系统架构功能视图的模板是否合适,是否完备?如何实例化?

图4 数字孪生体与数字孪生系统的关系
——功能视图
笔者在《新一轮科技产业革命视角下的数字孪生体》一文中认为,数字孪生和人工智能、万物互联一起,都是第四次工业革命的通用目的技术(参见该文表1历次工业革命的技术系统分析,通用目的技术可参考Elhanan Helpman编《General Purpose Technologies and Economic Growth》The MIT Press 1998)。现在,在国际标准化层面,数字孪生和物联网已成为一家人(ISO/IEC JTC1/SC41改名为物联网和数字孪生,ISO 23247引用了物联网参考架构)。接下来,数字孪生和人工智能需要怎样的互动?
子问题5.6:除了借鉴ISO/IEC DIS 22989(人工智能概念和术语国际标准草案)中,区分智能体和人工智能系统、区分人工智能系统和人工智能学科,同样为数字孪生构建丰富系统化的概念和术语体系之外,人工智能在技术演化和产业应用等方面能为数字孪生提供哪些经验和借鉴,以使数字孪生更好地承担第四次工业革命通用目的技术的使命?
这个问题本够不上数字孪生问题空间的一个类别,最多是个子问题的级别。但由于一直受到业界关注,笔者结合两项技术在标准化领域的最新进展,对它们的关系做进一步阐述和提问。而且,这个问题通常的提问方式(如图1第23问,数字孪生与CPS的联系与区别是什么?)并不准确;更严谨的提问是用“系统”对“系统”,即数字孪生系统与赛博(非要叫成信息也可以)物理系统的联系和区别是什么?
笔者在《数字孪生体标准化进展年度回顾》文中提供了一个系统分析和技术演化的视角,即CPS是通过集成智能传感器、软件和执行器,增强物场(TRIZ术语)相互作用,来改善人工物理系统中的控制子系统控制功能的执行;而数字孪生系统是为一个人工物理系统建立数字孪生体,利用超系统资源实现整个系统向双系统跃迁的进化趋势(图5)。在技术演化的宏观层次上,由于数字孪生系统在提高人工物理系统理想度的全局性贡献,相比CPS,更具符合新一轮产业革命通用目的技术的要求。而且由于人工物理系统完备性的嵌套和递归,两者可以互为使能技术,但都不构成对方的预先技术或前提条件。

图5 数字孪生系统和赛博物理系统
在技术系统进化体系中的位置
除了彭老师的第23问和笔者的补充提问,这两项几乎同时诞生的技术,近年来在国际标准化领域表现出了极大的、甚至是数量级上的差异:在ISO、IEC、ITU三大组织,没有以CPS为标题的标准,没有以CPS命名的分委会、咨询组、特设组、工作组、研究组等;相反,数字孪生相关的国际标准化活动却如雨后春笋。
近年来,在ISO体系下,出现了两个CPS相关的标准和一个工作组。一是美国汽车行业的SAE J3061-2016(Cybersecurity Guidebook for Cyber-Physical Vehicle Systems)升级为ISO/SAE 21434(Road vehicles — Cybersecurity engineering),本月将正式成为国际标准。另一个是,ISO/TC 184/SC 1专门为ISO 23704成立了WG 11(Reference model for cyber-physically controlled smart machine tool systems)。ISO 23704标准名称是General requirements for cyber-physically controlled smart machine tool systems (CPSMT),目前包括三个部分,第一部分是概述和基本原理。第二部分是用于减材制造的参考架构,第三部分是用于增材制造的参考架构。目前前两个部分处于国际标准草案阶段,第三部分处于委员会草案阶段。笔者认为,ISO/TC 184/SC 1/WG 11和ISO 23704名称中的controlled一词,不是画蛇添足,而是画龙点睛,不但与ISO/DIS 23704-1 给出的cyber-physical system (CPS)定义以及 ISO/DIS 23704-2 给出的cyber-physical system (CPS) unit定义一致,而且与笔者对赛博物理系统的功能定位也完全一致。
一个复杂系统的问题空间的探究和定义,既需要系统思维,也需要利益相关方的共识。本文在彭慧老师数字孪生33问和笔者补充提问的基础上,选取了数字孪生问题空间的五个基本方面,进一步提出了近30个子问题。欢迎业界同仁继续就数字孪生问题空间的类别和子问题扩展及其答案和解决方案,提出意见,补充完善。
作者介绍



