征集公告
工业软件是先进工业知识与经验的凝炼,工业软件自身的先进性既来自对先进工业先进需求的汲取提炼,也来自对根技术新突破、新成果的高效采用。为增强根技术新成果提供方与工业软件厂家或最终用户方的连接,促进国产工业软件差异化竞争力的打造,联盟将于近期围绕以下两个新场景新技术领域,发布第二批工业软件新场景新技术难题,以广泛征集解题思路方案,并展开后续的创新项目申报。本次发布的新场景新技术使能工业软件难题将来自以下技术领域:
AI for Engineering (AI4E)
复杂现象与系统物理建模
(一)2023年第二批难题浏览
* 文末点击“阅读原文”可在线浏览高清版⬇️⬇️⬇️
(1)AI技术提升六面体网格生成自动化问题
(2) AI湍流计算
(3)基于结构刚度矩阵的迭代法预处理AI优化融合技术
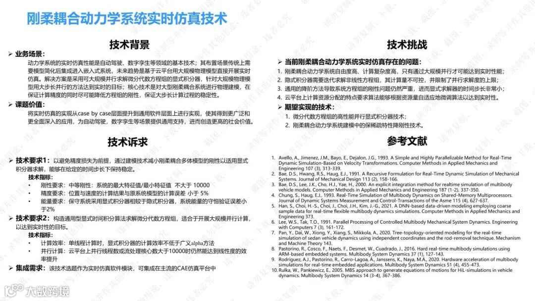
(4)刚柔耦合动力学系统实时仿真技术
(5)基于预训练AI模型的元件库生成
(二)征集时间
2023年12月28日 至 2024年1月29日 18:00
(三)征集流程
了解难题内容→获取解题参与详解说明及解题思路方案模板→解题思路方案准备→在规定时间内提交报名信息,并上传方案→方案预审核反馈及确认→内部评审解题思路方案
(四)报名及方案提交链接
扫描上方👆二维码即可报名
或网页端搜索:https://jinshuju.net/f/Zhlt3L
(五)联系方式
联系人:陈经理
联系邮箱:chenyichen@datalinkin.com
扫描上方👆二维码添加联系人企业微信
(六)附件
附件1:解题参与详解说明
附件2:解题思路方案模板(PPT)
* 文末点击“阅读原文”获取附件内容⬇️⬇️⬇️
推荐阅读
点击“阅读原文”查看更多详情🔎

