能量按摩精丹是个宝,但要读懂并用好,才能发挥其强大的功效。
每个人用同样的量和同样的用法,效果却不一定相同,因为每个人的身体底子不一样。有如在烂泥或沙地上建楼,要打很深的桩,花很多钱在地基上仍未见地面有变化;如果在平地,则可节省一半以上时间和金钱投入即可看到楼建起来。所以,我们会看到有人一用就有神奇效果与变化,有人却感觉不明显,于是就会犹豫及怀疑。表面没感觉不代表身体没有变化,身体养生是一个累积叠加的过程,就如饿汉吃饭,吃第一碗,没感觉,吃到第四碗,终于有饱的感觉,但不能说前三碗是没用的。
要用好产品,首先要了解这个丹的作用。圣菲之美能量精丹首先是补能量(补气)、提升免疫力与修复力,然后是排浊气、安神、放松肌肉与神经、改善微循环,透过能量的补充来运行经络、化气结、修复身体,每个人都可以透过它找到所需。
所有能量丹用于按摩,不是把精华涂上去,而是用阴力搓至发热,才能达到最佳效果。现将能量丹使用方法分享给拥有的朋友,希望能透过能量丹让你的健康与生活从此改善,全家远离药物和医院。

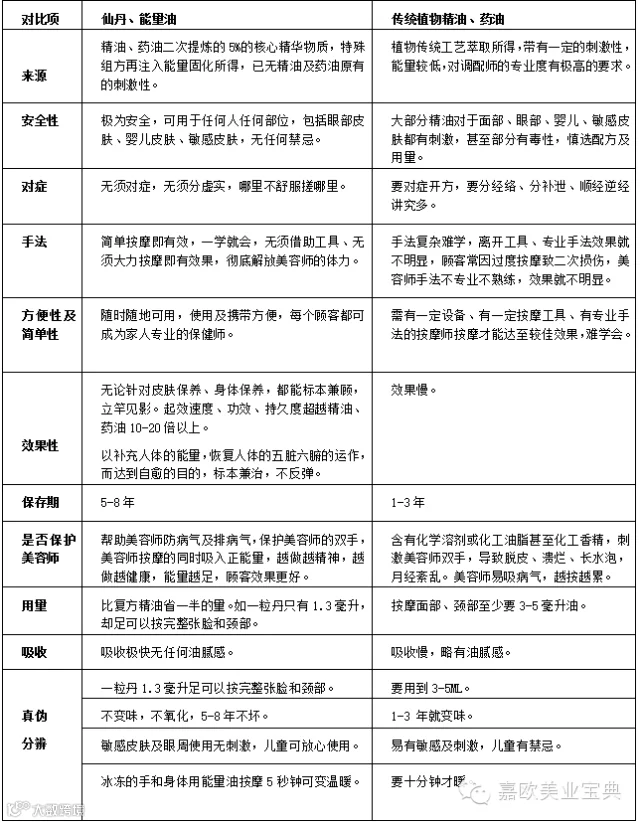
华香龙能量丹:是从极品FCC有机植物单方精油当中,透过世界先进的技术提炼,把其仅含的5%最精华、最有效、分子量最小、最安全的成分提炼出来,把植物精油原有的刺激性、毒性、杂质、多余的成份去掉,所得的精华素量小高效,绝对安全,无任何禁忌。100公斤纯植物单方精油,只能提炼出如果用相机来形容精油,传统精油、药油就是旧时要放胶卷的相机。对专业及技术有高要求,使用麻烦,不方便,禁忌多,效果不尽人意。能量油就是数码相机,方便、安全、简单、高清、效果好。
l 唯一比精油及药油的起效速度、渗透深度、效果持久度强10-20倍以上的养生美容产品。如:痛经,用能量油稍加按摩腹部,数分钟即止痛;眼睛干痛,用能量油按摩一分钟,干痛情况消失。
l 唯一绝对安全无任何刺激及禁忌,包括儿童及敏感皮肤都可随意使用的养生美容产品。
l 唯一简单、轻柔按摩即起效,无需用力按摩,可居家随意使用的养生美容产品。
l 唯一按摩师可越按越健康、越按越精神的能量精华,有效保护按摩师。


一、健康人群:如果每周能保持使用能量丹2-3遍按摩于全身,或至少按摩于腹部、背部(尤其要搓脊椎)、头部、腿关节、手心、脚心、乳房,可延缓身体机能及肌肤、五脏的衰老,提升免疫力,保持充沛精力,头部供氧足、记忆力好,每天状态100分。
二、亚健康人群:如果每周能保持使用能量丹2-3遍按摩于全身,或至少按摩于腹部、背部(尤其要搓脊椎)、头部、腿关节、手心、脚心,坚持使用一个月以上,可帮助身体回复健康状态,提升免疫力与修复力,避免了从功能性疾病到器质性疾病恶化的可能性。用能量丹配合刮痧,无痛、痧气出得快、痧退得快,且痧易刮透、刮通,比传统产品的速度快3-5倍以上,特别是用于刮背、乳腺、面部。
三、精力不足、易疲劳、易上火人士:每天出门前或感觉疲劳、腰酸背痛、胸闷心慌、头痛、中气不足、懒言少语时,顺时针用双掌用阴力把丹内精华按摩于腹部20遍,再搓腰部20遍,搓手部心包经10遍,即可缓解。或用精华搓后脖子10遍,再用能量丹搓手部心包经10遍,可快速改善脑部供血供氧、心肌缺血、呼吸不畅、头昏脑胀现象。
四、美容人士:在按摩时,取能量丹精华替代按摩膏或和按摩膏混合按摩,不仅美肤、紧肤、排毒、改善轮廓,且可对五官及肌肉层的衰老现象有极佳调理作用;亦可把能量丹精华和面部乳液或乳霜调和(每次霜的用量加2滴能量丹精华)后涂于面部,面部肌肤即明显感觉微微发热、血液循环加快,5分钟后,即明显变紧致、饱满、有光泽(可作对比,一侧只涂原乳液,一则涂加了能量丹精华的乳液,二侧的感觉完全不同);或用能量丹做面部刮痧或松筋按摩,对于面部色斑、黄气、黑眼圈改善效果极佳,坚持使用5次以上,色斑明显变淡。
五、美发人士:每次洗头前5小时或睡前把能量丹精华搓于发根,起床后洗头,坚持使用5次以上,有助头发乌黑、亮泽、止脱,有效改善头风、头痛、头晕。或在发廊洗头时,清洁后把本品涂于发根和发际线,让按摩师按摩后再把发梢用洗发水洗一遍即可。
六、美体人士:用对应的能量丹配合各种经络按摩或按摩工具,通经络快,减肥、雕体、美胸效果好,且无痛、舒适。
七、眼保健人士:眼睛干、昏、花、老花、用眼过度、眼睛浑浊等,用对应的能量丹按摩眼部,坚持10天以上,可明显改善以上现象。
八、儿童保健:儿童每天用对应的能量丹搓背部、腰部(尤其是脊椎、脚心、手心、膝关节、踝关节),可促进儿童生长发育,提升免疫力与精力,有助长高长壮、代谢正常。儿童记忆力差、专注力差、听力差或阅读力差、晕车、多动,都是因为背部肌肉僵硬导致脊椎神经传导受阻,常用能量丹按摩背部,孩子以上问题会得到极大改善。

九、急症应对:
⒈ 痛经:用对应的能量丹搓腰部、腹部,10分钟后可缓解;每周用1-2次,可远离痛经。
⒉ 胃痛、腹泻、肠胃胀气:用对应的能量丹搓腰部、腹部,10分钟后症状明显减轻。
⒊ 跌打肿痛:用对应的能量丹轻柔按摩肿痛处,比活络油快5倍以上的时间改善问题。
⒋ 发烧:用对应的能量丹搓脊椎和背部、顺时针搓腹部、搓手心、脚心、踝关节,然后用能量丹从中指尖顺手掌阴面的中间向肘部上推心包经30-50遍,先做左边手,再做右边。30分钟后可慢慢退烧,寒气入侵严重者可能会再度烧起来,就再重做一遍,每天做1-2次。
⒌ 流鼻水:使用同应对发烧方法,只是不用逆推心包经,且按摩后要脚部穿上袜子保暖,外加一件有领的上衣。
⒍ 小儿夜啼或情绪不稳:用对应的能量丹搓脊椎和背部、顺时针搓腹部、搓手心、脚心,再用一滴涂于人中。

现在市场上声称能量油的产品很多,什么样的产品才能叫能量油?
闻到、摸到都有效果。
手法轻柔用气来按摩,无需依赖复杂工具及手法就有效果。
使用过产品的房间能量都变正。
绝对安全无刺激,敏感皮肤、孩童都可长期使用。
5-8年不变味变质。
效果快,一次见效。
四、华香龙能量油、仙丹和传统的植物精油、药油的区别:


仙丹及能量油的使用注意事项:
按摩师在按摩前要确保手暖和健康(按摩师经期、疾病期间用仙丹或能量油给顾客按摩,效果不明显,能量全被按摩师“抢走”,因能量向弱处走)。按摩师及用户彼此要放松、心静、专注、喜悦,相信产品的效果,焦点在正面的效果上,效果更佳。
切勿往胶囊内精华添加其它精油或基础油,会破坏其特定的组方及能量,影响胶囊精华油的效果。
不可过于用力或快速按摩,会影响效果。对于瘀伤部位,用力要轻柔缓慢。
真假能量丹的区别
1.香气不同:真的仙丹打开后至少能闻到十种以上的精油味道,闻之唾液增多,呼吸更长通畅舒展,假的仙丹只能闻到单一的化工香精----香茅香精的气味,闻多了恶心头晕。
2.滋润度、延展性不同:真正的仙丹内含珍贵的精油精华素,滋润度和延展性特别好却不会觉得油腻,容量1.3ml/粒的仙丹可以按摩一整张脸,而假的仙丹看起来很油,延展性很差,容易干。
3.安全性不同:真正仙丹含的是把有机精油经过精馏提炼出的精油精华素,安全性非常高,可直接涂抹于婴儿皮肤、敏感皮肤等任何皮肤,烫伤、烧伤也可以直接涂抹起修复效果也很好。假的仙丹是用矿物油+化香精做出来的,不能用于婴儿及敏感脆弱皮肤,更不用于创口中。真正的仙丹可以剪开将油直接滴到嘴里吃可以促进胃部微循环,假的仙丹是化工的石油(白油+化工香精)提炼出来的,不能口服。
4.能量与促进循环速度不同:真正的仙丹按摩在皮肤上,可以感受到身体温暖得很快,微循环加快,透过5D仪器检测,用前和用后,细胞的能量变化非常大,仅使用一次,就能看到从不可修复变得可以修复,从缺乏能量状态变成充满能量的健康细胞。连美容师用按摩,也会感觉到冰凉的手掌暖得特别快。假的仙丹经过很长时间的大力搓才能有一点点暖意,变化不明显。
5.化结效果不同:真正的仙丹化结很快,碰到气结、痛点,只要简单轻揉搓几下,结节和酸痛明显散开。假的仙丹只有润滑作用,要专业手法和工具反复长时间按摩才有一点点改变。
6.抗氧化效果不同:真正的仙丹内的油能量和氧份非常高,放8年都不会变味,假的仙丹放2-3年就变味了。
7.沾衣物:真正的仙丹滋润而不油腻,全身按摩完之后油马上被吸收掉,沾到衣服上不会沾上油印,就算油沾到衣服上,用水一洗就干净了。假的仙丹全身按摩完后肌肤显得很油腻和闷,甚至脸上会长脂肪粒,滴到衣服的油印用水洗不干净。

广州妮之珈贸易有限公司

