
开班时间:12月
中建信股东方面,除方朝阳和上海京荣企业管理合伙企业之外,其余自然人股东大多为精功集团核心管理团队成员。因此,接连三次入主“精功系”上市企业,方朝阳大有“指定接班”的味道,也一度引起市场质疑“精功系左手倒右手”。
金良顺曾被誉为绍企中的“定海神针”,屡在当地企业危急之时出手相助。
几十年的创业历程,他几乎顺风顺水,无所不能。
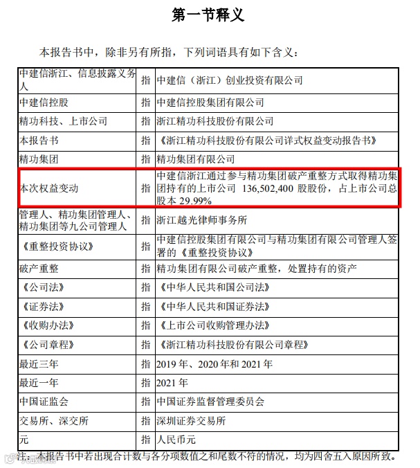
2019年,精功集团11只存续债券全部违约,合计余额61亿元。同年9月6日,精功集团等九家公司向法院申请进行破产重整。
1999年,方朝阳卸任精功集团所有的经营管理岗位,带领新团队专心投入钢结构产业。2003年,精工钢构通过重组长江股份,借壳登陆A股。同年,完成改制的精工集团迁址精功大厦,并更名为精功集团有限公司。
面对如今的局面,多位投资人表示惋惜,指出做企业,做大并不等于做强,但是很多企业家却走入一种极端的发展模式。


点分享

点收藏

点点赞

点在看

