学实操融资真功夫 到CCP
100%实操实用
100%专注专业
100%原创首创
100%易学易懂
100%超值回报
每个企业家都应是自己企业的资本策划师
资本时代来临,相信企业家们都知道,当代的企业家要学会用“生产经营”与“资本经营”两条腿走路。只懂生产经营,不懂资本经营的企业家,就不是一个合格的企业家!
因为当代企业的发展模式,已从传统的通过自身滚动简单扩大再生产的模式,转向以融资策划和资本运作(即资本策划)作为主要推动力的发展模式。通过融资策划与资本运作(即资本策划),内外聚集各种资源,提高核心竞争力,通过融资借贷、增资扩股、参股控股、挂牌上市、并购重组整合、转让剥离置换、租赁承包、MBO/ESOP、知识资本、品牌资本、政府资本合作PPP等资本策划快速扩充发展企业做强做大!这是中小企业未来成长发展的必经之路!
可以说,企业家将自身企业资本策划好、进而资本增值裂变做强做大的过程,就是企业经营发展做强做大的过程,资本策划能力决定企业做强做大能力!
企业家应该深有体会,在企业日常经营中,每个阶段都会有不同的融资和投资需求。一般来说,平均每个企业每年最少有大小不等的3-4次融资和2-3次投资理财需求,平均每个企业每3年就至少涉及到一次较大的增资扩股、改制、上市、兼并收购与重组的资本运作,这些工作如果企业自己完全不懂全靠请专业机构来做的话,需要耗费大量的金钱和时间成本、机会成本。
如果自己掌握这些资本策划的相关知识技能,很多工作是可以自己解决,既节约成本,又提高效率、把握先机!
企业家可以反思一下,当下很多企业,就是不注重资本策划知识学习运用,没有策划好企业的前途,从而导致产生各种死亡危机现象,疫情下的企业界比比皆是。如融资杠杆太高、融资补血无望,现金断流——失血死;市场培育靠烧钱——烧死;企业抢救机会成本太高——贵死;不符合主业发展规划——贪死等等。
而如果注重资本策划知识的学习与运用,就能焕发生机:明确企业资本的发展规划——方向生;明确客户所需市场前景——市场生;将企业资产做得更轻——轻装生;将资本投入企业经营做得更专——专业生;将资本投入产品开发做得更新——创新生;将资本投入到企业的核心竞争力与竞争优势——优势生;企业有通盘的资本策划、有稳定的现金流——资本生!
事实上,从新三板到北交所,从科创板到创业板,注册制改革星火燎原,当今中国资本大潮风起云涌,企业家不可能置身度外。企业要选择好生存之路,活得更好,其实就需要企业家拥有超强的融资策划与资本运作的智慧,才能化腐朽为神奇,或转危为安,或健康发展。
企业家拥有的这些资本策划能力,既是企业核心竞争力极其重要的部分,也是企业得以健康成长的基石,更是企业做强做大的必备技能!
学习掌握资本策划知识,就等于拿到了打开企业成功大门的金钥匙,自己策划好自己的企业,不仅仅确保企业资金链稳健、生存无忧长命百岁,还可以借助资本的能量“坐电梯”推动企业快速发展,早日实现财富的梦想!
这就是企业家必须学习”资本策划”知识的价值所在!
100%实操实用:
抛弃各种空洞理论说教和故弄玄虚的做法,直接传授各种借钱方法、VC/PE、股权设计、挂牌上市、并购重组、投资理财等实操实用真功夫,招招管用!
100%专业专注:
“资本策划”创始人朱耿洲专注从事并研究融资策划与资本运作(即资本策划)30多年,且将全部实战经验和智慧全部倾注于“资本策划”,千锤百炼毕生只磨这一剑!
100%原创首创:
全国首创!并共获20项国家版权保护,首创“资本策划”概念、知识体系、课程及“资本策划师”资质认证,并培养出中国第一批“资本策划师”!
100%易学易懂:
将实操知识按图索骥流程化、即学即懂即用即受益,全国近50万企业家已聆听学习受益。
100%超值回报:
“资本策划”知识和技能伴随企业从创业到整个生命周期,可助力中小企业彻底破解融资难,可以改变企业的生存、发展、盈利模式,从而改变企业命运!
中国资本策划研究院已培养出中国第一批资本策划师(CCP),被誉为“中国资本策划业的黄埔军校”,推出的《企业家资本策划实战课程班》,就是一套当前契合企业家需求的最适合、最实用、最全面的资本策划智慧学习课程,企业家可以把融资策划和资本运作(即资本策划)的实战功夫一次全学会、学精、学透、学神,力争成为成功策划自身企业资本的“融资策划实战专家、资本运作实战高手”!
企业家学习资本策划,成为成功策划自身企业资本的资本策划高手!
中小企业家作为企业创新发展的探索者、组织者、引领者,通过学好资本策划,全心全意地为自己企业服务,做好自己企业的资本策划师,将自身企业的资本策划好、将自身企业的资本不断裂变增值做强做大,从而实现企业的做强做大!利企利民利国!成为成功驾驭“资本”和“智本”的“资本家”与“智本家”!
——负笈远航、砥砺前行!这,是时代赋予中小企业家的选择与重任!
每个企业家都必须成为自己企业的资本策划师!
融资兴,企业兴,国家兴!
资本策划CCP 100%实操融资智慧
学实操融资真功夫 到CCP
企业家要学会“生产经营+资本运营”,用两条腿走路!
融资兴、企业兴!
【学习资本策划(CCP)收益】
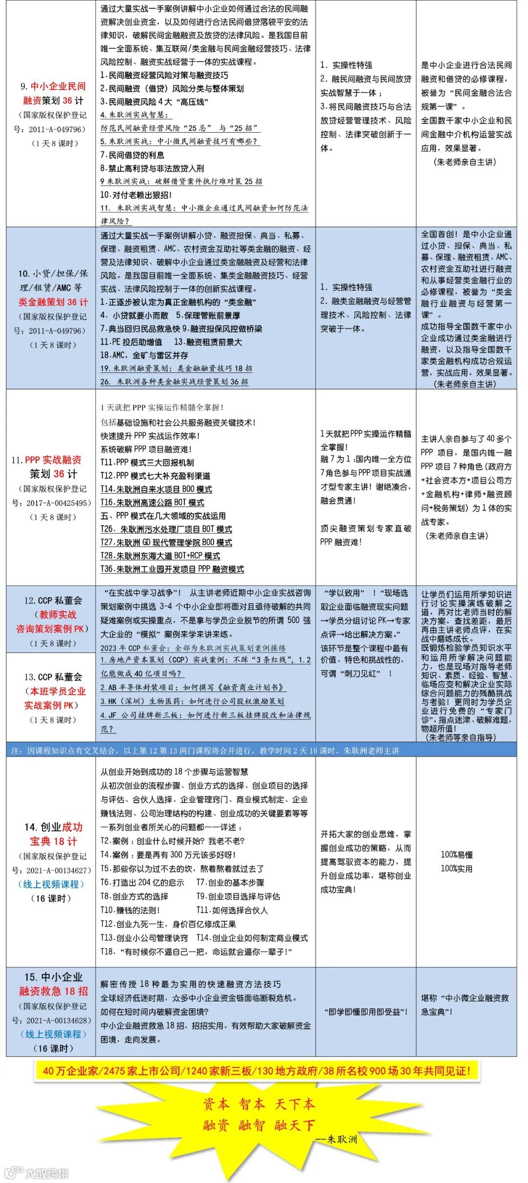
【资本策划(CCP)知识体系】
【创始人/版权人/主讲导师】

朱耿洲 院长/博士/律师/教授
【学员分享】
【CCP简介】
【招生对象】
【报名流程】
【学习费用】
【学习方式】
点分享
点收藏
点点赞
点在看



