破产重整完成 国资接盘
近日,科迪集团、科迪乳业已完成破产重整,由河南国资商丘市发展投资集团有限公司(以下简称“商发投”)接盘,科迪系创始人张清海出局。
天眼查显示,科迪集团仍是科迪乳业控股股东,持股比例为39.04%。不过,科迪集团则是由商发投控制,商发投通过旗下商丘市发投产业投资有限公司持有科迪集团99%股份。4月14日,科迪乳业董事会换届。新任董事长为李瑞生,曾任职于河南省商丘市发改委经济运行调节局局长等。
历经长城资产驰援、退市、破产重整、易主后的科迪乳业,已经正常经营,去年亏损是将利空出尽,今年一季度应该是盈利状态。
科迪乳业破产重整备受不良资产行业关注,主要是因为长城资产十年前对其债权进行的投行化处置成为业内经典案例。
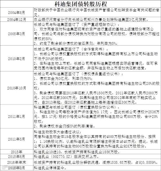
长城资产于2005年接收科迪食品集团3亿的不良,并在随后长达五年的过程中对科迪食品集团的下属子公司进行了深入了解,最终选定了科迪生物作为债转股目标,以2536万对价拿下科迪生物800万股,并且在合同中为自己留了后路,如果科迪生物2012年无法上市,则随后科迪食品集团逐年递增300万还款。
长城资产也为投资行为寻求保障。在科迪生物无法上市之后,转向科迪乳业这一朝阳企业,长城资产以极低的对价2.733元/股拿到928万股原始股,总成本2536万元。2016年解禁后长城资产大幅减持获得了将近10倍收益,约2.36亿。
当初,长城资产介入科迪债务,目标就是将其作为一个资本运作项目,助力科迪公司嫁接资本市场,最终实现成功退出。但这个过程异常艰难,历经十年。
2005年到2009年期间,科迪的经营状况极为不好,奶牛基地前期都在烧钱,自然没有充足的现金流。作为一位农民企业家,张清海的确缺乏一些金融知识,同时可能没有换位思考,主要考虑了企业自身的利害关系。因此,他初期并不和长城资产郑州办事处正面沟通,搞得双方一度难以推进工作。长城资产为科迪项目更换了多次项目组成员,但仍无济于事。
从科迪集团当时股权结构可以看到,科迪其实是一个典型的家族企业:科迪乳业和科迪速冻同属于科迪集团的控股子公司,张清海、许秀云夫妇是科迪集团的实际控股人,持有集团99.83%的股权。张清海是科迪乳业和科迪集团的董事长,科迪速冻的董事长张少华是张清海、许秀云夫妇的女儿。同时,科迪速冻的29名自然人股东中有7人和张清海、许秀云夫妇存在亲戚关系,5人为科迪集团高层。在这样的情况下,双方胶着了四年。
2010年,长城资产在与科迪集团商谈关键的“转股”环节时,科迪方面却提出:拟在境外上市。几经周折后,双方约定,长城公司以债权置换股权的方式取得科迪集团持有科迪生物公司20%的股权,如果科迪生物公司在2012年底前不能实现上市,自2013年起,在2012年还款基数上每年递增归还300万元。
但本想扶持上市的子公司科迪生物,最终被认定为无法单独上市,于是长城资产按原计划将目光转向另一家朝阳子公司:科迪乳业。2011年长城资产以其持有的科迪生物800万股股份置换为科迪乳业928万股股份,总成本2536万元,对价2.733元/股。
在多方的努力下,科迪乳业在2015年6月30日敲锣上市,这是当年股灾前的“最后一趟末班车”。
在债务危机解除后,科迪也没有踏踏实实搞主业,而是开始在资本市场搞事情。2015年,刚上市的科迪乳业便宣布以1.76亿元现金购买全国乳品前30强洛阳巨尔乳业100%股权。当然,钱还是需要借才有的。
次年,科迪乳业又出了份非公开发行方案,拟募资6.94亿元,用于低温乳品改造及冷链物流等建设。这一买,就买出来了商机,买出了奇迹。在外界看来,收购巨尔乳业使得公司扩大了其势力范围,避开了蒙牛伊利,实现了从农村到城市的跨越,可谓一笔神操作。
彼时,科迪集团已经成为了一个典型的家族企业,两个控股子公司科迪乳业和科迪速冻的董事长、高管与科迪集团实控人张清海、许秀云夫妇均存在亲戚关系,比如科迪速冻董事长张少华是该夫妇的女儿,5名高管为其亲戚。
自2018年开始,有关科迪欠薪的消息传出,消息涉及科迪集团、科迪速冻、科迪乳业和科迪水业等多家公司。
到2019年,账上仍有10多亿现金的科迪乳业又被卷入“奶农欠款”风波,共涉及了河南、河北、山东、等多地上千户奶农,涉及金额达1.4亿元。同年8月,张清海便放出消息,称商丘市政府决定设立20亿振兴基金救急。
本以为在政府救助下,科迪乳业会成功渡劫,没想到其仅支付了首笔奶款。这样一出自然也引来监管关注,短短1年中,科迪乳业已多次被监管发函。
科迪集团为缓解流动性风险,违规占用科迪乳业资金超18亿元。由于违规占用资金事项,科迪乳业被实施其他风险警示,股票简称由“科迪乳业”变为“ST科迪”。
科迪乳业在财务事项上糊涂账越来越多,后续又被查出2016年、2017年、2018年虚增收入及利润总额。最终,科迪乳业由于连续两年财务会计报告被出具无法表示意见的审计报告,于2022年6月摘牌退市。
在这段时间,科迪集团进入破产重整阶段。2022年,商丘市人民政府第184次常务会明确,同意商发投报名成为科迪集团破产重整投资人,完成对科迪集团的债务清偿,成为科迪乳业实控人。2022年9月科迪集团重整完成,商发投成为科迪集团控股股东,科迪乳业也被顺势收入囊中。
上述工作人员表示,“经过破产重整以后,科迪乳业已经完全是正常经营,此前是大量的债务压着科迪乳业,彼时的实控人也无心经营。通过破产重整引进战略投资人化解债务危机,国资正式入股。科迪乳业作为商丘市为数不多的上市公司,其中商丘市委市政府进行了帮扶,比如商丘市奶业振兴计划里面强调商丘奶业振兴靠虞城,虞城奶业振兴靠科迪。”
如此看来,国资纾困有望给科迪乳业带来“及时雨”,但科迪乳业能否就此走出泥潭还要继续观察。国有资本对民营企业施以援手在历史上并不罕见,对于已拿到纾困资金的上市民企来说,在短期债务风险或质押风险得到缓解的同时,还需尽快改善企业自身的经营。对于纾困大军本身而言,在救助民企的同时,也应加强自身的风险控制。目前,强调支持上市公司、为上市公司解困可以说已经成为当务之急,但更重要的是稳定股市、让股市健康发展、恢复股市的造血和融资功能才是解困上市企业最根本的举措。
来源:产业资本圈
声明:文章版权归原作者所有,如有涉及版权问题,请联系我们进行处理。本文不代表本号观点,并对文中观点保持中立,仅供交流参考之目的。
