大数跨境

企业注重资本策划知识的学习与运用,就能焕发生机

企业注重资本策划知识的学习与运用,就能焕发生机 企业家与资本策划
2024-06-03
1
导读:资本策划CCP 100%实操融资智慧CCP,中国资本策划业“黄埔军校”
资本策划CCP  100%实操融资智慧
企业家资本策划实战课程班/认证班
--CCP,中国资本策划业“黄埔军校”

学实操融资真功夫  到CCP

CCP智慧开创  5×100%标准

100%实操实用

100%专注专业

100%原创首创

100%易学易懂

100%超值回报

每个企业家都应是自己企业的资本策划师

——致砥砺前行的中小企业家

资本时代来临,相信企业家们都知道,当代的企业家要学会用“生产经营”与“资本经营”两条腿走路。只懂生产经营,不懂资本经营的企业家,就不是一个合格的企业家!


因为当代企业的发展模式,已从传统的通过自身滚动简单扩大再生产的模式,转向以融资策划和资本运作(即资本策划)作为主要推动力的发展模式。通过融资策划与资本运作(即资本策划),内外聚集各种资源,提高核心竞争力,通过融资借贷、增资扩股、参股控股、挂牌上市、并购重组整合、转让剥离置换、租赁承包、MBO/ESOP、知识资本、品牌资本、政府资本合作PPP等资本策划快速扩充发展企业做强做大!这是中小企业未来成长发展的必经之路!

可以说,企业家将自身企业资本策划好、进而资本增值裂变做强做大的过程,就是企业经营发展做强做大的过程,资本策划能力决定企业做强做大能力!


企业家应该深有体会,在企业日常经营中,每个阶段都会有不同的融资和投资需求。一般来说,平均每个企业每年最少有大小不等的3-4次融资和2-3次投资理财需求,平均每个企业每3年就至少涉及到一次较大的增资扩股、改制、上市、兼并收购与重组的资本运作,这些工作如果企业自己完全不懂全靠请专业机构来做的话,需要耗费大量的金钱和时间成本、机会成本。

如果自己掌握这些资本策划的相关知识技能,很多工作是可以自己解决,既节约成本,又提高效率、把握先机!


企业家可以反思一下,当下很多企业,就是不注重资本策划知识学习运用,没有策划好企业的前途,从而导致产生各种死亡危机现象,疫情下的企业界比比皆是。如融资杠杆太高、融资补血无望,现金断流——失血死;市场培育靠烧钱——烧死;企业抢救机会成本太高——贵死;不符合主业发展规划——贪死等等。


而如果注重资本策划知识的学习与运用,就能焕发生机:明确企业资本的发展规划——方向生;明确客户所需市场前景——市场生;将企业资产做得更轻——轻装生;将资本投入企业经营做得更专——专业生;将资本投入产品开发做得更新——创新生;将资本投入到企业的核心竞争力与竞争优势——优势生;企业有通盘的资本策划、有稳定的现金流——资本生!


事实上,从新三板到北交所,从科创板到创业板,注册制改革星火燎原,当今中国资本大潮风起云涌,企业家不可能置身度外。企业要选择好生存之路,活得更好,其实就需要企业家拥有超强的融资策划与资本运作的智慧,才能化腐朽为神奇,或转危为安,或健康发展。


企业家拥有的这些资本策划能力,既是企业核心竞争力极其重要的部分,也是企业得以健康成长的基石,更是企业做强做大的必备技能!


学习掌握资本策划知识,就等于拿到了打开企业成功大门的金钥匙,自己策划好自己的企业,不仅仅确保企业资金链稳健、生存无忧长命百岁,还可以借助资本的能量“坐电梯”推动企业快速发展,早日实现财富的梦想!


这就是企业家必须学习资本策划知识的价值所在!


学实操融资真功夫 到CCP
--资本策划CCP,100%实操融资智慧!
资本策划CCP课程,开创5×100%标准:

100%实操实用:

抛弃各种空洞理论说教和故弄玄虚的做法,直接传授各种借钱方法、VC/PE、股权设计、挂牌上市、并购重组、投资理财等实操实用真功夫,招招管用!

100%专业专注:

“资本策划”创始人朱耿洲专注从事并研究融资策划与资本运作(即资本策划)30多年,且将全部实战经验和智慧全部倾注于“资本策划”,千锤百炼毕生只磨这一剑!

100%原创首创:

全国首创!并共获20项国家版权保护,首创“资本策划”概念、知识体系、课程及“资本策划师”资质认证,并培养出中国第一批“资本策划师”!

100%易学易懂:

将实操知识按图索骥流程化、即学即懂即用即受益,全国近50万企业家已聆听学习受益。

100%超值回报:

“资本策划”知识和技能伴随企业从创业到整个生命周期,可助力中小企业彻底破解融资难,可以改变企业的生存、发展、盈利模式,从而改变企业命运!


中国资本策划研究院已培养出中国第一批资本策划师(CCP),被誉为“中国资本策划业的黄埔军校”,推出的《企业家资本策划实战课程班》,就是一套当前契合企业家需求的最适合、最实用、最全面的资本策划智慧学习课程,企业家可以把融资策划和资本运作(即资本策划)的实战功夫一次全学会、学精、学透、学神,力争成为成功策划自身企业资本的“融资策划实战专家、资本运作实战高手”!


企业家学习资本策划,成为成功策划自身企业资本的资本策划高手!


中小企业家作为企业创新发展的探索者、组织者、引领者,通过学好资本策划,全心全意地为自己企业服务,做好自己企业的资本策划师,将自身企业的资本策划好、将自身企业的资本不断裂变增值做强做大,从而实现企业的做强做大!利企利民利国!成为成功驾驭“资本”和“智本”的“资本家”与“智本家”!


——负笈远航、砥砺前行!这,是时代赋予中小企业家的选择与重任!

每个企业家都必须成为自己企业的资本策划师!

融资兴,企业兴,国家兴!






资本策划CCP  100%实操融资智慧

学实操融资真功夫  CCP

① 学会36种融资渠道200多种融资方法,其中80%为非银行融资
②重点掌握十几种中小企业实战中最常用的实战案例操作流程技巧
掌握企业股份制改制16个关键点、企业股权控制权设计、股权激励模型技巧
掌握私募股权(VC/PE)融资技巧、流程与关键点
按图索骥掌握各种上市挂牌实操核心流程运作审核关键点
系统掌握企业兼并收购及重组整合的操作流程技巧与反并购19种应对策略
系统学会担保小贷保理等各种类金融、民间金融的融资及其运营技巧和法律风险对策
学会PPP融资实战技巧,重点掌握基础设施公共服务十几种融资模型
全面通晓实用高效的36种主要投资理财方法技巧,从此天天“钱生钱”!
率先掌握知识资本等新资本运作技巧与创新模式,“中国资本+”战略布局成竹在胸!
资金如同企业的血液,提高融资策划与资本运作能力如同提升企业造血能力,

企业家要学会“生产经营+资本运营”,用两条腿走路!

融资兴、企业兴!

【学习资本策划(CCP)收益】


“一本万利” !6大超值收益:

⑴预防资金链断裂,解决企业生存问题!

据对近二十年特别是疫情期间倒闭的中小企业研究统计,中国中小企业平均寿命只有2.5年,其中最终由于资金链断裂而倒闭的企业高达85%。而众多倒闭的企业如果掌握并会应用融资策划和资本运作知识,是可以给企业注入资金资本,起码60%是可以免于倒闭的!学习资本策划(CCP)知识,可以快速提升融资策划和资本运作的能力,从而帮助您开拓融资思路,广开资本渠道,破解融资难题。

资金如同企业的血液,提升融资策划能力如同增加企业的自身造血能力,其关系到企业生死存亡,重要性不言而喻。企业家,你掌握了“造血能力”吗?

⑵融资有方法,解决企业融资难问题!

任何企业在经营中都会遇到资金问题。比如说项目很好,为什么有些项目找不到资金?没抵押、没担保、没房产如何融资?如何有策略地引进VC/PE?如何运用银行以外的几十种创新融资新招?如何在新三板、北交所、主板、创业板、科创板挂牌IPO?适合中小企业的融资渠道方法和技巧有哪些?万一企业资金链断裂怎么办?如何从根本上解决企业融资难题?这些企业日常经营中遇到的问题,本实战课程班中提出36种渠道200多种方法技巧等切实可行的解决方案。以后再遇到这些融资难题,大部都可以参照所学方法技巧自己解决。

⑶大大节约成本,自行解决日常经营融投资与资本运作问题!

企业成长发展的每个阶段,都会有不同的融资和投资需求。一般来说,平均每个企业每年最少有大小不等的3-4次融资和2-3次投资理财需求,每2-3年就至少涉及到一次较大的增资扩股、改制、股权设计与激励、上市、兼并收购与重组的资本运作。这些工作如果请专业机构来做的话,需要耗费大量的金钱和时间成本。比如说,一般的项目融资策划,请专业公司来做的话,收费在30-80万之间;请融资中介帮融资,收费按融资额的3-5%计收;公司要上市,请投行、律师、会计师、咨询顾问,这些费用就更昂贵了--数千万甚至数亿元!如果自己掌握相关知识技能,很多基础甚至核心工作是可以自己做的,一来节约成本,二来提高效率,三来锻炼自己!何乐而不为?

⑷找到 “电梯”,快速推动企业的成长与发展!

不知道您是否想过?像华为、阿里巴巴、腾讯、小米、7天、如家、拼多多、美团等从小公司快速成长发展成大企业,他们是怎样做到的?这些企业的发展,企业个性原因固然重要,但有一个共同点--就是通过融资策划和资本运作,让公司得到快速发展。为什么我们自己的企业就做不到?当代90%以上发展缓慢的企业,其发展模式主要是靠自身利润滚动积累加少量借贷来推动企业的发展,这是一种爬楼梯的发展模式!而快速发展的企业,90%都借助了融资策划和资本运作推动企业的发展,这就是坐电梯的发展模式!别人坐电梯,我们自己爬楼梯,怎能比得过别人?世道在变,上楼的方式在变,难道企业的发展模式还一成不变吗?如果您学习掌握融资策划和资本运作的知识和实战操作技能,就如同找到了推动企业快速发展的“电梯”,就能在竞争中胜出!

⑸赚到8层利润,快速实现财富梦想!

企业家可以说是一种最痛苦的职业!为了赚到钱,企业家几乎历尽艰辛、绞尽脑汁,其中的酸甜苦辣滋味非外人可以体会和理解。特别是近几年,随着中美贸易战的爆发、市场需求疲软、出口受阻、人工材料租金物流等生产成本的大幅度上涨,再加上新冠疫情等天灾,企业家普遍感到生意更难做、更难赚钱。按传统经营方式,企业不亏本倒闭,一年能赚5-10%已经很不错了,赚30%,非常厉害!赚300%或者更高?有可能吗?其实,现在企业赚钱的方式已经发生天翻地覆的变化。如果您有机会了解蚂蚁金服、阿里、腾讯、小米、万科、拼多多、顺风、百度等财富500强或者你当地发展最好、最快的企业,您会发现他们赚钱的方式,已经由传统依靠商品经营利润赚钱方式转为主要以融资和资本运作为主要利润来源的方式,这才是他们在逆境中甚至疫情爆发也能赚大钱的奥秘!

一般不懂融资策划和资本运作的企业只可以赚取1层财富也即是传统商品经营利润,而精通融资策划和资本运作的企业,实际可以足足赚到8层利润的财富!你掌握了吗?

学习资本策划,就是教会您学习并运用融资策划和资本运作来赚取8层赢利,从而快速实现自己的财富梦想!

⑹名师指点,物超所值!

与名师面对面,帮您解决融资难题。学习资本策划CCP,就有机会获得我国著名融资实战策划专家朱耿洲老师的亲自指点!朱老师破解融资困局三十年四千例,被企业家誉为“中小企业融资实战策划第一人” !其融资策划方法创新高超、实战可用、一招破局。这样,既可以学到知识,又能解决企业融资难题,又可结识名师,真正物超所值!

学习融资策划和资本运作知识,就等于拿到了打开企业成功大门的金钥匙,不仅仅确保企业资金链稳健、生存无忧长命百岁,还可以“坐电梯”推动企业快速发展,早日实现财富的梦想!这就是企业家参加资本策划(CCP)学习的价值所在!

每个企业家都应该学好资本策划,全心全意地为自己企业服务!

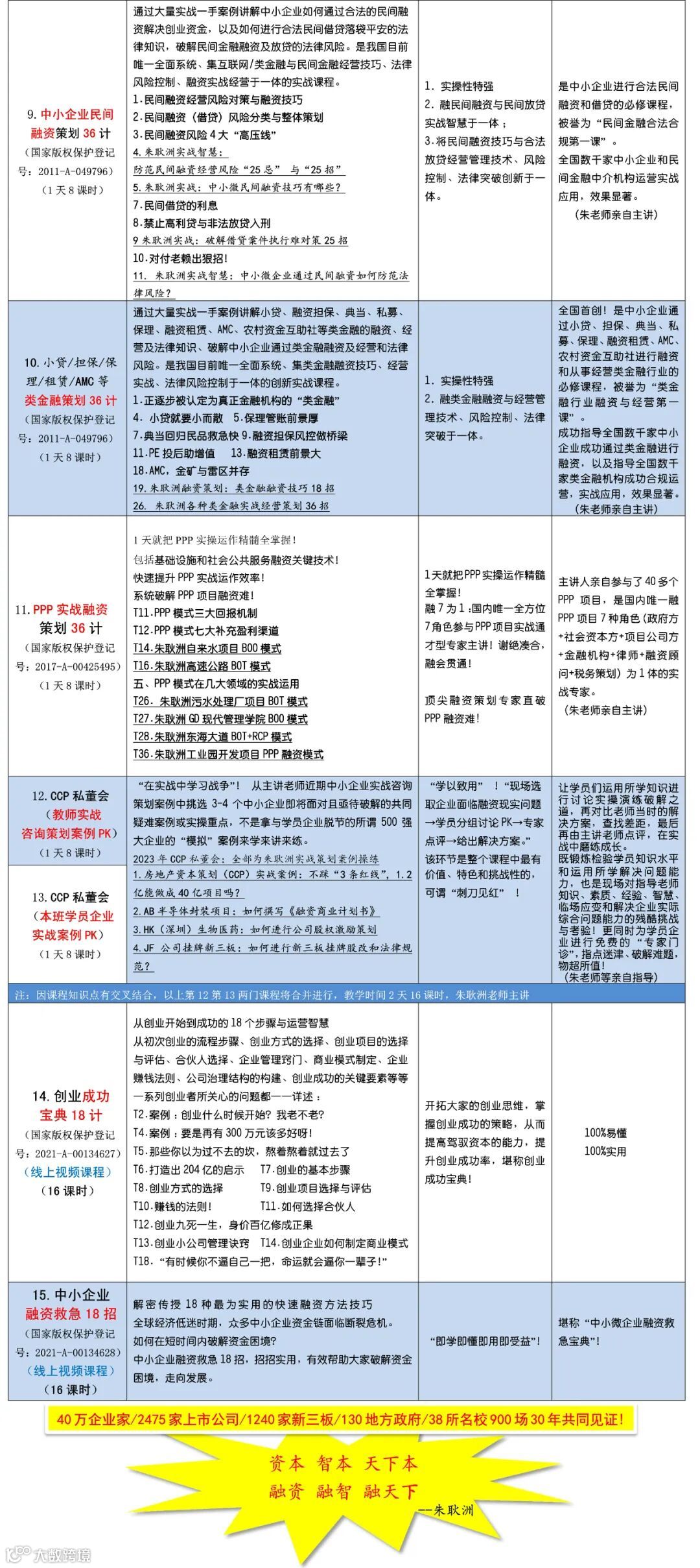
【资本策划(CCP)知识体系】


【创始人/版权人/主讲导师】

朱耿洲  院长/博士/律师/教授


著名融资实战策划专家
☆ 被企业家誉为“中小企业融资实战策划第一人” !
“融资策划36计”知识体系创始人 
 首届中国十大优秀策划专家 
☆ 首届全球金融类10强华人讲师 
☆ 2021年度中国十强讲师
 2017年中国企业教育特殊贡献奖 
☆ 2014年中国企业教育杰出人物  
☆ 2010年中国培训界杰出贡献奖 
        朱老师是清华大学、北京大学、香港大学、中山大学、人民大学、复旦大学、浙江大学、暨南大学、上海交大、上海财大、湖南大学、清华大学深圳研究生院、深圳清华大学研究院、清华大学长三角研究院、北京大学汇丰商学院、浙江财大、宁波理工学院、武汉大学、华中科技大学、西南财大、西南交大、西安交大、重庆大学、山东大学、山东财大、内蒙古大学、石河子大学、厦门大学、华侨大学、南昌大学、江西财大、江西省委党校、海南大学、云南大学、南京师范大学等30多所高校及国内知名培训机构、PPP项目融资、金融投融资资本运作、PE/VC、民间金融、互联网金融、房地产、工商管理总裁班EMBA等主讲专家、客座教授,全国巡讲超900场次,40多万学员见证融资策划36计课程的神奇魅力! 
        同时,朱老师创办中国第一家“企业融资专家门诊”咨询顾问模式,为近千家企业提供咨询策划服务。
口碑就是最好的水平和广告!

【学员分享】


【CCP简介】


CCP是中国资本策划(China Capital  Plan)及其知识体系的英文简称,也是中国资本策划师(China Capital  Planner)的英文简称,是由中国资本策划研究院和中国资本策划师协会在全国首创、独立研发培训,并获得国家20项知识产权保护,是国内目前唯一系统、全面教授融资策划和资本运作实战技能和技巧的知识体系。实操性强,专业权威。

通过学习,可以大大提升融资策划与资本运作技能技巧,有效破解融资难。如符合条件之专业人士通过相关的资质认证考核,还有机会获取资本策划师资质证书,成为资本策划师(CCP)——融资策划实战专家  资本运作实战高手!

中国资本策划研究院(全称:中国资本策划研究院有限责任公司)和中国资本策划师协会是由原全国人大财经委办公室副主任、我国《证券法》《投资基金法》《信托法》三法立法小组负责人王连洲先生和著名融资策划专家朱耿洲博士共同倡导并发起、在中华人民共和国香港特别行政区注册成立、具有独立法人资格按公司化运作的学术研究机构和协会,是中国第一个专业研究企业融资策划与资本运作的学术机构,也是第一个具有16项国家知识产权保护、第一家开展“资本策划师(CCP)”社会资质认证的专业权威机构。

广州市厦天管理顾问有限公司是研究院(协会)于2007年设立的资质培训认证中心,负责开展中国资本策划(CCP)培训与资质认证工作。

研究院(协会)宗旨:“提高中国中小企业融资策划与资本运作能力,破解融资难,从根本上提高中国中小企业核心竞争力”!


【招生对象】


中小企业家及高管、会计师及投融资等财务骨干;

投融资企业:创业者、融资人、投资人、合伙人、股东、实际控制人、董秘、证券业务代表;

专业中介:财务顾问、金融律师、税务师、评估师、策划师、融资中介、投融资咨询顾问等专业人士;

金融专业人士:银行、信托、证券、保险、PE/VC、融资租赁、保理、资管、担保、小贷、助贷、典当、投资理财、财富管理、民间金融等金融及类金融从业人士;

PPP项目各参与方,备创业者及有志于学习融资策划和资本运作实战功夫的各界人士!

【报名流程】


1.填写《报名申请表》,连同身份证(正反面)、大一吋蓝底照片(2张)微信发送至承办机构。

2.入学通知:收到《报名申请表》后3个工作日内组织审核,并向通过审核的申请人发送入学通知书和缴费通知。 

3.缴纳学费:学员接到入学通知书后,请将学费汇入指定账户,并将汇款凭证发送到承办机构。 


【学习费用】


1.课程班:学习费用48800元/人,该费用含听课费/教材费/结业证书费用等。

2.认证班:符合条件可申请报读“企业资本策划师(CCP)”认证班,学习费用58800元/人,与课程班合并授课。
企业资本策划师(CCP)--企业融资策划专家  资本运作实战高手

【学习方式】


学习方式线下每2个月集中授课2-4天+线上2门视频课程学习

学习时间:1年,线下课程共128课时。

学习地点:广州/深圳

课程班:修完全部课程,获颁《企业家资本策划(CCP)实战课程班结业证书》。
认证班:修完全部课程,考核合格后,可获《资本策划师(CCP)(中级)资质证书》。
欢迎加入CCP大家庭,把融资策划和资本运作的实战功夫一次全学会、学精、学透、学神!

【主办机构】中国资本策划研究院/中国资本策划师协会

【承办机构】广州市厦天管理顾问有限公司

地址:广州市番禺区南村万博捷顺路9号2栋607室

网址:www.ccp.hk.cn

报名电话:13560178293(高老师)

     18126658390(刘老师)

     18925020526(俪老师)


点分享

点收藏

点点赞

点在看


【声明】内容源于网络
0
0
企业家与资本策划
提供企业家最需要最关注的资讯及企业融资的实战技巧、融资渠道、最新政策,以及企业经营管理、企业家学习榜样等信息。
内容 0
粉丝 0
企业家与资本策划 提供企业家最需要最关注的资讯及企业融资的实战技巧、融资渠道、最新政策,以及企业经营管理、企业家学习榜样等信息。
总阅读0
粉丝0
内容0