
来源:大半导体产业网
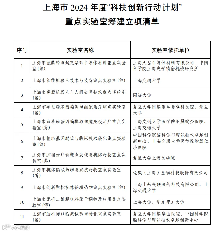
自上海市科学技术委员会官网消息,根据《上海市2024年度“科技创新行动计划”重点实验室(第一批)申报指南》与《上海市重点实验室建设与运行管理办法》(沪科规〔2022〕6号)有关规定,协同各推荐部门评审论证,现启动“上海市宽禁带与超宽禁带半导体材料重点实验室”等11家重点实验室筹建立项。

声明:本文内容及配图由平台转载:
https://www.semi.org.cn/site/semi/article/452577387e7d48a883524f781beebe93.html
仅供学习之用,如有内容侵权或违规,请联系本站处理,邮箱地址:dians5@suorec.com
欢迎关注硕源公众号,了解更多详细讯息!
微信公众号ID :GDSUOREC

