本文整理自行业分析报告,内容仅供参考。
TikTok Shop GMV Max广告系统实战精要
本文件深度解析TikTok Shop GMV Max广告系统运营策略,指出随着平台算法迭代,商家需从手动广告转向Product GMV Max模式,通过"放量优先、ROI后置"实现新品冷启动与爆款放大。
全店投放与精选商品组策略差异
全店投放适用于商品丰富、人力有限的成熟店铺,系统自动测款并挖掘新品;精选商品组聚焦爆款拉新、新品测试或清仓促销,避免滞销品稀释ROI,实现精准预算控制。
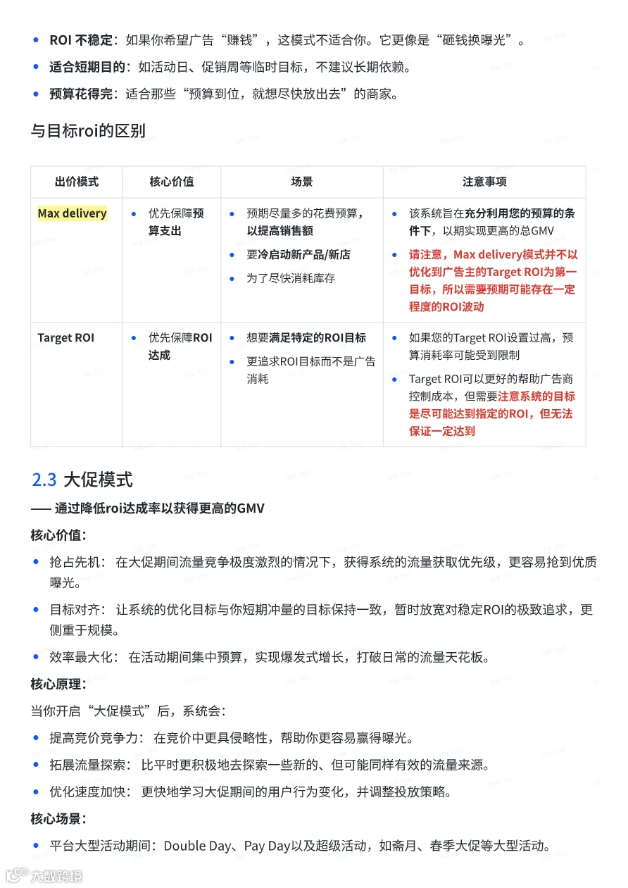
三大核心优化模式解析
Creative Boost用于小成本加热潜力素材(建议每日10–50美元,持续3–5天);Max Delivery以预算消耗为核心,适合冷启动或大促冲量;大促模式通过降低10%–20% ROI目标换取最高30% GMV增长,自动提升50%预算额度。
素材生命周期管理机制
系统依据视频是否在目标ROI下花费超1美元判定状态(未达标为"Not Delivering")。优先对排队中、GMV高且完播率高的素材实施Creative Boost,提升起量概率。
目标ROI设定避坑指南
避免直接套用历史VSA的ROAS(如5–6过高值)。应参考保本ROAS公式(客单价÷利润=平衡点ROAS),初始设为系统推荐值(通常3左右),先跑通流量再优化。
广告计划不衰退机制
Product GMV Max后台自动拆分为数百条子计划同步运行,具备自我进化能力。切勿随意关停计划,以免中断模型学习进程。
目标用户与应用场景
适用人群
TikTok Shop中腰部卖家、短视频带货运营经理、DTC品牌出海操盘手、专注东南亚及欧美市场的跨境团队。
典型应用场景
新品冷启动快速起量、大促活动流量抢夺、解决"有展现无转化"问题、VSA向GMV Max迁移策略对齐及团队培训。

