大数跨境

必备|2020年《安全生产法》宣传周内容

必备|2020年《安全生产法》宣传周内容 佛山市曙安安全技术服务公司
2020-12-03
1
导读:老铁们, 又到了一年一度的《安全生产法》宣传周的时间!从2017年起,将每年12月的第一周(12月1日—7

 老铁们, 又到了一年一度的《安全生产法》宣传周的时间

从2017年起,

将每年12月的第一周(12月1日—7日)

作为《安全生产法》宣传周,

集中开展宣传活动

本周为第四个宣传周

为大家准备了系列资料

一起来学习一下吧~


修订历程


2002年6月29日第九届全国人民代表大会常务委员会第二十八次会议通过,2002年11月1日实施。


根据2009年8月27日第十一届全国人民代表大会常务委员会第十次会议关于《关于修改部分法律的决定》第一次修正,2009年8月27日实施。


根据2014年8月31日第十二届全国人民代表大会常务委员会第十次会议《关于修改〈中华人民共和国安全生产法〉的决定》第二次修正,2014年12月1日实施。


2020年11月25日,国务院常务会议通过《中华人民共和国安全生产法(修正草案)》。


宣传视频

(建议在WiFi状态下观看)

十大亮点



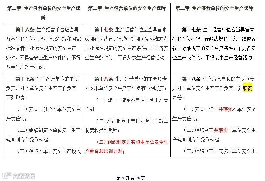
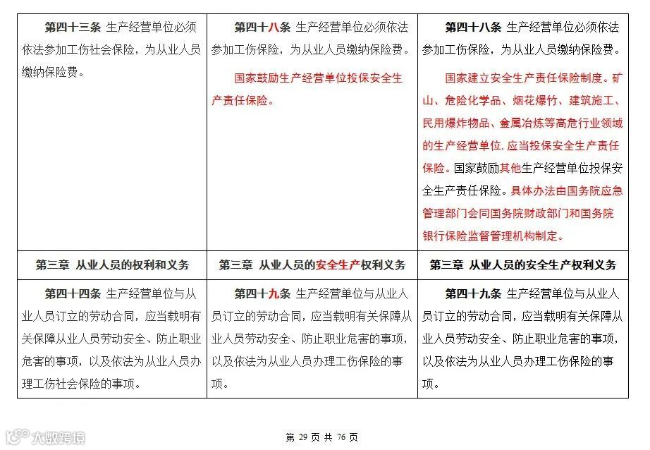
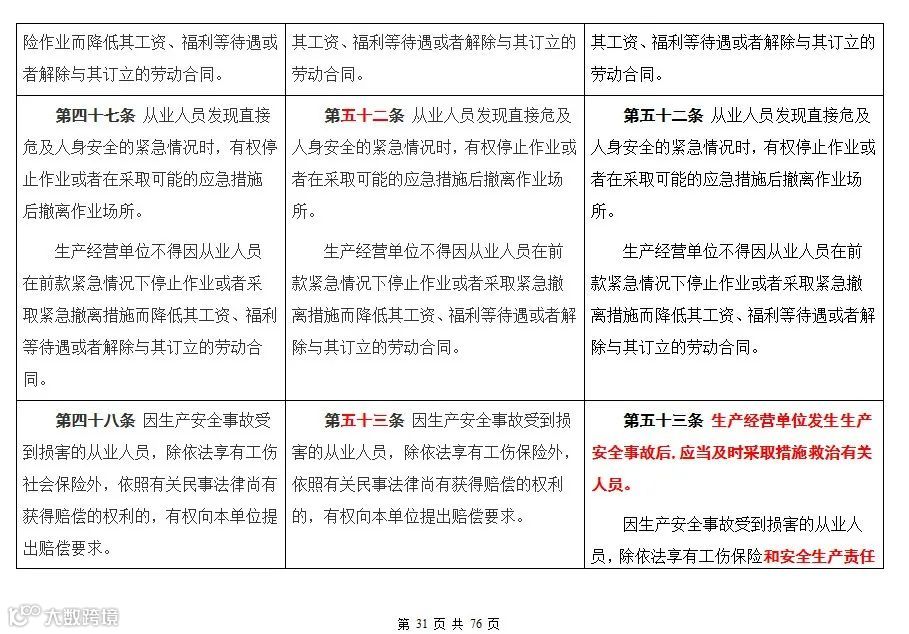
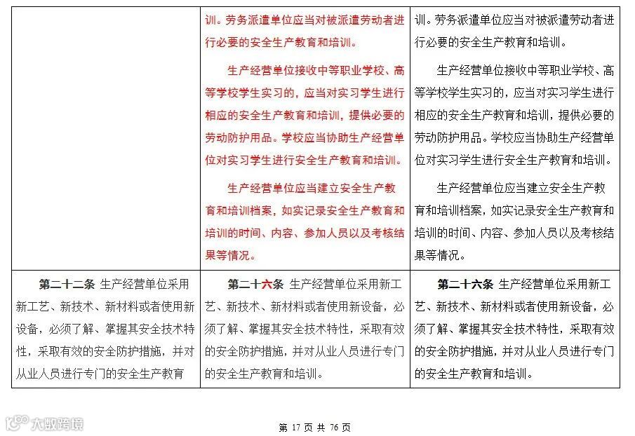
宣传挂图



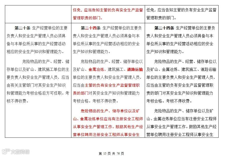
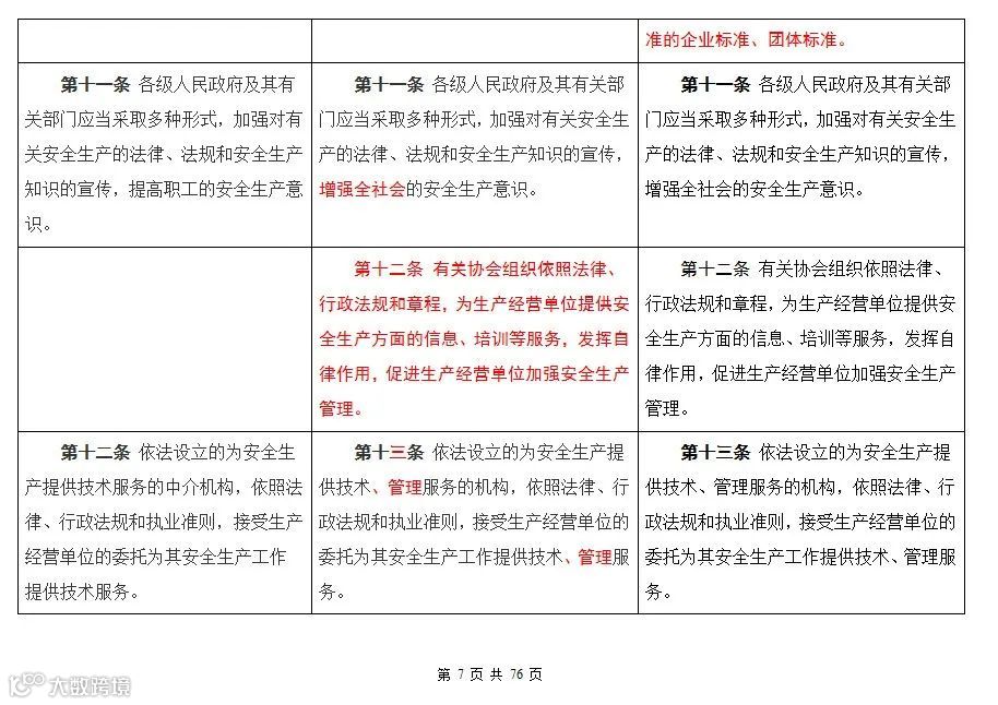
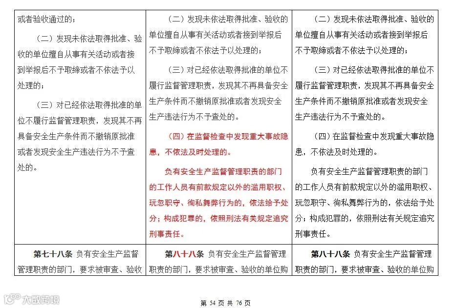
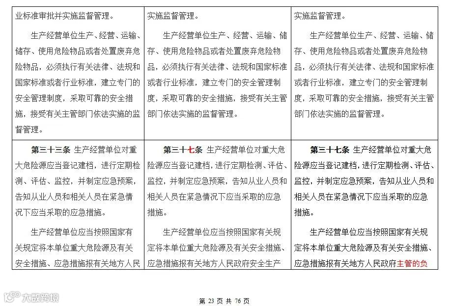
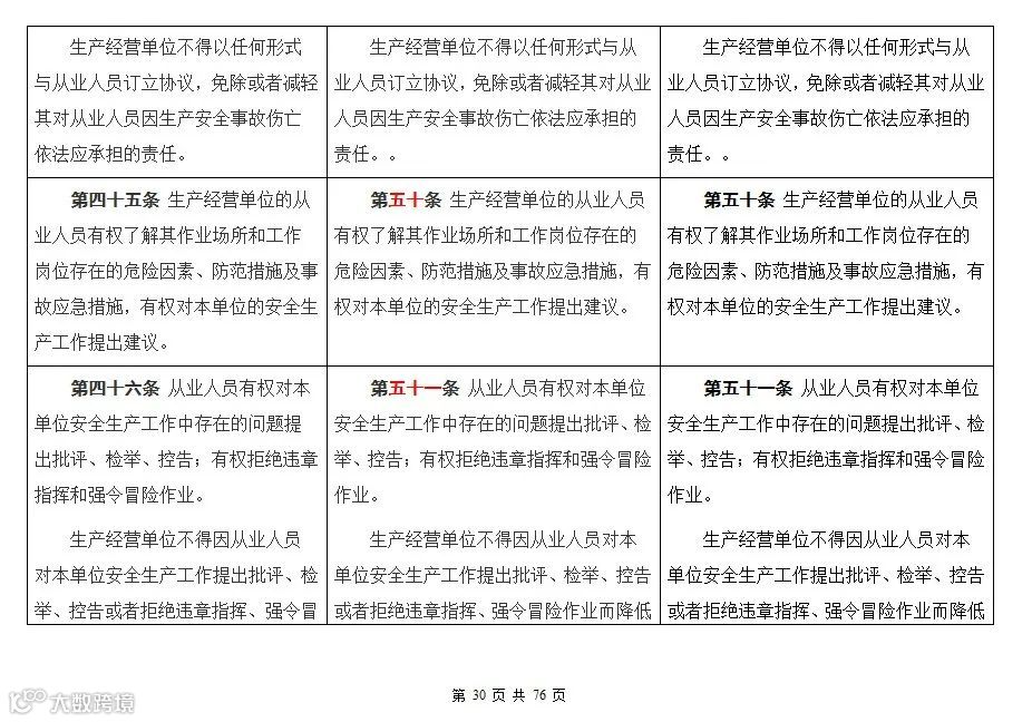
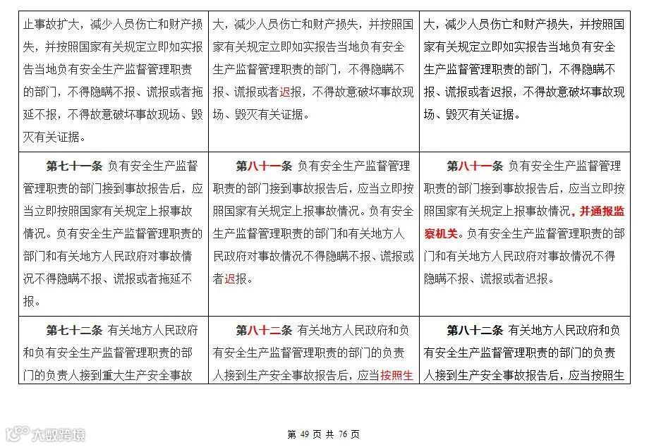
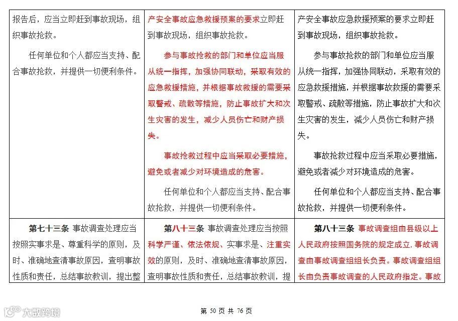
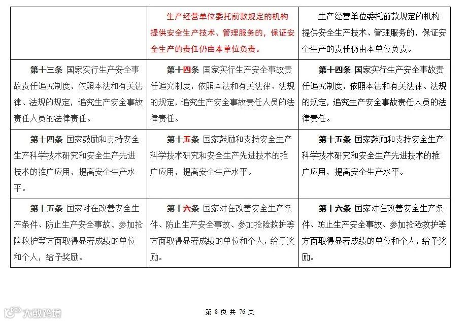
新旧安全生产法对比

修改前后对照如下
点击图片可放大查看

↓↓↓

内容:安全科学与应急管理研究、素材网站等,由班组安全综合整理


来源:“安全微指尖”公众号,欢迎阅读原文!
【声明】内容源于网络
0
0
佛山市曙安安全技术服务公司
各类考证与复审:一、应急管理局签发证件:普通及高危两类人员( 即主要负责人、安全管理人员)、特种作业电工、焊工、高处等;二、市场监督局签发证件:叉车司机、起重机司机、安全管理员等;三、职业资格/技能等级证:消防员、人资师、电工、焊工等。
内容 1738
粉丝 0
佛山市曙安安全技术服务公司 各类考证与复审:一、应急管理局签发证件:普通及高危两类人员( 即主要负责人、安全管理人员)、特种作业电工、焊工、高处等;二、市场监督局签发证件:叉车司机、起重机司机、安全管理员等;三、职业资格/技能等级证:消防员、人资师、电工、焊工等。
总阅读657
粉丝0
内容1.7k