★★、重要提醒:
提醒1:2021年主要负责人、安全管理人员的新考、复审继续分为线上和线下两部分进行。线上培训的部分,有2个培训要学习并取得凭证,一个是“2021年复工复产线上培训”4学时,另一个是“佛山市两类人员线上培训”复审8学时新考16学时,完成二个线上培训后可以获取得2个线上学时凭证,在现场培训结束后在考试之前要递交2个学时凭证,不能递交学时凭证的不可以参加考试。
提醒2:各企业的主要负责人及安全管理人员,可以提前先按流程指引进行学习,待参加线下现场的培训时,能够及时递交学时凭证不致影响考试(去年注册了的今年不用再注册)。
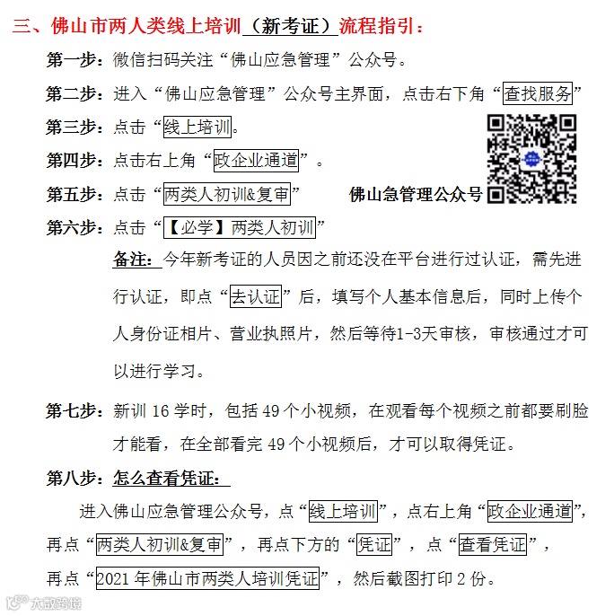
★★、线上培训学习流程指引:






-------------------------------------------------------
佛山市南海区曙光职业培训学校成立于2003年,是由南海区民政局、人力资源和社会保障局审批的专业培训机构,是集理论学习、实践操作和实际应用于一体的综合性职业培训学校,学校拥有一流的培训场地设施和师资队伍,开设有职业技能类、管理服务类、安全生产类等培训和课程,年培训规模超5000人次。学校是南海区农村劳动力、失业下岗人员和外省工定点培训机构,分别被南海区劳动和社会保障局和佛山市民政局授予“先进民办职业培训学校”和“先进民间组织”称号。我校是南海区安全生产培训基地,南海区安全生产管理协会副会长单位。
学校地址:佛山市南海区桂城瀚天科技城A区6号楼三楼303-2
学校网址:www.shuguangpeixun.com
咨询电话:0757-86398586、86320320

佛山市南海区曙安安全技术服务有限公司是由曙光职业培训学校出资,经佛山市安全生产监督管理局批准于2009年成立,专门从事安全生产管理策划、安全技术咨询、协助企业创建安全生产标准化、协助企业编制生产安全事故应急预案、评审、备案的安全技术服务机构。公司拥有一支长期从事安全生产管理团队,专门为生产经营单位的安全生产提供全面、周到、贴心的服务。公司是佛山市南海区安全生产管理协会常务理事单位,是广东省安全生产管理协会会员单位。公司是广东省安全生产监督管理局审核的安全标准化三级评审资质单位。
公司地址:佛山市南海区桂城瀚天科技城A区6号楼三楼303-1
公司网址:www.shuguangpeixun.com

