小广播:目前我们有两本投资圈的爆款书。一本案例集,将勾地和收并购常见重难点问题,交易架构知识点进行了系统总结,内容丰富实操性极强,详细介绍请点链接☛☛《拿地必备,勾地和收并购案例合集》
另一本投资实操教程,知识点全面,含投资基础专业、谈判技巧、联合拿地、测算、强排、财税等。详细介绍请点链接☛☛《(内附详细目录)23万字400页,这本超专业教程投资岗必看》(点书名号内蓝色字体,可跳页浏览)
无论是政府还是企业,大家在谈判桌上博弈,都会习惯性地站在自己的角度上,谋求自身利益的最大化。
比如产业地产商向政府拿地,不仅要求低价,还要政府给配住宅、出政策、最后,建好的园区你政府还得回购;政府呢,就只管卖地,其他一概不闻不问,条件苛刻不说,价格还不便宜。
这样的谈判方式往往会让另外一方感到利益受损,最终只闹得大家不欢而散,生意呢,也就谈不成了。
其实,很多时候,看似无法调和的矛盾,最终结果并不一定非得是“你死我活”的僵局....
在这个合作共赢的年代,随着BT、BOT、PPP的不断兴起,政企两方早已并非单纯的“零和博弈”或“负和博弈”。如今,通过巧妙的设计,是完全可以转为“正和博弈”,进而达到双赢的目的的。
正和博弈,亦称为合作博弈,是指博弈双方的利益都有所增加,或者至少是一方的利益增加,而另一方的利益不受损害,因而整个社会的利益有所增加。
产业地产商和政府间的“正和博弈”之所以能够产生,根本原因在于彼此资源和诉求间存在耦合可能,并能激发碰撞火花 。
要想深刻了解两者资源诉求的耦合,需明确双方角色定位的差异。
双方角色定位后,两者资源的互补,是正和博弈的基础;而诉求的不同,则是正和博弈的前提。

产业地产商和政府间“正和博弈”之所以能够维系,持续动力在于彼此间为了更大的“合作剩余”而相互让利和妥协以求共赢。产业地产商需要拥抱政府的让利,同时更应真正沉下心来做好产业地产的运营 。
看看下面几个例子,地方政府在园区建设不同方面对产业地产商的妥协让利和限制条件,供参考。
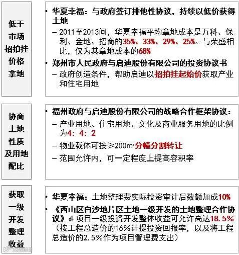
2011年,华夏幸福与郑州市人民政府签订了排他性协议,政府允许华夏幸福低成本拿地,一定范围内可协商用地性质及配比,并获取土地整理收益。

产业地产商可获得基础设施配套费等开发税费的减免,以及建设报批流程的加快等便利。

产业地产商可借用政府招商资源增大客户接触面,获取重大招商项目用地保障,并获取招商激励金。

产业地产商可获得财政税收地方留成部分收益和园区运营收入,也可代政府运作公共技术平台和众创空间等新型载体。

帮产业地产商拓展融资渠道,也可共同成立各类产业或园区投资基金以撬动杠杆效应。

地方政府在妥协让利的同时,也会在不同方面设置限制条件,以约束产业开发商行为。


文章来源:园区在线

