GB 18218-2018《危险化学品重大危险源辨识》新标准正式发布,将于2019年3月1日起实施
2018-11-26 14:10:44
来源:市场监管总局 标准委
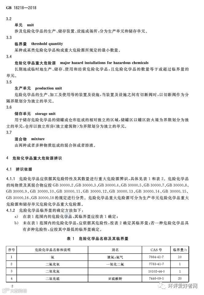
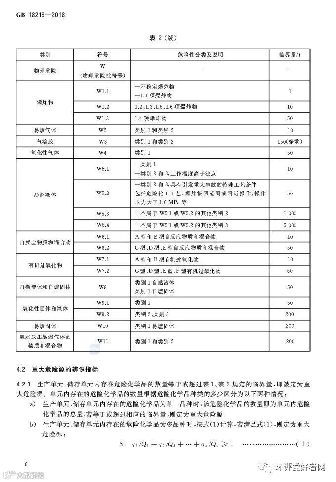
2018年11月19日,市场监管总局 标准委发布2018年第15号公告,批准发布了《危险化学品重大危险源辨识》GB 18218-2018、《危险化学品生产装置和储存设施风险基准》GB 36894-2018等国家标准。《危险化学品重大危险源辨识》 GB 18218-2018,代替标准GB18218-2009,该标准将于2019年03月01日起实施。
中华人民共和国国家标准
公告
2018年第15号
关于批准发布《汽车用制动器衬片》等27项国家标准和2项国家标准修改单的公告
国家市场监督管理总局、国家标准化管理委员会批准《汽车用制动器衬片》等27项国家标准和2项国家标准修改单,现予以公布(见附件)。
市场监管总局 标准委
2018-11-19













