

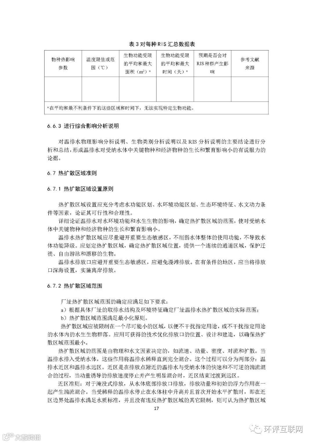
为贯彻《中华人民共和国环境保护法》《中华人民共和国水污染防治法》《中华人民共和国海洋环境保护法》和《中华人民共和国环境影响评价法》,规范核动力厂建设项目取排水环境影响评价工作,现批准《核动力厂取排水环境影响评价指南(试行)》为国家环境保护标准,并予公布。
标准名称、编号如下。
《核动力厂取排水环境影响评价指南(试行)》(HJ 1037-2019)。
以上标准自发布之日起实施,由中国环境出版集团出版,标准内容可在生态环境部网站(bz.mee.gov.cn)查询。
特此公告。
生态环境部
2019年8月21日
(此件社会公开)
抄送:各省、自治区、直辖市生态环境厅(局),各地区核与辐射安全监督站,核与辐射安全中心,中国核工业集团有限公司,中国广核集团有限公司,国家电力投资集团有限公司。
生态环境部办公厅2019年8月27日印发
Guidelines for environmental impact assessment of cooling water intake and thermal discharge for nuclear power plants (on trial)
( HJ 1037—2019 2019-10-01实施)
为了贯彻《中华人民共和国环境保护法》、《中华人民共和国水污染防治法》、《中华人民共和国海洋环境保护法》和《中华人民共和国环境影响评价法》,结合核电发展的具体情况,规范核动力厂建设项目取排水环境影响评价工作,防止和控制核动力厂取水和温排水产生的负面环境影响,保护水生生物资源和其他资源,维护生态平衡,制定本标准。本标准规定了核动力厂取排水环境影响的评价要求。本标准的附录A和C为规范性附录,附录B和D为资料性附录。本标准为首次发布。





























