
文章导读
基于对大气环保产业链概念和内涵界定的基础上,从主导功能、产品类型、市场情况等方面分析了大气环保产业链上、中、下游不同环节的特点及发展现状。
来源:《环境工程技术学报》转载自:北极星环保网
在大气污染治理需求迫切,国家大力推动大气环保产业发展的背景下,基于对大气环保产业链概念和内涵界定的基础上,从主导功能、产品类型、市场情况等方面分析了大气环保产业链上、中、下游不同环节的特点及发展现状。大气环保产业链的上游是供应链,主要为中、下游企业提供原材料、零部件、技术及产品的研发等;中游是生产链,主要包括除尘、脱硫、脱硝、VOCs治理等设备的生产;下游是服务链,主要包括大气环境技术、大气环境咨询、大气污染设施运营、大气环境贸易与金融服务业4类。在分析大气环保产业链各环节发展存在问题的基础上,从加强技术创新驱动,提升大气环境服务业的综合服务能力,健全政策、法规体系等方面提出了优化产业链的建议。

大气环保产业作为经济合作与发展组织(OECD) 对环保产业按要素分类的一个重要领域,近年来在推进我国大气污染防治工作,改善大气环境质量,促进经济社会可持续发展方面起到了积极的作用。国务院发布的《关于印发大气污染防治行动计划的通知》( 国发〔2013〕37号) 明确指出,要形成政府统领、企业施治、公众参与的大气污染防治机制,在国家宏观政策的鼓励和引导下,大气环保产业迎来了快速发展的新契机。但就大气环保产业的发展来看,还存在技术创新不足、研发投入不足、产业链条不完善等问题。国内外专门针对大气环保产业研究的学者还不多,相关研究多集中于大气环保产业发展的制约因素、财政政策、发展现状等方面,鲜有对大气环保产业链结构的分析以及产业链优化等方面的研究。因此,笔者通过深入剖析大气环保产业链的结构现状,包括上、中、下游各环节的组成、关系,识别产业链缺链、断链的环节,提出了完善我国大气环保产业链的全产业链优化对策,以期为深化大气环保产业理论,促进大气环保产业的发展,优化我国大气环保产业链提供方法借鉴。
1 概念和内涵
1. 1 大气环保产业链概念界定
1992 年OECD 将环保产业的概念界定为在终端控制、末端治理,具体是指在环境污染控制和减排、污染治理以及废物利用等方面提供产品和服务的行业,这是大多数欧洲国家采用的狭义的定义。广义上,环保产业不仅包括狭义环保产业的定义,还包括清洁技术、清洁产品和生态环境建设等内容。我国学者对环保产业的界定主要基于广义的定义,认为环保产业是以防止环境污染、改善生态环境等为目的技术开发、产品生产、资源利用、信息服务、工程承包等活动的总称。基于此,目前我国关于大气污染治理产业的概念界定主要基于OECD的环保产业定义,侧重于大气污染的末端治理、终端控制。而大气环保产业,主要是基于广义环保产业的定义,指为大气污染控制和减排( 包括源头预防、过程控制、末端治理等全过程) ,以大气环境质量改善为目的提供技术、产品、服务等的产业。
对大气环保产业链的概念进行界定,还需要对产业链有清晰的认识。产业链一词据考证最早是由我国学者提出的,但国内学者对于产业链的概念尚未形成统一的认识,通过对比分析国内学者给出的定义,刘贵富提出产业链的科学定义为同一产业或不同产业的企业,以产品为对象,以投入产出为纽带,以价值增值为导向,以满足用户需求为目标,依据特定的逻辑联系和时空布局形成的上下关联的、动态的链式中间组织。
大气环保产业从产业类型来看,主要包括设计咨询( 生产工艺、结构优化咨询) 、技术、清洁产品研发、原料生产供应、大气环保设备、产品生产、大气环保服务等。由此可见,大气环保产业体系涵盖了大气污染全过程控制所涉及的行业和部门,包括原材料供应商、技术及产品研发企业、设备生产企业、零部件供应商、服务提供商( 前端设计咨询、后端运营、管理等) 等行业和部门。结合大气环保产业、产业链的定义以及其他学者的相关研究,可将大气环保产业链界定为: 由为大气污染控制和减排全过程提供技术、产品、设备、信息、服务的多部门组成,以产品和技术为投入,向用户提供大气污染治理的产品、服务,以价值增值为导向,以满足用户对大气环境质量改善为需求的链式结构。
1.2 大气环保产业链内涵解析
根据大气环保产业链的定义,其含义主要包括:1)是由不同行业类型的企业构成,包括技术及产品研发企业,提供原材料、零部件的制造业企业,还有设计咨询、运行、维护、监测等的服务业企业,是一个涵盖各领域、跨行业、相互交叉和渗透的综合性产业组织;2)大气污染综合治理力度加大和对多污染物排放控制的加强是大气环保产业链构建或者发展的动力,因此大气环保产业链以满足用户对大气污染控制和减排为目标,其主导产业功能属性为降低大气污染物的排放,改善大气环境质量;3)以价值增值为导向,从理论上说产业链上的企业从上游到中游再到下游是一个不断增值的过程,直到下游的终端产品、服务被购买,实现产业链的价值为止。
2 大气环保产业链结构、类型分析
2.1 大气环保产业链总体框架
大气环保产业链由上游供应链、中游生产链、下游服务链3个环节组成,产业链总体框架见图1。

2.2 产业链不同环节特征分析
2.2.1 上游供应链
大气环保产业链的上游是供应链,我国大气环保产业链企业数量呈倒金字塔,属于供应链的企业在大气环保产业链各环节中相对较多,主要分布在经济较发达的长三角和珠三角地区,呈现数量多、规模小、分布较为散乱的市场格局。
供应链企业主要为中、下游提供原材料,大气环保设备生产需要的零部件,大气环保工程的设计优化,催化剂、药剂的生产提供,还有新技术、新产品的研发。为保障生产活动的正常运行,需要设备制造、医药制造、化工、电子、科研单位等行业和部门的支撑。
其中零部件的供应包括了标准件和非标准件,目前国内厂商可以满足一部分关键零部件的需求,但脉冲阀、循环泵等因技术水平落后于国外厂商,仍然需要进口; 原材料主要是在除尘、脱硫、脱硝等工艺中具有关键作用的化学和建材制品,以特种纤维和滤料、活性炭、陶瓷蓄热体等为代表,目前高端纤维和滤料市场主要被国外厂商垄断;环保药剂主要是针对特殊大气污染物所需要的环保处理药剂,如脱硫、脱硝、机动车尾气处理中的还原剂和催化剂等,目前国内厂商对大气污染治理中还原剂的需求基本上能够满足,但是脱硝催化剂的生产技术仍以引进为主; 新技术、新产品的研发是供应链的重要部分,由科研单位或高新技术企业为中、下游提供服务,近年来大气污染治理企业自主研发或者联合科研院所研发的比例逐渐上升。根据环保产业数据手册统计,2011年,大气污染控制技术的研发企业占环保产业技术研发企业总数的20%左右,且主要集中在除尘技术和烟气脱硫技术的研发方面。
2.2.2 中游生产链
大气环保产业链的中游是生产链,属于生产链的企业在大气环保产业链倒金字塔结构中处于中段。生产链环节的市场竞争较充分,目前生产的产品在市场上区分度不高,厂家之间的竞争强度大。
生产链主要包括除尘、脱硫、脱硝、VOCs治理、机动车尾气净化设备的生产,目前脱硫、脱硝、除尘是生产链的三大核心板块。2011年,大气污染治理设备生产企业占生产环保产品企业的32%,大气污染治理设备的工业销售产值约占环保产品工业销售总产值的37%。“十二五”期间,各细分领域包括烟气脱硫工艺配套设备、烟气脱硝工艺配套设备等产值都有较大的提高,除尘设备略有下降( 表1) 。

从市场情况来看,随着大气污染物排放标准的趋严,《大气污染防治行动计划》的出台,脱硫、脱硝装备已在电力行业广泛应用,非电行业包括钢铁、水泥、有色、工业锅炉等的应用也日益增加。尤以钢铁行业的需求最大,未来非电行业是脱硫行业的增长点,且目前脱硫行业的竞争格局较稳定,市场集中度较高; 脱硝行业启动较晚,随着“十二五”期间氮氧化物排放指标的考核,市场规模迅速扩大,但也导致竞争格局相对混乱; 除尘设备的需求在“十一五”、“十二五”期间持续增长,尤其是电除尘市场需求仍在增加,但袋式除尘行业总产值近年持续下降,主要是袋式除尘行业产能过剩,竞争过于激烈,创新驱动不足; VOCs 治理设备是近2 年随着大气污染物减排政策及《大气污染防治行动计划》的落实迅速发展起来的,2014年VOCs 治理行业的总产值约70亿元,利润为10%~15%,目前的治理技术参差不齐,尚未形成具有带动能力的龙头企业,VOCs监测能力不足,在线监测设备无法满足监管要求,因此VOCs治理装备市场潜力大; 机动车尾气净化装备市场主要包括在用车环保装备、新车环保装备、新能源汽车及相关产品等三方面。
2.2.3 下游服务链
大气环保产业链的下游是服务链,服务链企业在大气环保产业链倒金字塔结构中处于底端,数量相对较少。
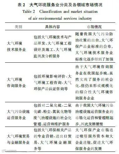
我国的环境服务业定义为与环境相关的服务贸易活动,因而大气环境服务业就是与大气环境相关的服务贸易活动。在其发展初期主要是指提供废气处理设施的服务,随着需求的增长,大气环境服务业领域逐渐拓宽,根据大气环境服务业的特点,其具体涵盖了原国家环境保护总局在2000年提出的环境服务业的6类中的4类( 表2) ,主要包括大气环境技术服务业、大气环境咨询服务业、大气污染设施运营服服务业、大气环境贸易与金融服务业。

大气环境服务业是大气环保产业发展中最具潜力的组成部分,其发展起步较晚,发展迅速。2011年大气环境服务业占大气环保产业的15% 左右,到2016年环境服务业占环保产业的比例已超过50%,大气环境服务业占比也有较大幅度的提升,但与发达国家相比仍有一定差距。大气环境服务业的主要客户是面对工业企业,包括电力行业、水泥、建材、有色冶金、钢铁、化工等。随着大气环境服务业的发展,服务主体也从单一的科研设计单位发展到现在的企业与科研单位合作。且随着环境服务的诉求日益综合和专业化,大气环境综合服务业会成为拓宽产业涵盖面,促进产业向更高层次发展的突破口。
2.3 大气环保产业价值链分析
根据上述分析,大气环保产业链的构建目标就是为了实现价值的增值,因此产业链与价值链紧密相连,相互作用,相互影响。大气环保产业链形成的是自下而上的拉动式消费关系,下游服务链直接面向用户和市场,是满足用户需求的终端,其需求是由满足国家大气污染物总量控制、减排要求和大气环境保护目标而产生的,然后再将需求传递到中、上游。其价值的实现过程是: 当上游企业向中游企业提供原料、零部件和技术时,其投入的要素就由上游企业向中游企业转移,上游企业顺利地实现价值,而中游企业在吸收上游企业的要素下,生产大气污染治理设备并向下游企业或消费者转移以实现价值,下游以用户购买服务实现价值,亦是形成整个产业链的最终目标,产业链的导向以此为基准,是整个产业链的价值增值最为关键的一环。
随着我国大气污染综合治理力度的加大和对多污染物排放控制的加强,大气污染治理产品和服务的市场需求量也在不断加大。大气污染治理产品、工程和服务是属于全国甚至全球性的产品,其市场需求不只局限于本地市场。大气污染治理行业消费者的成熟程度以及对相关产品、服务需求的苛刻又会迫使上、中、下游的环保企业不断加强创新,提高产品技术含量和质量,提高服务品质,从而提高整个行业的竞争优势,促进整个产业链的提升。
由于大气环保产业组织的复杂,且受市场、政策等因素的影响,其价值链的实现即价值增值过程呈微笑曲线状( 图2) 。

根据大气环保产业价值链,其高价值环节应该是前端的大气环保技术、产品等的研发以及大气环境服务业,但目前大气环保产业的增值主要体现在创新研发和关键设备及使用剂的制造方面。在大气环保工程安装方面,环保企业基本是免费服务,后续的维护等服务基本是免费,只有某些零部件更换需要一些费用,创造的价值很少。其他类型的服务包括大气环保工程总包等,由于国家对从事服务性的节能环保企业要求较高,因此从事的企业为数不多,也尚未产生良好的效益。此外,大气环保产业细分行业很多,不同领域的生产、销售、客户等有很大的不同,因此,高价值环节根据不同的细分行业领域有所不同,需要结合实际进行分析。
2.4 大气环保产业链类型划分
产业链按照产业间的关联因素,即产业链形成过程中企业与企业间的关系可以分为技术推动型、资源带动型、需求拉动型、综合联动型4种。大气环保产业链形成的是一种典型的以下游需求拉动中、上游发展的关系,属于需求拉动型产业链。整个产业链的发展导向明确,强调用户的满意度。此外,按照细分产业类型可以将大气环保产业链分为脱硫行业产业链、脱硝行业产业链、除尘行业产业链、机动车尾气治理行业产业链、VOCs治理行业产业链等。
3 存在问题及优化对策
3.1 存在问题分析
3.1.1 产业链发展不平衡,仍有缺链、断链部分
大气环保产业链存在各环节发展不平衡、不协调的问题。如产业链上游研发环节投入不足,直接导致大气污染治理设备、产品技术含量不高、附加值低,效率不高; 大气环保基础设施、火电厂烟气特许经营等市场化服务模式有待改善,大气环保产业公共服务平台尚未建立和完善,大气环保服务业发展还比较滞后,形成中间强、两头弱的格局。
从全产业链构建的角度看,大气环保产业链仍存在缺链、断链部分,如目前对于移动源、固定源的VOCs治理、污染物监测/检测技术装备的研发和制造产业缺乏,存在缺链问题。在机动车、新能源汽车防治领域,由于新能源汽车的燃料电池等前端防治技术,颗粒物捕集等后端净化装置的研发及制造产业缺乏,导致该领域产业链发展缓慢。此外,整个大气环保产业链领域还缺乏对多污染物协同控制技术和装备的研发,及后续的设备生产制造和服务。
3.1.2 产业链上游的技术创新能力有待进一步提升
尽管产业链上游电除尘、袋式除尘技术等已基本达到国际先进水平,脱硫设备基本实现国产化,脱硝技术和催化剂研发等取得积极进展,电厂烟气超低排放集成技术推广受到肯定,但与国外的技术相比差距仍然较大,尤其是在一些重点领域的关键技术上进展较慢。如在有机废气治理等方面由于起步较晚,治理技术水平较低; 在脱硝技术开发应用、有毒有害气体控制、柴油车污染物控制、高温滤料生产等技术领域,还处于发展应用前期; 在重金属污染、二噁英和其他持久性污染物控制技术方面还处于研究开发起步阶段。现有的高新技术产品中,拥有自主知识产权的比例还比较低,研发投入明显不足。企业创新主体的地位仍未得到确立,拥有核心技术、具有核心竞争力的企业还不够多。因此,大气污染控制技术创新作为中、下游的动力源,未来仍有待进一步提升。
3.1.3 下游服务链的综合服务能力较弱
由于大气环境服务业尚处起步阶段,同时受制于产业链中、上游一些关键技术的缺乏以及人才、知识和信息交流与合作的不畅通,大气环境服务业的发展还有许多制约因素。大气环境服务业的社会化程度和专业化程度低,全方位的服务体系不完善,大气环境服务业的市场化程度低,导致我国大气环境污染治理设施运转效率低下,具有一体化综合打包解决能力的大型综合性环境服务企业较少。此外,大气环保信息咨询服务业普遍存在规模小、技术手段落后的问题,造成大气环境咨询公司和中介机构的服务网络建设无法满足市场需求,且大气环境服务业的公共服务平台尚待建立和完善。由此可见,我国的大气环境服务业解决综合问题,提供综合服务的能力还比较弱,有待进一步完善。
3.1.4 产业链外部环境有待改善
产业链发展的外部环境( 包括市场机制、法律法规、政策、标准等) 的好坏直接影响产业链的效率。我国大气环保产业链的外部环境还存在以下问题: 1) 大气环保产业的市场监管不到位、市场竞争不规范、竞争机制不健全,恶性竞争现象存在; 公私合作模式( PPP) 、第三方治理等市场化模式,由于政府和市场、第三方和排污主体的责任界定不清,缺乏相应稳定的法律保障等,制约了这些市场化模式在实践中的实施。2) 没有形成系统化配套的财政、税收等政策体系,大气环保产业金融缺乏创新,大气环保企业面临融资难的困境。3) 随着大气环保产业市场的逐步放开市场进入门槛降低,部分行业的标准缺乏,导致众多企业纷纷进入,但企业规模普遍偏小,竞争分散。
3.2 大气环保产业链优化对策
3.2.1 加强技术创新驱动,加快补链、延链
推动大气环保产业的技术自主创新和研发,提升大气环保产业链的竞争力。引导和推动以企业为主体、产学研相结合的技术创新体系,通过依托重大大气环保科技专项技术,加快大气环保关键核心设备和技术的引进、消化、创新、集成和研发,鼓励大气环保产业联盟的建立,支持产业链纵向企业联合提供满足大气污染治理需求的整体解决方案。政府加大对先进示范技术研发和推广的资金支持,如VOCs污染防治、水泥行业的氮氧化物减排、PM2.5控制等重点领域大气环保先进技术的示范和推广,加快推进我国更多行业的污染防治最佳可行技术的编制。
在多方共同努力下,推动大气环保产业链的完善,补足缺链,延伸短链。加快VOCs 废气净化技术及设备的研发,重点补足在高效吸附回收、吸附浓缩、低温等离子体等方面的缺链; 拓展机动车尾气防治领域产业链,重点突破NOx和颗粒物( PM) 控制技术,加快耐硫、耐久贵金属含量少的催化剂的研发等; 加快补充多污染物协同控制领域产业链,重点研发利用高浓度有机废水、污泥中污染物( 高毒性酚、氰、氨氮、焦油、苯并芘、氯化物) 作为脱硝、脱汞原料,替代氨水、尿素等农肥脱硝、脱汞技术装备; 碱性钢渣、电石渣用于烟气脱硫,实现废水、固废和废气多污染物的协同控制。
3.2.2 提升大气环境服务业的综合服务能力
健全和完善大气环境服务业的政策法规体系,促进不同类别服务业的发展。提高大气环境工程建设与运营的市场化、标准化、规范化和现代化水平,加强大气环境服务业专业人才培养,建设专业化高层次队伍,推动大气环境综合服务业的发展。提升大气环境服务业专业化、综合服务能力,实现大气环保产业在深度上使产业链得到延伸,在广度上不断探索新的环境服务领域,发掘更多的环境市场需求。
3.2.3 健全政策、法规体系,完善产业链发展的外部环境
继续加大中央预算内投资和财政资金对大气环保产业的扶持力度,优化财政支持方向和方式,主要用于培养优势大气环保企业。适度扩大大气环保产业的政策性贷款规模。健全大气环保产业市场准入制度,完善大气环保企业资质认定和特许经营权制度,加强对市场的监管,建立完善公平透明的市场规则体系,规范大气环保产业市场秩序,为产业链的构建和优化提供良好的外部环境。
4 讨论
在分析大气环保产业特点基础上结合产业链理论,对大气环保产业链的概念进行了界定,并深入剖析了产业链上、中、下游环节的特点和现状,得出: 从企业数量来看,大气环保产业链上、中、下游的企业数量呈倒金字塔型。从发展情况来看,上游支撑中、下游的发展,技术和产品的研发不断有新突破,但一些关键技术仍以引进为主; 中游具备较充分的竞争市场,设备的生产涵盖了大气环保产业的各细分领域,是目前产业链价值增值的重要环节; 下游服务业领域不断拓宽,但综合服务能力仍需提高。在分析大气环保产业链结构和发展现状的同时提出了完善和优化产业链的对策。
当前环保产业成为学术界研究的热点,但鲜有针对大气环保产业尤其是大气环保产业链的研究,仅有的零散研究也未对大气环保产业链的内涵进行分析,产业链结构的界定也不清晰,产业链与价值链的关系也鲜有分析。本文通过界定大气环保产业链的概念、内涵,梳理了产业链结构,并在产业链与价值链关系分析基础上识别了高价值环节,提出了产业链不同环节发展的建议,以期实现大气环保产业链的优化。但本文对大气环保产业链的分析着眼于细分行业领域的共性研究,尚未针对不同领域的特点进行详细分析,这将是今后需要进一步研究的方向。

