
关于增加生物毒性检测指标疑问的回复
2020-03-18
来信:
增加的生物毒性指标是指急性毒性还是指有毒物质的总和?如果指有毒物质指的是哪些?
回复:
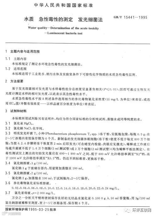
关于生物毒性的监测,请参照《水质 急性毒性的测定 发光细菌法》(GB/T 15441-1995)执行。
附:







山东天洁项目管理咨询有限公司
2020-03-18
来信:
增加的生物毒性指标是指急性毒性还是指有毒物质的总和?如果指有毒物质指的是哪些?
回复:
关于生物毒性的监测,请参照《水质 急性毒性的测定 发光细菌法》(GB/T 15441-1995)执行。
附:






