
2020年10月10日,生态环境部组织召开2020年第四期全国排污许可管理视频培训会,就2020年固定污染源排污许可全覆盖“回头看”工作进行安排部署,同时对《2020年固定污染源排污许可全覆盖“回头看”工作方案》和《固定污染源排污许可分类管理名录(2019年版)》进行详细解读。
《2020年固定污染源排污许可全覆盖“回头看”工作方案》部分内容要点如下:
一、工作任务
1、底单完整性检查,要持续开展底单完整性检查,利用自主验收、排污收费等数据,对群众信访等途径发现的遗漏固定污染源进行复核,动态更新排污单位底单。
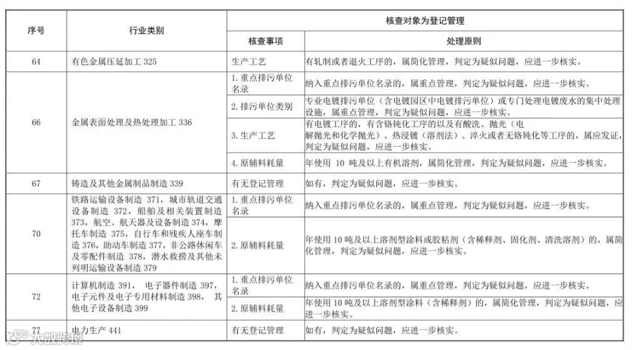
2、分类准确性检查,主要针对降级管理问题,组织重点检查排污登记和特殊情形类别判定的准确性。
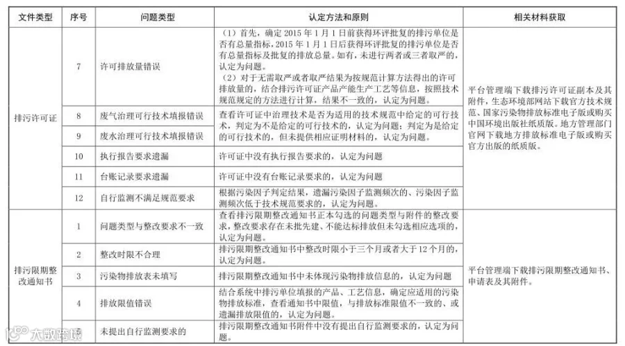
3、发证登记合规性检查,对2020年1月10日后核发的排污许可证及整改通知书,按照5%的比例开展规范性、完整性抽查。
二、时间要求
1、底单完整性,2020 年 10 月 10 日前,生态环境部协助提供部分底单数据比对结果,移交省级生态环境部门核实。2020 年 10 月 31 日前,省级生态环境部门组织完成底单完整性检查,并将核实结果和补正情况一并上报生态环境部。
2、分类准确性,2020 年 11 月 15 日前,省级生态环境部门完成分类准确性核查,将问题清单上报生态环境部。
3、发证登记合规性,2020 年 11 月 30 日前,省级生态环境部门完成排污许可证和排污登记表质量抽查,并将检查清单和问题清单上报生态环境部。
4、抽查复核,2020 年 11 月 30 日前,生态环境部完成质量抽查复核。



























