
关于发布国家生态环境标准《规划环境影响评价技术导则 产业园区》的公告
为贯彻《中华人民共和国环境保护法》《中华人民共和国环境影响评价法》和《规划环境影响评价条例》,规范和指导产业园区的规划环境影响评价工作,现批准《规划环境影响评价技术导则 产业园区》为国家生态环境标准,并予发布。
标准名称、编号如下:
规划环境影响评价技术导则 产业园区(HJ 131-2021)
该标准自2021年12月1日起实施,标准内容可在生态环境部网站(www.mee.gov.cn)查询。
自标准实施之日起,《开发区区域环境影响评价技术导则》(HJ/T 131-2003)废止。
特此公告。
生态环境部
2021年9月8日
生态环境部办公厅2021年9月9日印发
11 环境影响跟踪评价与规划所含建设项目环境影响评价要求
前 言
为贯彻《中华人民共和国环境保护法》《中华人民共和国环境影响评价法》《规划环境影响评价条例》等法律法规,指导产业园区规划环境影响评价工作,制定本标准。
本标准规定了产业园区规划环境影响评价的基本任务、重点内容、工作程序、主要方法和要求。本标准是对《开发区区域环境影响评价技术导则》(HJ/T131—2003)的第一次修订。与原标准相比,修订的主要内容如下:
——调整、完善了导则结构、技术要求等,与《规划环境影响评价技术导则总纲》(HJ 130—2019) 相衔接;
——增加规划与区域生态环境分区管控体系的符合性分析,强化产业园区环境准入、入园建设项目 环境影响评价要求相关内容,与区域空间生态环境评价、建设项目环境影响评价联动衔接;
——强化了生态环境保护污染防治对策和措施要求,增加主要污染物减排和节能降碳潜力分析、资源节约与碳减排等相关内容,落实区域生态环境质量改善、减污降碳协同共治要求;
——增加了产业园区环境风险现状调查、预测与评价、防范对策等相关内容,突出了产业园区环境 安全保障要求;
——调整、完善了产业园区基础设施调查、环境可行性论证及优化调整建议等相关内容,明确了产 业园区污染集中治理的基本要求;
——删减了附录A环境影响识别和附录B环境容量估算方法。
自本标准实施之日起,《开发区区域环境影响评价技术导则》(HJ/T131—2003)废止。
本标准由生态环境部环境影响评价与排放管理司、法规与标准司组织制订。本标准主要起草单位:生态环境部环境工程评估中心、浙江省环境科技有限公司、南开大学。本标准生态环境部2021年9月8 日批准。
本标准自2021年12月1日起实施。本标准由生态环境部解释。
(注:下文彩色标注由网友“风影”标注文字颜色,仅代表个人阅读习惯,不代表任何导则解读或环评编制提示)
规划环境影响评价技术导则 产业园区
(HJ 131-2021)
1 适用范围
本标准规定了产业园区规划环境影响评价的基本任务、重点内容、工作程序、主要方法和要求。本标准适用于国务院及省、自治区、直辖市人民政府批准设立的各类产业园区规划环境影响评价,其他类型园区可参照执行。
2 规范性引用文件
本标准引用了下列文件或其中的条款。凡是注明日期的引用文件,仅注日期的版本适用于本标准。凡是未注日期的引用文件,其最新版本(包括所有的修改单)适用于本标准。
指经各级人民政府依法批准设立,具有统一管理机构及产业集群特征的特定规划区域。主要目的是引导产业集中布局、集聚发展,优化配置各种生产要素,并配套建设公共基础设施。
注:除以上术语和定义外,HJ130中术语和定义同样适用于本标准。
4.1.1 时间维度上,应包括产业园区整个规划期,并将规划近期作为评价的重点时段。
4.1.2 空间尺度上,基于产业园区规划范围,结合规划实施对各生态环境要素可能影响的产业园区外 周边地区及环境敏感区,统筹确定评价空间范围。【环评云助手】
突出规划环境影响评价源头预防作用,优化完善产业园区规划方案,强化产业园区污染防治,改善区域生态环境质量。
a)全程互动评价在规划编制早期介入并全程互动,确定公众参与及会商对象,吸纳各方意见,优化规划。
b)统筹协调协调好产业发展与区域、产业园区环境保护关系,统筹产业园区减污降碳协同共治、资源集约节约及循环化利用、能源智慧高效利用、环境风险防控等重大事项,引导产业园区生态化、低碳化、绿色化发展。
c)协同联动衔接区域生态环境分区管控成果,细化产业园区环境准入,指导建设项目环境准入及其环境影响评价内容简化,实现区域、产业园区、建设项目环境影响评价的系统衔接和协同管理。
d)突出重点 立足规划方案重点和特点以及区域资源生态环境特征,充分利用区域空间生态环境评价的数据资料及成果,对规划实施的主要影响进行分析评价,并重点关注制约区域生态环境改善的主要环境影响因子 和重大环境风险因子。
4.3.1 开展产业园区发展情况与区域生态环境现状调查、生态环境影响回顾性评价,规划实施主要生 态、环境、资源制约因素分析。
4.3.2 识别规划实施主要生态环境影响和风险因子,分析规划实施生态环境压力、污染物减排和节能 降碳潜力,预测与评价规划实施环境影响和潜在风险,分析资源与环境承载状态。
4.3.3 论证规划产业定位、发展规模、产业结构、布局、建设时序及环境基础设施等的环境合理性, 并提出优化调整建议,说明优化调整的依据和潜在效果或效益。
4.3.4 提出既有环境问题及不良环境影响的减缓对策、措施,明确规划实施环境影响跟踪监测与评价 要求、规划所含建设项目的环境影响评价重点,制定或完善产业园区环境准入及产业园区环境管理要求,形成评价结论与建议。

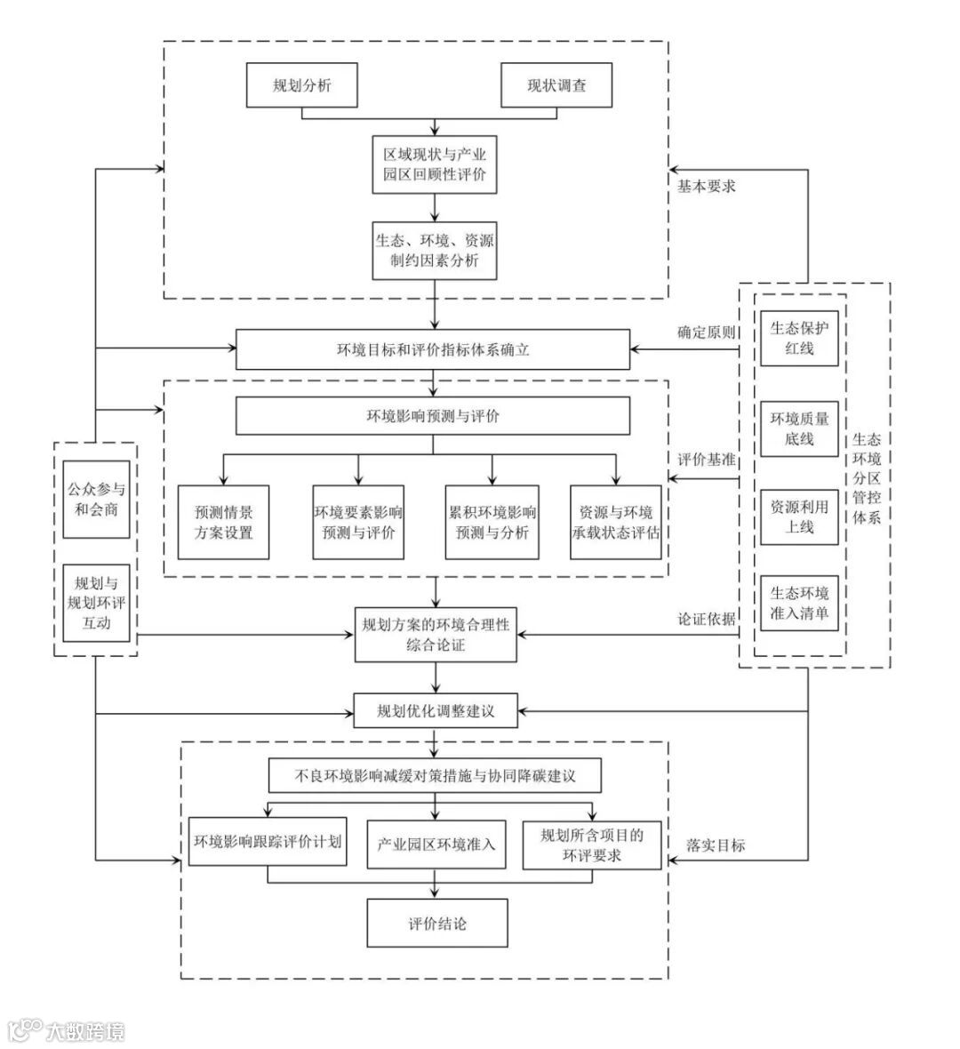
图1 产业园区规划环境影响评价技术流程图
说明产业园区规划目标和定位、规划范围和时限、发展规模、发展时序、用地(用海)布局、功能分区、能源和资源利用结构等。
说明产业园区产业发展定位、产业结构,重点介绍规划主导产业及其规模、布局、建设时序等,规划所包含具体建设项目的性质、内容、规模、选址、项目组成和产能等。
重点介绍产业园区规划建设或依托的污水集中处理、固体废物(含危险废物)集中处置、中水回用、集中供热(供冷)、余热利用、集中供气(含蒸汽)、供水、供能(含清洁低碳能源供应)等设施,以及 道路交通、管廊、管网等配套和辅助条件。
重点介绍产业园区环境保护总体目标、主要指标、环境污染防治措施、生态环境保护与建设方案、 环境管理及环境风险防控要求、应急保障方案或措施等。
分析产业园区规划与上位和同层位生态环境保护法律、法规、政策及国土空间规划、产业发展规划 等相关规划的符合性和协调性,明确在空间布局、资源保护与利用、生态保护、污染防治、节能降碳、风险防控要求等方面的不协调或潜在冲突。
重点关注规划与区域生态保护红线、环境质量底线、资源利用上线和生态环境准入清单要求的符合性,对不符合“三线一单”要求的,提出明确的规划调整建议。【环评云助手】
调查产业园区三产规模和结构、工业规模和结构、主要产业及其产能规模、人口规模及其分布等。
调查产业园区已建或依托环境基础设施概况,包括设计规模、设施布局、服务范围、处理工艺、处理能力、实际运行效果和达标排放水平等,其中污水处理设施还应调查配套管网、排污口设置、污染雨水收集与处理情况。
调查产业园区规划环境影响评价执行情况,重点企业环境影响评价、竣工验收、排污许可证管理等开展情况;产业园区主要污染物及碳减排情况,主要污染行业、重点企业污染防治情况;产业园区环境监管、监测能力现状,环保督察发现的问题(或环境投诉)及其整改情况。
6.2.1调查、分析产业园区、主要产业及重点企业资源能源使用需求、利用效率和综合利用现状及变 化;产业园区能源结构调整、能源利用总量及能耗强度控制情况,涉煤项目煤炭消费减量替代方案落实 情况;分析产业园区资源能源集约、节约利用与资源能源利用上线或同类型产业园区、相关政策要求的差距,以及进一步提高的潜力。
6.2.2 以电力、钢铁、建材、有色、石化和化工等重点碳排放行业为主导产业的产业园区,应调查碳 排放控制水平与行业碳达峰要求的差距和降碳潜力。
6.3.1 调查评价范围内区域生态保护红线、生态空间及环境敏感区的分布、范围及其管控要求,明确 与产业园区的空间位置关系;调查土地利用现状变化,产业(生产)、居住(生活)、生态用地的冲突。
6.3.2 调查评价范围主要污染源类型和分布、污染物排放特征和水平、排污去向或委托处置等情况,确定主要污染行业、污染源和污染物。
6.3.3调查评价区域水环境(地表水、地下水、近岸海域)、大气环境、声环境、土壤环境及底泥(沉 积物)等质量状况,调查因子包括常规、特征污染因子;分析评价范围环境质量变化的时空特征及影响 因素,说明环境质量超标的位置、时段、因子及成因。
6.4.1 调查产业园区涉及的有毒有害物质及危险化学品、重点环境风险源清单,确定重点关注的环境风险物质、环境风险受体及其分布。
6.4.2 调查产业园区环境风险防控联动状况,分析产业园区环境风险防控水平与环境安全保障要求的 差距。
根据现状调查结果,对照“三线一单”等环境管理要求,分析产业园区产业发展和生态环境现状问题及成因,提出产业园区发展及规划实施需重点关注的资源、生态、环境等方面的制约因素,明确新一轮规划实施需优先解决的涉及生态环境质量改善、环境风险防控、资源能源高效利用等方面的问题。【环评云助手】
识别土地开发、功能布局、产业发展、资源和能源利用、大宗物质运输及基础设施运行等规划实施全过程的影响。分析不同规划时段的规划开发活动对资源和环境要素、人群健康等的影响途径与方式,及影响效应、影响性质、影响范围、影响程度等;筛选出受规划实施影响显著的生态、环境、资源要素 和敏感受体,辨识潜在重大环境风险因子和制约区域生态环境质量改善的污染因子,确定环境影响预测与评价的重点。
对涉及易燃易爆、有毒有害危险物质生产、使用、贮存等的产业园区,识别规划实施可能产生的危 险物质、风险源和主要风险受体,辨识主要环境风险类型和因子,明确环境风险的主要扩散介质和途径。
衔接区域生态保护红线、环境质量底线、资源利用上线管控目标,考虑区域和行业碳达峰要求,从生态保护、环境质量、风险防控、碳减排及资源利用、污染集中治理等方面建立环境目标和评价指标体系,明确基准年及不同评价时段的环境目标值、评价指标值、确定依据,以及主要风险受体的可接受环 境风险水平值。
8.1.1 环境影响预测与评价基本要求、方法可参照执行HJ130、HJ2.2、HJ2.3、HJ2.4、HJ19、HJ169、 HJ610、HJ964、HJ1111,并根据规划实施生态环境影响特征、当地环境保护要求等确定预测与评价内容和方法。
8.1.2 明确不同评价时段区域生态环境、环境质量变化趋势及资源、环境承载状态,分析说明规划实 施后产业园区能否满足已确定的环境目标要求。
8.1.3对于环境质量不满足环境功能要求或环境质量改善目标的,应分析产业园区污染物减排潜力,明确削减措施、削减来源及主要污染物新增量、减排量,结合区域限期达标规划等对区域环境质量变化 进行预测、分析。
8.2.1结合主要污染物排放强度及污染控制水平、碳排放特征、产业园区污染集中处理、资源能源集约利用水平,设置不同情景方案,评估产业园区水资源、土地资源、能源等需求量、主要污染物排放量 及碳排放水平。
8.2.2 重点关注有潜在显著环境影响或风险的特征污染物、新污染物和持久性污染物、汞等公约管控 的物质排放特征,分析主要污染源空间分布、排放方式、排放强度、污染控制水平及排放量。
分析产业园区污水产生、收集与处理、尾水回用情况,预测、评价尾水排放等对受纳水体(地表水、近岸海域)环境质量的影响;结合所依托的区域污水集中处理设施规模、接纳能力、处理工艺、纳管水质要求、配套污水管网建设等,分析论证产业园区污水集中收集、处理的环境可行性。
结合产业园区水文地质特征和包气带防护性能,分析、识别规划主要污染产业、污水或危险废物等集中处理设施建设等,可能污染地下水的主要污染物、污染途径及污染物在含水层中的运移、吸附与解 析过程,综合评价产业及基础设施布局的环境合理性;涉及重金属及有毒有害物质排放或位于地下水环境敏感区的产业园区,可采用定量预测方法,分区评价污水排放、有毒有害物质泄漏或污水(渗滤液)渗漏等对地下水环境及环境敏感区的影响程度、影响范围和风险可控性。
预测评价规划产业发展、物流交通及集中供热、固体废物焚烧、废气集中处理中心等设施建设对评价范围环境空气质量的影响。考虑区域大气污染物传输特征,分析产业园区规划实施对区域大气环境质量的总体影响。
预测规划实施后交通物流方式、主要道路车流量等的变化,分析规划实施后集中居住区等声环境敏感区环境质量达标情况。
预测、分析规划实施可能产生的固体废物(尤其是危险废物)种类、数量、处理处置方式、综合利 用途径及可能产生的间接环境影响;纳入区域固体废物管理处置体系的产业园区,从接纳能力、处理类 型、处理工艺、服务年限、污染物达标排放等方面,分析依托既有处理处置设施的技术经济和环境可行性。
对涉及重金属及有毒有害物质排放的产业园区,分析规划实施可能对土壤环境造成显著影响的重金 属和有毒有害物质。根据污染物排放特征及其在土壤环境的输移、转化过程,分析主要受影响的地块,以及土壤环境污染变化潜势。
分析土地利用类型改变等对生态保护红线、重点生态功能区、环境敏感区的影响,重点关注污染物 排放等对重要生态系统功能及重要物种栖息地质量的影响。涉海的产业园区还应分析围填海的生态环境 影响。
8.3.8.1 预测评价各类突发性环境事件对人群聚集区等重要环境敏感区的风险影响范围、可接受程度 等后果;涉及大规模危险化学品输运的产业园区,应分析危险化学品输送、转运、贮存的环境风险。
8.3.8.2对可能产生易生物蓄积、长期接触对人群和生物产生危害作用的无机和有机污染物、放射性污染物等的产业园区,根据产业园区特征污染物环境影响预测结果,分析暴露的途径、方式及可能产生的人群健康风险。【环评云助手】
分析规划实施可能产生的累积性生态环境影响因子、累积方式和途径,重点关注污染物通过大气— 土壤—地下水等环境介质跨相输送、迁移和累积过程,预测、分析环境影响的时空累积效应,给出累积环境影响的范围和程度。
8.5.1分析产业园区资源(水资源、能源等)利用、污染物(水污染物、大气污染物等)及碳排放对区域或相关环境管控单元资源能源利用上线及污染物允许排放总量、碳排放总量的占用情况,评估区域资源、能源及环境对规划实施的承载状态。
8.5.2 产业园区所在区域环境质量超标的,以环境质量改善为目标,结合产业园区污染物减排方案, 提出产业园区存量源污染物削减量和规划新增源污染物控制量。资源消耗超过相应总量或强度上线的产业园区,分析提出资源集约和综合利用途径及方案,以不突破上线为原则明确产业园区资源利用总量控 制要求。碳排放总量超过区域碳排放控制目标的产业园区,应明确产业园区降碳途径和实现碳减排的具体措施。
9.1.1 基于区域生态保护红线、环境质量底线、资源利用上线管控目标,结合规划协调性分析结论, 论证产业园区规划目标与发展定位环境合理性。
9.1.2 基于产业园区环境管控分区及要求,结合规划实施对生态保护红线、重点生态功能区、其他环境敏感区的影响预测及环境风险评价结果,论证产业园区布局、重大建设项目选址的环境合理性。9.1.3 基于产业园区污染物排放管控、环境风险防控、资源能源开发利用管控,结合环境影响预测与评价结果,以及产业园区低碳化、生态化发展要求,论证产业园区规划规模(产业规模、用地规模等)、结构(产业结构、能源结构等)、运输方式的环境合理性。【环评云助手】
9.1.4基于产业园区基础设施环境影响分析,论证产业园区污水集中处理、固体废物(含危险废物)分类集中安全处置、集中供热、VOCs 等废气集中处理中心等设施选址、规模、建设时序、排放口(排 污口)设置等的环境合理性。
9.1.5 特殊类型产业园区规划方案综合论证重点包括:
a)化工及石化园区重点从环境风险防控要求约束,规划实施可能产生的环境风险、环境质量影响 等方面,论证园区选址、产业定位、高风险产业及下游产业链发展规模、园区内部功能分区和用地布局、污水及危险废物等集中处理处置设施、环境风险防范设施等建设的环境合理性。
b)涉及重金属污染物、无机和有机污染物、放射性污染物等特殊污染物排放的产业园区,重点从园区污染物排放管控、建设用地污染风险管控约束,规划实施可能产生的环境影响、人群健康风险、底 泥(沉积物)和土壤环境等累积性影响方面,论证园区产业定位和产业结构、主要规划产业规模和布局、污染集中处理设施建设方案的环境合理性。
c)以电力、钢铁、建材、有色、石化和化工等重点碳排放行业为主导产业的园区,重点从资源能 源利用管控约束,与区域、行业的碳达峰和碳减排要求的符合性,资源与环境承载状态等方面,论证园 区产业定位、产业结构、能源结构、重点涉碳排放产业规模的环境合理性。
9.1.6 规划方案目标可达性分析和环境效益分析要求执行HJ130。
9.2.1 规划实施后无法达到环境目标、满足区域碳达峰要求,或与国土空间规划功能分区等冲突,应提出产业园区总体发展目标、功能定位的优化调整建议。
9.2.2规划布局与区域生态保护红线、产业园区空间布局管控要求不符,或对生态保护红线及产业园区内、外环境敏感区等产生重大不良生态环境影响,或产业布局及重大建设项目选址等产生的环境风险不可接受,应对产业园区布局、重大建设项目选址等提出优化调整建议。
9.2.3 规划产业发展可能造成重大生态破坏、环境污染、环境风险、人群健康影响或资源、生态、环 境无法承载,或超标产业园区考虑区域污染防治和产业园区污染物削减后仍无法满足环境质量改善目标 要求,或污染物排放、资源开发、能源利用、碳排放不符合产业园区污染物排放管控、环境风险防控、资源能源开发利用等管控要求,应对产业规模、产业结构、能源结构等提出优化调整建议。
9.2.4 基础设施规划实施后,可能产生重大不良环境影响,或无法满足规划实施需求、难以有效实现 产业园区污染集中治理的,应提出选址、规模、建设时序及处理工艺、排污口设置、提标改造、中水回用及配套管网建设等优化调整建议,或区域环境基础设施共建共享的建议。
9.2.5 明确优化调整后的规划布局、规模、结构、建设时序等,并给出优化调整的图、表。
说明产业园区规划环境影响评价与规划编制的互动过程、互动内容,各时段向规划编制机关反馈的建议及采纳情况等。
从完善产业园区能源梯级高效利用、非常规水资源(如矿井水、中水、微咸水、海水淡化水)利用、固体废物综合利用、土地节约集约利用等方面,提出产业循环式组合、园区循环化发展的优化建议。
提出产业园区碳减排的主要途径和主要措施建议,包括涉碳排放产业规模、结构调整、原料替代, 能源利用效率提升,绿色清洁能源利用,废物的节能与低碳化处置等。
10.2.1 针对潜在的环境风险,提出相关产业发展的约束性要求。
10.2.2 对可能产生显著人群健康影响的产业园区,提出减缓人群健康风险的对策、措施。
10.2.3从环境风险预警体系建设、重大风险源在线监控、危险化学品运输风险防控、突发性环境风险事故应急响应、完善环境风险应急预案、环境应急保障体系建设等方面,提出完善企业、园区、区域环 境风险防控体系的对策,以及产业园区与区域风险防控体系的衔接机制。
10.3.1 提出园区落实区域环境质量改善及污染防控方案的主要措施和要求,包括改善大气环境质量、 提升水环境质量、分类防治土壤环境污染、完善固体废物收集和贮存及利用处置等。
【环评云助手】
10.3.2 针对产业园区既有环境问题和规划实施可能产生的主要环境影响,提出减缓对策和措施。
10.3.3 生态环境较敏感或生态功能显著退化的产业园区,应提出生态功能修复和生物多样性保护的对策和措施,包括生态修复、生态廊道构建、生态敏感区保护及绿化隔离带或防护林等缓冲带建设等。
11 环境影响跟踪评价与规划所含建设项目环境影响评价要求
11.1.1拟定跟踪评价计划,对产业园区规划实施全过程已产生的资源利用、环境质量、生态功能影响 进行跟踪监测,对规划实施提出环境管理要求,并为后续产业园区跟踪环境影响评价提供依据。跟踪评价计划基本要求参照执行HJ130。
11.1.2 产业园区跟踪监测方案是跟踪评价计划的重要内容,包括跟踪监测的环境要素、生态指标、监
测因子、监测点位(断面)、监测频次、监测采样与分析方法、执行标准等。
a)监测点位(断面)布设应考虑环境敏感区、产业集中单元、现状环境问题突出的单元、产业园区优先保护区、重点控制断面,区域水环境、土壤环境、大气环境重点管控单元等。
b)监测环境要素应包括大气环境、水环境、声环境、土壤环境、生态环境、底泥(沉积物)等,必要时还应考虑可能受影响的产业园区及周边易感人群。
c)监测因子或指标应包括常规污染因子、特征污染因子、现状超标因子、生态状况指标,以及特 定条件下的人群健康状况指标等。
11.2.1 分行业提出规划所含建设项目环境影响评价重点内容和基本要求。
11.2.2 对符合产业园区环境准入的建设项目,提出简化入园建设项目环境影响评价的建议。
a)对不涉及特定保护区域、环境敏感区,且满足重点管控区域准入要求的建设项目,可提出简化 选址环境可行性和政策符合性分析,生态环境调查直接引用规划环境影响评价结论的建议。
b)对区域环境质量满足考核要求且持续改善、不新增特征污染物排放的建设项目,可提出直接引用符合时效的产业园区环境质量现状和固定、移动污染源调查结论,简化现状调查与评价内容的建议。
c)对依托产业园区供热、清洁低碳能源供应、VOCs 等废气集中处理、污水集中处理、固体废物集中处置等公用设施的建设项目,可提出正常工况下的环境影响直接引用规划环境影响评价结论的建 议。【环评云助手】
12.1.1 以改善产业园区生态环境质量为核心,提出产业园区环境管理目标、重点、对象和指标,完善 产业园区环境管理方案。
12.1.2 以提高产业园区环境管理能力和水平为目标,提出加强污染源及风险源监管、污染物在线监测、 环保及节能设施建设、环境风险防控及应急体系建设、环境监管能力建设等方面的措施和建议,强化产业园区环境管理措施。
12.2.1.1 产业园区与区域优先保护单元重叠地块,产业园区内其他具有重要生态功能的河流水系、湿地、潮间带、山体、绿地等及评价确定需保护的其他环境敏感区,划为保护区域。
12.2.1.2 保护区域外结合产业园区功能分区,划为不同的重点管控区域。
12.2.2.1 落实国家和地方的法律、法规、政策及区域生态环境准入清单,结合现状调查、影响预测评 价结果,细化分区环境准入要求。
12.2.2.2 保护区域环境准入应包括以下要求:列出保护区域禁止或限制布局的规划用地类型、规划行业类型等,对不符合管控要求的现有开发建设活动提出整改或退出要求。【环评云助手】
12.2.2.3 重点管控区域环境准入应包括以下要求:
a)空间布局约束要求。对既有环境问题突出、土壤重金属超标、污染企业退出的遗留污染棕地、 弱包气带防护性能区等地块,提出禁止和限制准入的产业类型及严格的开发利用环境准入条件;针对环
境风险防范区、环境污染显著且短时间内治理困难的地块等,提出限制、禁止布局的用地类型或布局的建议。
b)污染物排放管控要求。包括产业园区、主要污染行业的主要常规、特征污染物允许排放量及存量源削减量和新增源控制量、主要污染物(包括常规和特征污染物)及碳排放强度准入要求,现有源提 标升级改造、倍量削减(等量替代)等污染物减排要求,主要污染行业预处理、深度治理等要求。
c)环境风险防控要求。涉及易燃易爆、有毒有害危险物质,特别是优先控制化学品生产、使用、 贮存的产业园区,应提出重点环境风险源监管,禁止或限制的危险物质类型及危险物质在线量,危险废 物全过程环境监管,高风险产业发展规模控制等;建设用地土壤污染风险防控或污染土壤修复等管控要 求。
d)资源开发利用管控要求。包括水资源、土地资源、能源利用效率等准入要求。节能、能源利用(方式)及绿色能源利用,涉煤项目煤炭减量替代要求;涉及高污染燃料禁燃区的产业园区应提出禁止、 限制准入的燃料及高污染燃料设施类型、规模及能源结构调整等要求。水资源超载产业园区应提出禁止、 限制准入的高耗水行业类型、工序类型及中水回用要求。【环评云助手】
结合产业园区发展情况和生态环境调查,明确产业园区污染治理、风险防控、环境管理、重要资源开发利用状况及其与环境管理目标和相关政策要求的差距。给出产业园区环境质量现状和历史演变趋 势,环境质量超标的位置、时段、因子及成因。指出产业园区发展在生态环境质量改善、环境风险防控、 资源能源高效利用等方面,存在的主要生态环境问题和环境风险隐患。
明确规划实施产生的显著生态环境影响,以及对重要环境敏感区的影响方式、途径和程度。明确规划实施的环境风险因素和受体特征,以及环境风险类型、暴露途径、水平和后果。明确规划实施对区域生态环境的整体影响和累积效应,以及对实现产业园区环境目标的综合影响。
结合评价时段内产业园区水资源、土地资源、能源等需求量及潜在的碳排放水平,明确规划实施带 来的新增资源、能源消耗量和主要污染物、碳排放负荷。指出不同评价时段产业园区主要污染物削减措施、削减来源及减排潜力,以及主要资源、污染物现状量、减排量(节减量)、新增量,明确规划实施的资源环境承载状态。
明确产业园区规划与上位和同层位法律、法规、政策及“三线一单”和相关规划存在的不协调、不 符合或潜在冲突,从加强生态环境保护角度给出相应解决对策。结合环境影响预测分析评价结果,明确规划实施的主要资源、环境、生态制约因素,指出与产业园区环境目标和要求不相符的规划内容,并提 出具体、可行的优化调整建议。说明规划环境影响评价与规划编制互动过程,编制机关采纳规划环境影 响评价建议优化规划方案的主要内容。 【环评云助手】
从生态保护、环境质量、风险防控、碳减排及资源利用、污染集中治理等方面,明确规划实施的生 态环境保护目标、指标和要求,以及产业园区资源节约利用、碳减排的主要优化建议。针对产业园区现状生态环境问题和不同评价时段主要生态环境影响,提出不良环境影响减缓对策、环境风险防控要求、环境污染防治措施,以及产业园区生态保护和治理措施。
明确产业园区环境管理现状问题和短板,及与规划期环境目标和要求的差距,给出提高产业园区环境监管水平和执行能力的对策建议。明确产业园区环境管控分区,给出具体的分区环境准入要求。明确产业园区环境影响跟踪监测和评价的总体要求和执行要点,规划所含建设项目环评的重点内容、基本要求及简化建议。
参照执行HJ130 要求,并可根据产业园区实际,对报告书章节设置、主要内容及图件进行适当增 减。