
联系人:环境影响评价与排放管理司张培培、刘春艳
电话:(010)65646174
传真:(010)65646186
邮箱:hpsghhpc@mee.gov.cn
邮寄地址:北京市东城区东安门大街82号
邮政编码:100006
附件:
1.征求意见单位名单
3.《生态环境分区管控技术指南 总纲(征求意见稿)》编制说明
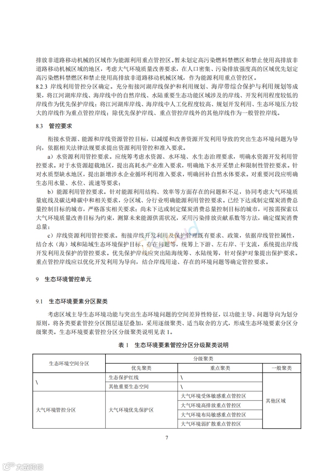
生态环境部办公厅
2024年10月8日



山东天洁项目管理咨询有限公司
联系人:环境影响评价与排放管理司张培培、刘春艳
电话:(010)65646174
传真:(010)65646186
邮箱:hpsghhpc@mee.gov.cn
邮寄地址:北京市东城区东安门大街82号
邮政编码:100006
附件:
1.征求意见单位名单
3.《生态环境分区管控技术指南 总纲(征求意见稿)》编制说明
生态环境部办公厅
2024年10月8日


