01 开班信息
1、0706早上桂城(安管员复审)班:
扫下方二维码【预约】

用微信扫上方的二维码,选择对应日期和地点的班次进行预约,预约成功后,于7月6号早上8:30过到:桂城瀚天科技城A区6号楼三楼303-2曙光学校,进行现场报名交费和上课,本期班只接受安管员复审的报名(培训时间为:7.6全天-7.7早上,共1.5天)。
2、0707下午桂城(安管员复审)班:
扫下方二维码【预约】

用微信扫上方的二维码,选择对应日期和地点的班次进行预约,预约成功后,于7月7号下午14:00过到:桂城瀚天科技城A区6号楼三楼303-2曙光学校,进行现场报名交费和上课,本期班只接受安管员复审的报名(培训时间为:7.7下午-7.8全天共1.5天)。
3、0718早上桂城(安管员+主要负责人新考证)班:
扫下方二维码【预约】

用微信扫上方的二维码,选择对应日期和地点的班次进行预约,预约成功后,于7月18号早上08:30过到:桂城瀚天科技城A区6号楼三楼303-2曙光学校,进行现场报名交费和上课,本期班安管员新考证、主要负责人新考证都可以报名(培训时间为:7.18全天-7.21全天,共4天)。
4、0723早上桂城(安管员复审)班:
扫下方二维码【预约】

用微信扫上方的二维码,选择对应日期和地点的班次进行预约,预约成功后,于7月23号早上8:30过到:桂城瀚天科技城A区6号楼三楼303-2曙光学校,进行现场报名交费和上课,本期班只接受安管员复审的报名(培训时间为:7.23全天-7.24早上,共1.5天)。
5、0724下午桂城(安管员复审)班:
扫下方二维码【预约】

用微信扫上方的二维码,选择对应日期和地点的班次进行预约,预约成功后,于7月24号下午14:00过到:桂城瀚天科技城A区6号楼三楼303-2曙光学校,进行现场报名交费和上课,本期班只接受安管员复审的报名(培训时间为:7.24下午-7.25全天共1.5天)。
备注1:以上为桂城片区7月份的开班计划,8月份继续有开班,如以上班已满员为0不能约号的,请稍后再另约8月份的班次,多谢!
备注2:桂城瀚天科技城园区停车位有限,停车前2小时以内免费,超2小时后分级收费,请大家尽量拼车出行或公交出行。
02防疫要求
因为现时疫情仍旧严峻,按佛山市应急管理局发出的现阶段防疫要求,每场培训及考试需进行人数控制,如需参加培训请提前报名预约。疫情期间报名及培训请主动出示“粤康码”、“行程卡”、戴好口罩,同时配合工作人员测量体温、登记信息。
03 需交资料
★两类人员培训需交资料:新考证需交资料为1-7项,复审证需交资料为1-8项;
1、申请表2份(现场有派发,也可扫下方二维码下载,请对应下载安管员(新考/复审)申请表或主要负责人(新考/复审)申请表,并需盖单位印章);
2、考场纪律表2份(现场有派发,如果有下载申请表的印在申请表的背面,并需个人签名);
3、企业授权书2份(需要盖单位公章,如无法盖公章的【必须是公章】,需另外附营业执照复印件2份);(授权书现场有派发,也可扫下方的二维码下载,请对应下载安管员的授权书或者主要负责人的授权书)
4、身份证复印件2份(正反面复印在同一张A4纸上,并在上面签具个人姓名);
5、彩色白底一寸照片3张(非白色底的相片拒收);
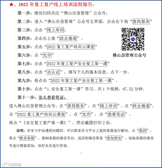
6、安马云课堂2022年“安全复工第一课”线上学时凭证(截图打印)2份;(说明:今年复审只需看这个67分钟的复工复产课,其他的视频不用看)
7、身份证原件(仅在第一天报名时刷卡登记用);
8、安管员证(或)主要负责人证的网上复审记录截图后打印2份。(用微信扫证件上面的二维码,将打开的网页信息截图,然后打印2份)
备注:申请表可以盖单位的其他印章比如财务章、行政章、人事章等,但企业授权书必须要盖单位公章,如不能盖单位公章的需另外附营业执照复印件2份。表格在开班当天现场有派发,也可以扫下方二维码提前下载填写并盖好章。
扫下方二维码【下载表格】

04 复工复产凭证指引
今年参加线下培训班的,无论是新考证或者复审,只需在安马云小程序上看67分钟的复工复产课,即:2022年“安全复工第一课”,其他的视频不用看,操作步骤及凭证样板如下图:




05 曙光学校其他培训
曙光学校长期开展人社局方面专项能力证的培训,如:潮式卤味制作、广式点心制作、网商运营、妇婴护理、托育照护等。以及人社局方面职业技能等级证行等证的培训,如:育婴员、保育师、中西式面点师、中级电工、中级焊工、人力资源管理师等。
我校同时还开展有应急局签发的特种作业上岗操作证的培训,包括低压电工、高压电工、高处作业、焊工等工种,以及市场局签发的特种设备操作证的培训,包括叉车司机、起重机操作员等。
报名咨询(微信同号):
18925985783罗老师
18988635986陈老师
18988636637吴老师
0757-86320320、86398586
-------------------------------------------------------
佛山市南海区曙光职业培训学校成立于2003年,是由南海区民政局、人力资源和社会保障局审批的专业培训机构,是集理论学习、实践操作和实际应用于一体的综合性职业培训学校,学校拥有一流的培训场地设施和师资队伍,开设有职业技能类、管理服务类、安全生产类等培训和课程,年培训规模超5000人次。学校是南海区农村劳动力、失业下岗人员和外省工定点培训机构,分别被南海区劳动和社会保障局和佛山市民政局授予“先进民办职业培训学校”和“先进民间组织”称号。我校是南海区安全生产培训基地,南海区安全生产管理协会副会长单位。
学校地址:佛山市南海区桂城瀚天科技城A区6号楼三楼303-2
学校网址:www.shuguangpeixun.com
咨询电话:0757-86398586、86320320

