搜索
首页
大数快讯
大数活动
服务超市
文章专题
出海平台
流量密码
出海蓝图
产业赛道
物流仓储
跨境支付
选品策略
实操手册
报告
跨企查
百科
导航
知识体系
工具箱
更多
找货源
跨境招聘
DeepSeek
首页
>
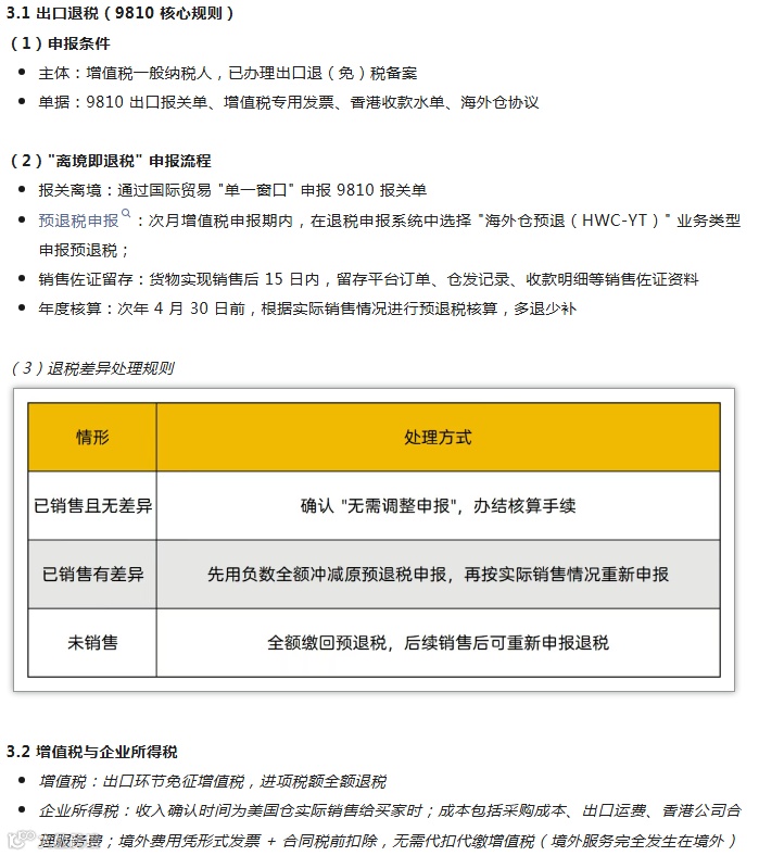
9810海外仓+香港公司收款:做账报税标准操作流程(附全套协议模板)
>
9810海外仓+香港公司收款:做账报税标准操作流程(附全套协议模板)
方亿畅聊出口退税
2026-04-20
42
————END————
关于我们
注册注销/代理记账
跨境电商
/退税咨询
社保
服务
/审计
报告
乱账整理/税收筹划
【声明】内容源于网络
0
0
方亿畅聊出口退税
各类跨境出海行业相关资讯
内容
195
粉丝
0
关注
在线咨询
方亿畅聊出口退税
各类跨境出海行业相关资讯
总阅读
7.0k
粉丝
0
内容
195